Nuclear Lactate Dehydrogenase A Resists Cardiomyocyte Cell Cycle Arrest Induced by Oxidative Stress.

IF 2.3 4区 医学 Q2 CARDIAC & CARDIOVASCULAR SYSTEMS
Mengfei Cao, Jie Luo, Kewei Fu, Yao Xu, Yinyu Wang, Junying Duan, Rui Chen, Wei Yuan
{"title":"Nuclear Lactate Dehydrogenase A Resists Cardiomyocyte Cell Cycle Arrest Induced by Oxidative Stress.","authors":"Mengfei Cao, Jie Luo, Kewei Fu, Yao Xu, Yinyu Wang, Junying Duan, Rui Chen, Wei Yuan","doi":"10.3390/jcdd12070278","DOIUrl":null,"url":null,"abstract":"<p><p>A sudden increase in ambient oxygen concentration after birth forces the metabolic switch from anaerobic glycolysis to oxidative phosphorylation, which contributes to the rapid decline of cardiomyocyte proliferation. Lactate dehydrogenase A (LDHA), a metabolic enzyme normally localized in the cytoplasm, has been reported to regulate cardiomyocyte proliferation via inducing metabolic reprogramming. Nuclear LDHA has been observed in multiple proliferative cells, whereas the role of LDHA nuclear translocation in cardiomyocyte proliferation remains unresolved. Here we found that the expression of nuclear LDHA was induced both in the infarct area of myocardial infarction (MI) in mice and hypoxic cardiomyocytes in vitro. Mechanically, mild hypoxia prompted metabolic reprogramming which motivated cardiomyocyte proliferation by alleviating reactive oxygen species (ROS), while severe hypoxia coincided with oxidative stress that induced cardiomyocyte cell cycle arrest. Interestingly, LDHA nuclear translocation in cardiomyocytes occurred in response to oxidative stress, and blocking of nuclear LDHA resulted in elevated ROS generation. Collectively, our findings uncover a non-canonical role of nuclear LDHA in maintaining redox balance and resisting cardiomyocyte cell cycle arrest.</p>","PeriodicalId":15197,"journal":{"name":"Journal of Cardiovascular Development and Disease","volume":"12 7","pages":""},"PeriodicalIF":2.3000,"publicationDate":"2025-07-21","publicationTypes":"Journal Article","fieldsOfStudy":null,"isOpenAccess":false,"openAccessPdf":"https://www.ncbi.nlm.nih.gov/pmc/articles/PMC12295892/pdf/","citationCount":"0","resultStr":null,"platform":"Semanticscholar","paperid":null,"PeriodicalName":"Journal of Cardiovascular Development and Disease","FirstCategoryId":"3","ListUrlMain":"https://doi.org/10.3390/jcdd12070278","RegionNum":4,"RegionCategory":"医学","ArticlePicture":[],"TitleCN":null,"AbstractTextCN":null,"PMCID":null,"EPubDate":"","PubModel":"","JCR":"Q2","JCRName":"CARDIAC & CARDIOVASCULAR SYSTEMS","Score":null,"Total":0}
引用次数: 0

Abstract

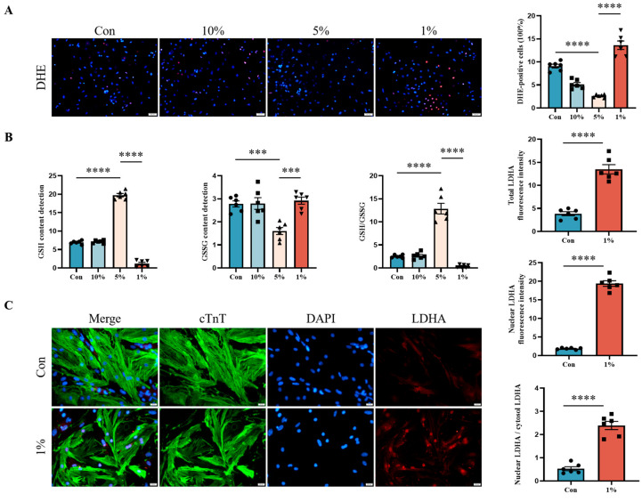
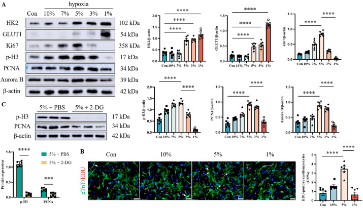
A sudden increase in ambient oxygen concentration after birth forces the metabolic switch from anaerobic glycolysis to oxidative phosphorylation, which contributes to the rapid decline of cardiomyocyte proliferation. Lactate dehydrogenase A (LDHA), a metabolic enzyme normally localized in the cytoplasm, has been reported to regulate cardiomyocyte proliferation via inducing metabolic reprogramming. Nuclear LDHA has been observed in multiple proliferative cells, whereas the role of LDHA nuclear translocation in cardiomyocyte proliferation remains unresolved. Here we found that the expression of nuclear LDHA was induced both in the infarct area of myocardial infarction (MI) in mice and hypoxic cardiomyocytes in vitro. Mechanically, mild hypoxia prompted metabolic reprogramming which motivated cardiomyocyte proliferation by alleviating reactive oxygen species (ROS), while severe hypoxia coincided with oxidative stress that induced cardiomyocyte cell cycle arrest. Interestingly, LDHA nuclear translocation in cardiomyocytes occurred in response to oxidative stress, and blocking of nuclear LDHA resulted in elevated ROS generation. Collectively, our findings uncover a non-canonical role of nuclear LDHA in maintaining redox balance and resisting cardiomyocyte cell cycle arrest.

Abstract Image

Abstract Image

Abstract Image

核乳酸脱氢酶A抵抗氧化应激诱导的心肌细胞周期阻滞。
出生后环境氧浓度的突然增加迫使代谢从无氧糖酵解转变为氧化磷酸化,这有助于心肌细胞增殖的迅速下降。乳酸脱氢酶A (LDHA)是一种通常定位于细胞质的代谢酶,据报道通过诱导代谢重编程来调节心肌细胞的增殖。核LDHA已在多个增殖细胞中被观察到,然而LDHA核易位在心肌细胞增殖中的作用仍未得到解决。本研究发现,核LDHA在小鼠心肌梗死(MI)梗死区和体外缺氧心肌细胞中均可诱导表达。机械上,轻度缺氧促进代谢重编程,通过减轻活性氧(ROS)来促进心肌细胞增殖,而重度缺氧与氧化应激同时发生,导致心肌细胞周期停滞。有趣的是,心肌细胞中的LDHA核易位是对氧化应激的反应,核LDHA的阻断导致ROS生成升高。总的来说,我们的发现揭示了核LDHA在维持氧化还原平衡和抵抗心肌细胞周期阻滞中的非规范作用。
本文章由计算机程序翻译,如有差异,请以英文原文为准。
求助全文
约1分钟内获得全文 求助全文
来源期刊
Journal of Cardiovascular Development and Disease
Journal of Cardiovascular Development and Disease CARDIAC & CARDIOVASCULAR SYSTEMS-
CiteScore
2.60
自引率
12.50%
发文量
381
×
引用
GB/T 7714-2015
复制
MLA
复制
APA
复制
导出至
BibTeX EndNote RefMan NoteFirst NoteExpress
×
提示
您的信息不完整,为了账户安全,请先补充。
现在去补充
×
提示
您因"违规操作"
具体请查看互助需知
我知道了
×
提示
确定
请完成安全验证×
copy
已复制链接
快去分享给好友吧!
我知道了
右上角分享
点击右上角分享
0
联系我们:info@booksci.cn Book学术提供免费学术资源搜索服务,方便国内外学者检索中英文文献。致力于提供最便捷和优质的服务体验。 Copyright © 2023 布克学术 All rights reserved.
京ICP备2023020795号-1
ghs 京公网安备 11010802042870号
Book学术文献互助
Book学术文献互助群
群 号:604180095
Book学术官方微信