In vivo genetic labeling of primary cilia in developing astrocytes.

IF 2.7 3区 生物学 Q4 CELL BIOLOGY
Rachel Bear, Claire Wei, Tamara Caspary
{"title":"In vivo genetic labeling of primary cilia in developing astrocytes.","authors":"Rachel Bear, Claire Wei, Tamara Caspary","doi":"10.1186/s12860-025-00547-7","DOIUrl":null,"url":null,"abstract":"<p><strong>Background: </strong>Astrocyte cilia are largely understudied due to the lack of available tools. Astrocyte research advanced with the establishment of Aldh1l1-Cre<sup>ERT2</sup>, an inducible Cre line that specifically targets the astrocyte lineage. Here, we develop and compare genetic models that label astrocyte cilia in the developing prefrontal cortex (PFC) using Aldh1l1-Cre<sup>ERT2</sup> and Cre-dependent cilia reporters. We evaluate these models by testing different tamoxifen-induction protocols and quantifying the percentage of astrocytes labeled with the cilia reporters.</p><p><strong>Results: </strong>We show that tamoxifen dosage impacts the expression of cilia reporters in astrocytes. We uncover the maximum cilia-labeling efficiency using recombined, constitutively-expressed cilia reporters.</p><p><strong>Conclusion: </strong>The data reveal that only a subset of SOX9- positive astrocytes in the PFC possess cilia throughout development. Our work highlights the utility of Cre-Lox systems to target specific cell types and the importance of carefully validating genetic models.</p>","PeriodicalId":9099,"journal":{"name":"BMC Molecular and Cell Biology","volume":"26 1","pages":"23"},"PeriodicalIF":2.7000,"publicationDate":"2025-07-24","publicationTypes":"Journal Article","fieldsOfStudy":null,"isOpenAccess":false,"openAccessPdf":"https://www.ncbi.nlm.nih.gov/pmc/articles/PMC12288362/pdf/","citationCount":"0","resultStr":null,"platform":"Semanticscholar","paperid":null,"PeriodicalName":"BMC Molecular and Cell Biology","FirstCategoryId":"3","ListUrlMain":"https://doi.org/10.1186/s12860-025-00547-7","RegionNum":3,"RegionCategory":"生物学","ArticlePicture":[],"TitleCN":null,"AbstractTextCN":null,"PMCID":null,"EPubDate":"","PubModel":"","JCR":"Q4","JCRName":"CELL BIOLOGY","Score":null,"Total":0}
引用次数: 0

Abstract

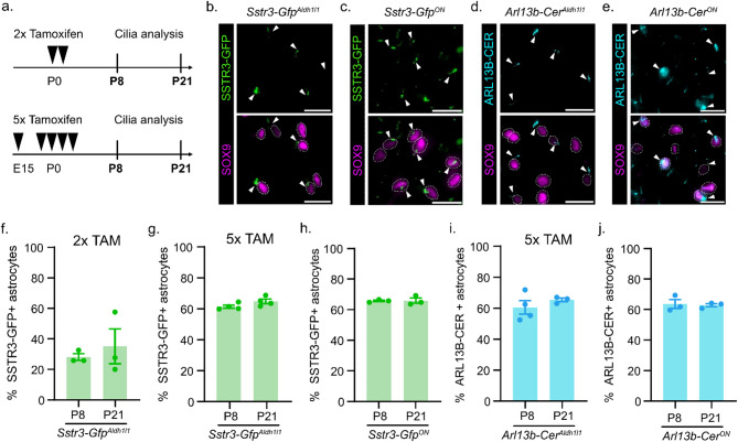
Background: Astrocyte cilia are largely understudied due to the lack of available tools. Astrocyte research advanced with the establishment of Aldh1l1-CreERT2, an inducible Cre line that specifically targets the astrocyte lineage. Here, we develop and compare genetic models that label astrocyte cilia in the developing prefrontal cortex (PFC) using Aldh1l1-CreERT2 and Cre-dependent cilia reporters. We evaluate these models by testing different tamoxifen-induction protocols and quantifying the percentage of astrocytes labeled with the cilia reporters.

Results: We show that tamoxifen dosage impacts the expression of cilia reporters in astrocytes. We uncover the maximum cilia-labeling efficiency using recombined, constitutively-expressed cilia reporters.

Conclusion: The data reveal that only a subset of SOX9- positive astrocytes in the PFC possess cilia throughout development. Our work highlights the utility of Cre-Lox systems to target specific cell types and the importance of carefully validating genetic models.

Abstract Image

星形胶质细胞发育中初级纤毛的体内遗传标记。
背景:由于缺乏可用的工具,星形胶质细胞纤毛在很大程度上没有得到充分的研究。星形胶质细胞的研究随着Aldh1l1-CreERT2的建立而取得进展,Aldh1l1-CreERT2是一种专门针对星形胶质细胞谱系的可诱导的Cre系。在这里,我们开发并比较了使用Aldh1l1-CreERT2和cre依赖性纤毛报告基因标记发育中的前额皮质(PFC)星形胶质细胞纤毛的遗传模型。我们通过测试不同的他莫昔芬诱导方案和量化标记有纤毛报告细胞的星形胶质细胞的百分比来评估这些模型。结果:他莫昔芬剂量对星形胶质细胞中纤毛报告蛋白的表达有影响。我们发现最大的纤毛标记效率使用重组,组成表达的纤毛报告。结论:数据显示PFC中只有一小部分SOX9阳性星形细胞在整个发育过程中具有纤毛。我们的工作强调了Cre-Lox系统针对特定细胞类型的效用,以及仔细验证遗传模型的重要性。
本文章由计算机程序翻译,如有差异,请以英文原文为准。
求助全文
约1分钟内获得全文 求助全文
来源期刊
BMC Molecular and Cell Biology
BMC Molecular and Cell Biology Biochemistry, Genetics and Molecular Biology-Cell Biology
CiteScore
5.50
自引率
0.00%
发文量
46
审稿时长
27 weeks
×
引用
GB/T 7714-2015
复制
MLA
复制
APA
复制
导出至
BibTeX EndNote RefMan NoteFirst NoteExpress
×
提示
您的信息不完整,为了账户安全,请先补充。
现在去补充
×
提示
您因"违规操作"
具体请查看互助需知
我知道了
×
提示
确定
请完成安全验证×
copy
已复制链接
快去分享给好友吧!
我知道了
右上角分享
点击右上角分享
0
联系我们:info@booksci.cn Book学术提供免费学术资源搜索服务,方便国内外学者检索中英文文献。致力于提供最便捷和优质的服务体验。 Copyright © 2023 布克学术 All rights reserved.
京ICP备2023020795号-1
ghs 京公网安备 11010802042870号
Book学术文献互助
Book学术文献互助群
群 号:604180095
Book学术官方微信