PS77: a novel peptide with α-helical structure for targeted anti-inflammatory therapy in biomaterials design.

IF 3.1 4区 医学 Q3 IMMUNOLOGY
Zhengyi Lin, Haiyi Zhao, Haojie Lin, Lanni Song, Xuechen Tian, Siew Woh Choo
{"title":"PS77: a novel peptide with α-helical structure for targeted anti-inflammatory therapy in biomaterials design.","authors":"Zhengyi Lin, Haiyi Zhao, Haojie Lin, Lanni Song, Xuechen Tian, Siew Woh Choo","doi":"10.1007/s12026-025-09663-0","DOIUrl":null,"url":null,"abstract":"<p><p>Chronic inflammation underlies many diseases, posing challenges in therapeutic management due to the limitations and side effects of current treatments and necessitating novel therapeutic solutions. Here, we introduce PS77, a novel α-helical peptide derived from Squama Manitis, a Traditional Chinese Medicine, and unveil its remarkable anti-inflammatory properties, potentially revolutionizing biomaterials design for targeted anti-inflammatory therapies. An in vitro TNF-α-induced inflammatory model in human keratinocytes (HaCaT cells) was used to demonstrate PS77's significant impact. We demonstrated that PS77 significantly reduced IL-8 and MMP-3 expression, indicating potent anti-inflammatory activity without cytotoxicity to normal cells. Transcriptomic analysis further elucidated PS77's mechanism of action, revealing significant modulation of 265 genes (137 upregulated and 128 downregulated), with a particular focus on the downregulation of genes within the BMP and TGF-β signaling pathways-key players in inflammation. Moreover, PS77 regulated several inflammation-associated genes, including CHRNA7, CXCR5, RXRG, KRT76, IL12RB2, and COLEC11, underscoring its comprehensive anti-inflammatory effects. This study not only highlights PS77's therapeutic potential as a biomaterial for treating inflammatory diseases but also paves the way for further research into its mechanisms and applications in biomedicine. By leveraging the novel biomaterial properties of PS77, this research may contribute to the development of targeted and efficient anti-inflammatory therapies, marking a significant advance in the field of biomaterials and offering a promising avenue for inflammation management.</p>","PeriodicalId":13389,"journal":{"name":"Immunologic Research","volume":"73 1","pages":"110"},"PeriodicalIF":3.1000,"publicationDate":"2025-07-24","publicationTypes":"Journal Article","fieldsOfStudy":null,"isOpenAccess":false,"openAccessPdf":"https://www.ncbi.nlm.nih.gov/pmc/articles/PMC12289727/pdf/","citationCount":"0","resultStr":null,"platform":"Semanticscholar","paperid":null,"PeriodicalName":"Immunologic Research","FirstCategoryId":"3","ListUrlMain":"https://doi.org/10.1007/s12026-025-09663-0","RegionNum":4,"RegionCategory":"医学","ArticlePicture":[],"TitleCN":null,"AbstractTextCN":null,"PMCID":null,"EPubDate":"","PubModel":"","JCR":"Q3","JCRName":"IMMUNOLOGY","Score":null,"Total":0}
引用次数: 0

Abstract

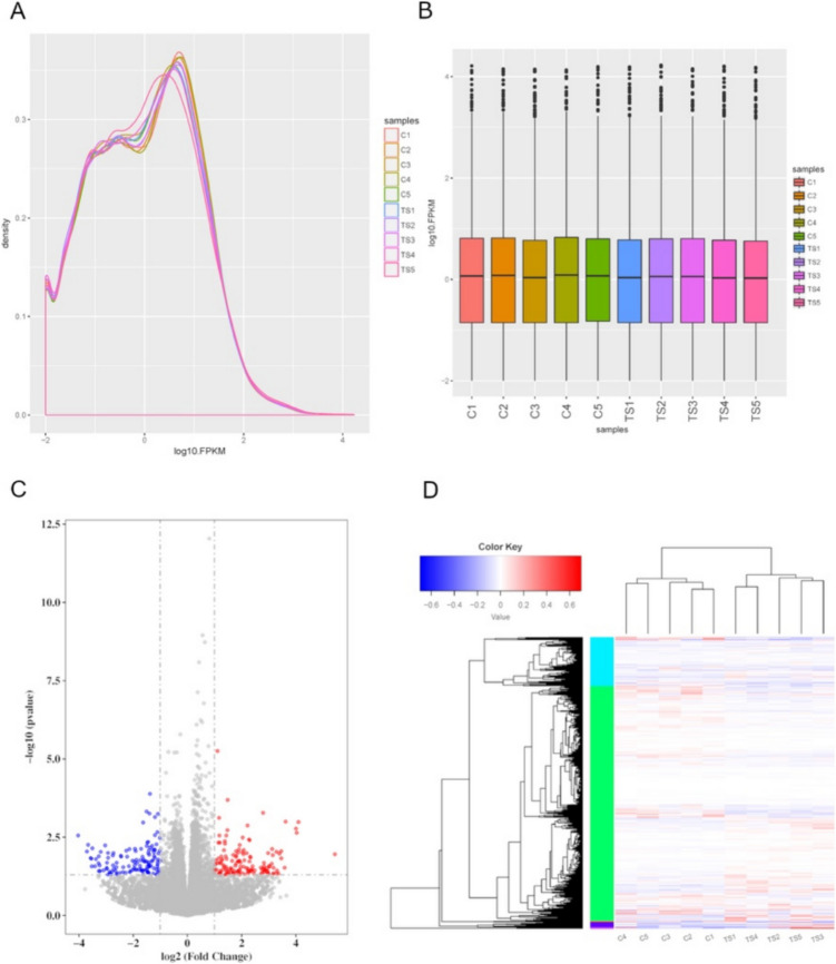
Chronic inflammation underlies many diseases, posing challenges in therapeutic management due to the limitations and side effects of current treatments and necessitating novel therapeutic solutions. Here, we introduce PS77, a novel α-helical peptide derived from Squama Manitis, a Traditional Chinese Medicine, and unveil its remarkable anti-inflammatory properties, potentially revolutionizing biomaterials design for targeted anti-inflammatory therapies. An in vitro TNF-α-induced inflammatory model in human keratinocytes (HaCaT cells) was used to demonstrate PS77's significant impact. We demonstrated that PS77 significantly reduced IL-8 and MMP-3 expression, indicating potent anti-inflammatory activity without cytotoxicity to normal cells. Transcriptomic analysis further elucidated PS77's mechanism of action, revealing significant modulation of 265 genes (137 upregulated and 128 downregulated), with a particular focus on the downregulation of genes within the BMP and TGF-β signaling pathways-key players in inflammation. Moreover, PS77 regulated several inflammation-associated genes, including CHRNA7, CXCR5, RXRG, KRT76, IL12RB2, and COLEC11, underscoring its comprehensive anti-inflammatory effects. This study not only highlights PS77's therapeutic potential as a biomaterial for treating inflammatory diseases but also paves the way for further research into its mechanisms and applications in biomedicine. By leveraging the novel biomaterial properties of PS77, this research may contribute to the development of targeted and efficient anti-inflammatory therapies, marking a significant advance in the field of biomaterials and offering a promising avenue for inflammation management.

Abstract Image

Abstract Image

Abstract Image

PS77:一种具有α-螺旋结构的新型肽,用于生物材料设计中的靶向抗炎治疗。
慢性炎症是许多疾病的基础,由于现有治疗方法的局限性和副作用,对治疗管理提出了挑战,需要新的治疗方案。在此,我们介绍了一种新型α-螺旋肽PS77,这是一种从中药耳垢中提取的α-螺旋肽,并揭示了其显著的抗炎特性,可能会彻底改变靶向抗炎治疗的生物材料设计。通过体外TNF-α-诱导的人角质形成细胞(HaCaT细胞)炎症模型来证明PS77的显著影响。我们证明PS77显著降低IL-8和MMP-3的表达,表明其具有有效的抗炎活性,对正常细胞无细胞毒性。转录组学分析进一步阐明了PS77的作用机制,揭示了265个基因(137个上调,128个下调)的显著调控,特别关注BMP和TGF-β信号通路中基因的下调,这些基因是炎症的关键参与者。此外,PS77还调节多种炎症相关基因,包括CHRNA7、CXCR5、RXRG、KRT76、IL12RB2和COLEC11,表明其具有全面的抗炎作用。本研究不仅突出了PS77作为一种治疗炎症性疾病的生物材料的治疗潜力,也为进一步研究其在生物医学中的作用机制和应用铺平了道路。通过利用PS77的新型生物材料特性,本研究可能有助于开发靶向和高效的抗炎治疗方法,标志着生物材料领域的重大进展,并为炎症管理提供了一条有前景的途径。
本文章由计算机程序翻译,如有差异,请以英文原文为准。
求助全文
约1分钟内获得全文 求助全文
来源期刊
Immunologic Research
Immunologic Research 医学-免疫学
CiteScore
6.90
自引率
0.00%
发文量
83
审稿时长
6-12 weeks
期刊介绍: IMMUNOLOGIC RESEARCH represents a unique medium for the presentation, interpretation, and clarification of complex scientific data. Information is presented in the form of interpretive synthesis reviews, original research articles, symposia, editorials, and theoretical essays. The scope of coverage extends to cellular immunology, immunogenetics, molecular and structural immunology, immunoregulation and autoimmunity, immunopathology, tumor immunology, host defense and microbial immunity, including viral immunology, immunohematology, mucosal immunity, complement, transplantation immunology, clinical immunology, neuroimmunology, immunoendocrinology, immunotoxicology, translational immunology, and history of immunology.
×
引用
GB/T 7714-2015
复制
MLA
复制
APA
复制
导出至
BibTeX EndNote RefMan NoteFirst NoteExpress
×
提示
您的信息不完整,为了账户安全,请先补充。
现在去补充
×
提示
您因"违规操作"
具体请查看互助需知
我知道了
×
提示
确定
请完成安全验证×
copy
已复制链接
快去分享给好友吧!
我知道了
右上角分享
点击右上角分享
0
联系我们:info@booksci.cn Book学术提供免费学术资源搜索服务,方便国内外学者检索中英文文献。致力于提供最便捷和优质的服务体验。 Copyright © 2023 布克学术 All rights reserved.
京ICP备2023020795号-1
ghs 京公网安备 11010802042870号
Book学术文献互助
Book学术文献互助群
群 号:604180095
Book学术官方微信