Dynamic integration and evolutionary trajectory of endogenous IHHNV elements in crustacean genomes.

IF 2.9 2区 生物学 Q1 GENETICS & HEREDITY
Xiaoyun Zhong, Jianbo Yuan, Xiaojun Zhang, Shihao Li, Chengzhang Liu, Shuqing Si, Jie Hu, Anuphap Prachumwat, Kallaya Sritunyalucksana, Fuhua Li
{"title":"Dynamic integration and evolutionary trajectory of endogenous IHHNV elements in crustacean genomes.","authors":"Xiaoyun Zhong, Jianbo Yuan, Xiaojun Zhang, Shihao Li, Chengzhang Liu, Shuqing Si, Jie Hu, Anuphap Prachumwat, Kallaya Sritunyalucksana, Fuhua Li","doi":"10.1093/dnares/dsaf018","DOIUrl":null,"url":null,"abstract":"<p><p>Endogenous viral elements (EVEs) serve as molecular fossils that record the ancient co-evolutionary arms race between viruses and their hosts. In this study, by analyzing 105 host crustacean genomes, we identified 252 infectious hypodermal and haematopoietic necrosis virus-derived EVEs (IHHNV-EVEs), which include 183 ancient and 6 recently inserted EVEs. These IHHNV-EVEs are widely distributed among Decapoda, Thoracica, and Isopoda, with some of them exhibiting a syntenic distribution relative to neighboring host sequences, suggesting that the IHHNV or its ancestor are potential pathogens of these species with a long-time dynamic interaction during the evolutionary history. An expansion of IHHNV-EVEs was observed in decapoda genomes, reflecting a reinforced arm race between decapoda and IHHNV. Notably, we found that nearly all recent IHHNV-EVEs were laboratory contaminants, except for a single authentic integration in Penaeus monodon that persists intact across 16 samples from the 2 populations. These temporal dynamics-ancient genomic stabilization versus modern colonization activity-highlight that EVEs serve as dual archives: historical records of past conflicts and active participants in current evolutionary battles. Our findings redefine viral genomic colonization as a continuum, where ancient EVE fixation coexists with persistent integration processes, providing new insights into host-virus co-evolutionary trajectories.</p>","PeriodicalId":51014,"journal":{"name":"DNA Research","volume":" ","pages":""},"PeriodicalIF":2.9000,"publicationDate":"2025-07-04","publicationTypes":"Journal Article","fieldsOfStudy":null,"isOpenAccess":false,"openAccessPdf":"https://www.ncbi.nlm.nih.gov/pmc/articles/PMC12287923/pdf/","citationCount":"0","resultStr":null,"platform":"Semanticscholar","paperid":null,"PeriodicalName":"DNA Research","FirstCategoryId":"99","ListUrlMain":"https://doi.org/10.1093/dnares/dsaf018","RegionNum":2,"RegionCategory":"生物学","ArticlePicture":[],"TitleCN":null,"AbstractTextCN":null,"PMCID":null,"EPubDate":"","PubModel":"","JCR":"Q1","JCRName":"GENETICS & HEREDITY","Score":null,"Total":0}
引用次数: 0

Abstract

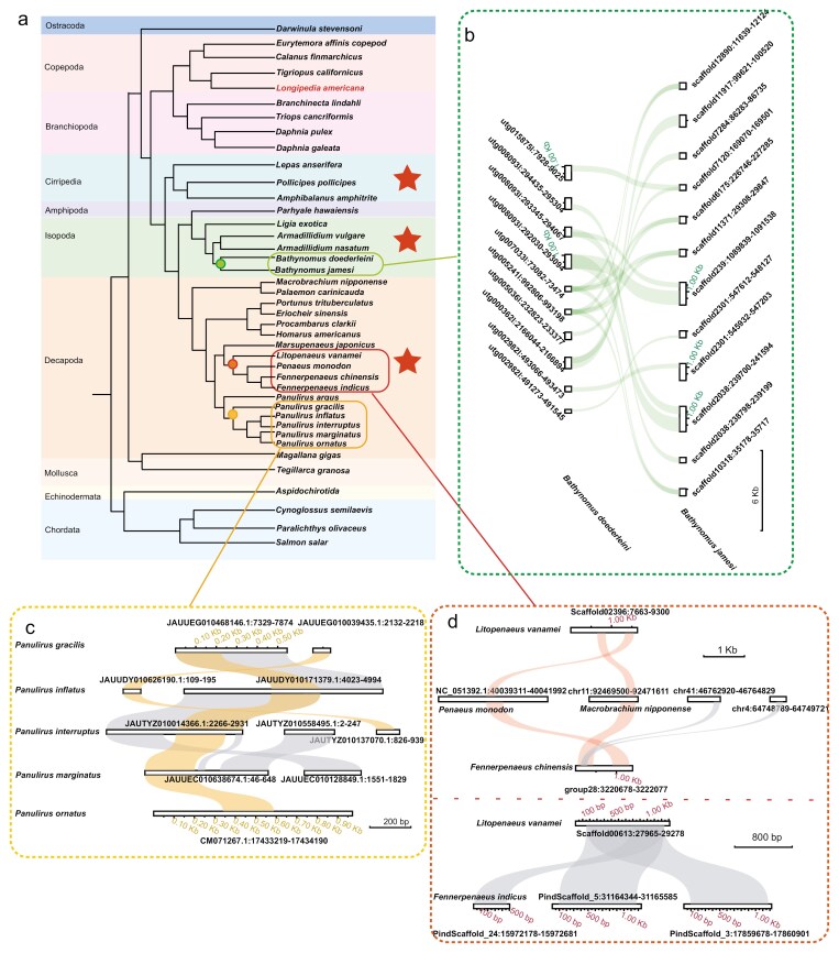
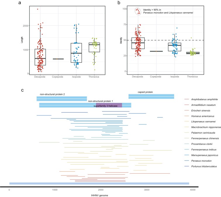
Endogenous viral elements (EVEs) serve as molecular fossils that record the ancient co-evolutionary arms race between viruses and their hosts. In this study, by analyzing 105 host crustacean genomes, we identified 252 infectious hypodermal and haematopoietic necrosis virus-derived EVEs (IHHNV-EVEs), which include 183 ancient and 6 recently inserted EVEs. These IHHNV-EVEs are widely distributed among Decapoda, Thoracica, and Isopoda, with some of them exhibiting a syntenic distribution relative to neighboring host sequences, suggesting that the IHHNV or its ancestor are potential pathogens of these species with a long-time dynamic interaction during the evolutionary history. An expansion of IHHNV-EVEs was observed in decapoda genomes, reflecting a reinforced arm race between decapoda and IHHNV. Notably, we found that nearly all recent IHHNV-EVEs were laboratory contaminants, except for a single authentic integration in Penaeus monodon that persists intact across 16 samples from the 2 populations. These temporal dynamics-ancient genomic stabilization versus modern colonization activity-highlight that EVEs serve as dual archives: historical records of past conflicts and active participants in current evolutionary battles. Our findings redefine viral genomic colonization as a continuum, where ancient EVE fixation coexists with persistent integration processes, providing new insights into host-virus co-evolutionary trajectories.

Abstract Image

Abstract Image

Abstract Image

内源IHHNV基因在甲壳类动物基因组中的动态整合与进化轨迹
内源性病毒因子(EVEs)作为分子化石,记录了病毒和宿主之间古老的共同进化军备竞赛。本研究通过对105种宿主甲壳类动物基因组的分析,鉴定出252种感染性皮下和造血坏死病毒衍生的内皮细胞(IHHNV-EVEs),其中183种是古老的,6种是新近插入的。这些IHHNV- eves广泛分布在十足目、胸足目和等足目动物中,其中一些与邻近的宿主序列表现出同质性分布,表明IHHNV或其祖先是这些物种的潜在病原体,在进化史上具有长期的动态相互作用。在十足动物基因组中观察到IHHNV- eves的扩增,反映了十足动物和IHHNV之间加强的军备竞赛。值得注意的是,我们发现几乎所有最近的IHHNV-EVEs都是实验室污染物,除了在来自两个种群的16个样本中仍然完整存在的单斑对虾的单一真实整合。这些时间动态-古代基因组稳定与现代殖民活动-强调了EVEs作为双重档案:过去冲突的历史记录和当前进化斗争的积极参与者。我们的发现将病毒基因组定植重新定义为一个连续体,其中古老的EVE固定与持续的整合过程共存,为宿主-病毒共同进化轨迹提供了新的见解。
本文章由计算机程序翻译,如有差异,请以英文原文为准。
求助全文
约1分钟内获得全文 求助全文
来源期刊
DNA Research
DNA Research 生物-遗传学
CiteScore
6.00
自引率
4.90%
发文量
39
审稿时长
4.5 months
期刊介绍: DNA Research is an internationally peer-reviewed journal which aims at publishing papers of highest quality in broad aspects of DNA and genome-related research. Emphasis will be made on the following subjects: 1) Sequencing and characterization of genomes/important genomic regions, 2) Comprehensive analysis of the functions of genes, gene families and genomes, 3) Techniques and equipments useful for structural and functional analysis of genes, gene families and genomes, 4) Computer algorithms and/or their applications relevant to structural and functional analysis of genes and genomes. The journal also welcomes novel findings in other scientific disciplines related to genomes.
×
引用
GB/T 7714-2015
复制
MLA
复制
APA
复制
导出至
BibTeX EndNote RefMan NoteFirst NoteExpress
×
提示
您的信息不完整,为了账户安全,请先补充。
现在去补充
×
提示
您因"违规操作"
具体请查看互助需知
我知道了
×
提示
确定
请完成安全验证×
copy
已复制链接
快去分享给好友吧!
我知道了
右上角分享
点击右上角分享
0
联系我们:info@booksci.cn Book学术提供免费学术资源搜索服务,方便国内外学者检索中英文文献。致力于提供最便捷和优质的服务体验。 Copyright © 2023 布克学术 All rights reserved.
京ICP备2023020795号-1
ghs 京公网安备 11010802042870号
Book学术文献互助
Book学术文献互助群
群 号:604180095
Book学术官方微信