miR-365 promotes HOXA9-mediated differentiation of mesenchymal stem cells to nucleus pulposus cells by interacting with HIF-1α.

IF 2.3 Q2 ORTHOPEDICS
Zhong-Zheng Zhi, Tao Liu, Jian Kang, Fu-Chao Zhou, Xiao-Dong Liu, Zhi-Min He
{"title":"miR-365 promotes HOXA9-mediated differentiation of mesenchymal stem cells to nucleus pulposus cells by interacting with HIF-1α.","authors":"Zhong-Zheng Zhi, Tao Liu, Jian Kang, Fu-Chao Zhou, Xiao-Dong Liu, Zhi-Min He","doi":"10.5312/wjo.v16.i7.107045","DOIUrl":null,"url":null,"abstract":"<p><strong>Background: </strong>Degenerative disc disease (DDD) is characterized by the loss of nucleus pulposus cells (NPCs). Inducing differentiation of bone marrow mesenchymal stem cells (MSCs) into NPCs has emerged as a novel therapeutic strategy for DDD. However, the efficiency of MSC differentiation and the underlying mechanisms remain to be fully elucidated.</p><p><strong>Aim: </strong>To investigate the role and mechanism of miR-365 in promoting the differentiation of MSCs into NPCs for DDD treatment.</p><p><strong>Methods: </strong><i>In vitro</i>, the effects of miR-365 on MSC proliferation, apoptosis, and differentiation were assessed by cell counting kit-8 assay, flow cytometry, and quantitative real-time polymerase chain reaction (qRT-PCR). <i>In vivo</i>, the expression levels of miR-365, HIF-1α, Sox9, Kdm6a<i>,</i> and HOXA9 in the spinal cord of rats with spinal cord injury were determined by qRT-PCR and Western blot.</p><p><strong>Results: </strong><i>In vitro</i>, miR-365 significantly promoted MSC proliferation and inhibited MSC apoptosis. The expression levels of glycosaminoglycans, proteoglycan, and type 2 collagen were significantly increased with miR-365 ectopic expression. <i>In vivo</i>, the expression levels of miR-365, HIF-1α, Sox9, and Kdm6a were significantly increased, whereas HOXA9 was remarkably decreased. Mechanically, miR-365 inhibited HOXA9 expression by directly binding to its 3' untranslated region. HOXA9 could inhibit HIF-1α expression by binding to the <i>Hif-1α</i> promoter, thereby affecting the expression levels of <i>Sox9</i> and <i>Kdm6a</i>. Moreover, HOXA9 knockdown significantly reversed the differentiation of MSCs into NPCs induced by miR-365.</p><p><strong>Conclusion: </strong>miR-365 promotes HOXA9-mediated differentiation of MSCs into NPCs by interacting with HIF-1α and may serve as a potential target for DDD treatment.</p>","PeriodicalId":47843,"journal":{"name":"World Journal of Orthopedics","volume":"16 7","pages":"107045"},"PeriodicalIF":2.3000,"publicationDate":"2025-07-18","publicationTypes":"Journal Article","fieldsOfStudy":null,"isOpenAccess":false,"openAccessPdf":"https://www.ncbi.nlm.nih.gov/pmc/articles/PMC12278291/pdf/","citationCount":"0","resultStr":null,"platform":"Semanticscholar","paperid":null,"PeriodicalName":"World Journal of Orthopedics","FirstCategoryId":"1085","ListUrlMain":"https://doi.org/10.5312/wjo.v16.i7.107045","RegionNum":0,"RegionCategory":null,"ArticlePicture":[],"TitleCN":null,"AbstractTextCN":null,"PMCID":null,"EPubDate":"","PubModel":"","JCR":"Q2","JCRName":"ORTHOPEDICS","Score":null,"Total":0}
引用次数: 0

Abstract

Background: Degenerative disc disease (DDD) is characterized by the loss of nucleus pulposus cells (NPCs). Inducing differentiation of bone marrow mesenchymal stem cells (MSCs) into NPCs has emerged as a novel therapeutic strategy for DDD. However, the efficiency of MSC differentiation and the underlying mechanisms remain to be fully elucidated.

Aim: To investigate the role and mechanism of miR-365 in promoting the differentiation of MSCs into NPCs for DDD treatment.

Methods: In vitro, the effects of miR-365 on MSC proliferation, apoptosis, and differentiation were assessed by cell counting kit-8 assay, flow cytometry, and quantitative real-time polymerase chain reaction (qRT-PCR). In vivo, the expression levels of miR-365, HIF-1α, Sox9, Kdm6a, and HOXA9 in the spinal cord of rats with spinal cord injury were determined by qRT-PCR and Western blot.

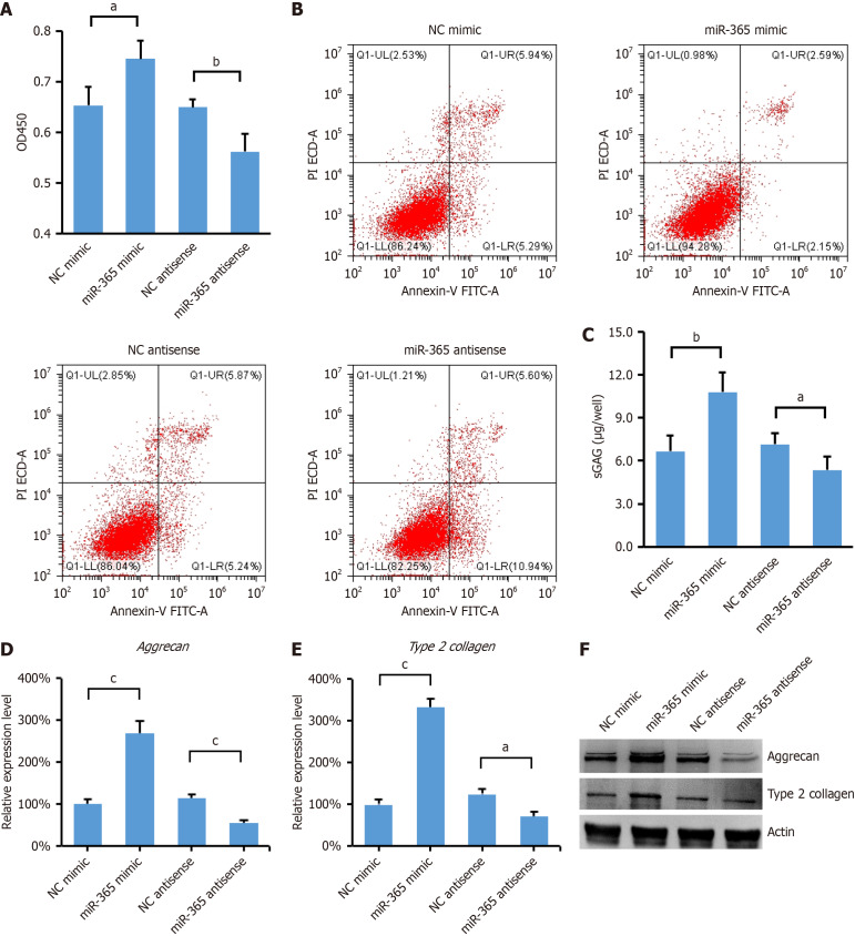
Results: In vitro, miR-365 significantly promoted MSC proliferation and inhibited MSC apoptosis. The expression levels of glycosaminoglycans, proteoglycan, and type 2 collagen were significantly increased with miR-365 ectopic expression. In vivo, the expression levels of miR-365, HIF-1α, Sox9, and Kdm6a were significantly increased, whereas HOXA9 was remarkably decreased. Mechanically, miR-365 inhibited HOXA9 expression by directly binding to its 3' untranslated region. HOXA9 could inhibit HIF-1α expression by binding to the Hif-1α promoter, thereby affecting the expression levels of Sox9 and Kdm6a. Moreover, HOXA9 knockdown significantly reversed the differentiation of MSCs into NPCs induced by miR-365.

Conclusion: miR-365 promotes HOXA9-mediated differentiation of MSCs into NPCs by interacting with HIF-1α and may serve as a potential target for DDD treatment.

Abstract Image

Abstract Image

Abstract Image

miR-365通过与HIF-1α相互作用促进hoxa9介导的间充质干细胞向髓核细胞的分化。
背景:椎间盘退行性病变(DDD)以髓核细胞(NPCs)的缺失为特征。诱导骨髓间充质干细胞(MSCs)分化为NPCs已成为治疗DDD的一种新策略。然而,MSC分化的效率和潜在的机制仍有待充分阐明。目的:探讨miR-365在促进MSCs向NPCs分化治疗DDD中的作用及机制。方法:在体外,通过细胞计数试剂盒-8、流式细胞术和定量实时聚合酶链反应(qRT-PCR)评估miR-365对MSC增殖、凋亡和分化的影响。在体内,采用qRT-PCR和Western blot检测脊髓损伤大鼠脊髓中miR-365、HIF-1α、Sox9、Kdm6a、HOXA9的表达水平。结果:miR-365在体外显著促进MSC增殖,抑制MSC凋亡。miR-365异位表达后,糖胺聚糖、蛋白聚糖和2型胶原蛋白的表达水平显著升高。在体内,miR-365、HIF-1α、Sox9和Kdm6a的表达水平显著升高,HOXA9的表达水平显著降低。机械地,miR-365通过直接结合其3'非翻译区抑制HOXA9的表达。HOXA9可以通过结合HIF-1α启动子抑制HIF-1α的表达,从而影响Sox9和Kdm6a的表达水平。此外,HOXA9敲低显著逆转了miR-365诱导的MSCs向npc的分化。结论:miR-365通过与HIF-1α相互作用,促进hoxa9介导的MSCs向NPCs的分化,可能是治疗DDD的潜在靶点。
本文章由计算机程序翻译,如有差异,请以英文原文为准。
求助全文
约1分钟内获得全文 求助全文
来源期刊
CiteScore
3.10
自引率
0.00%
发文量
814
×
引用
GB/T 7714-2015
复制
MLA
复制
APA
复制
导出至
BibTeX EndNote RefMan NoteFirst NoteExpress
×
提示
您的信息不完整,为了账户安全,请先补充。
现在去补充
×
提示
您因"违规操作"
具体请查看互助需知
我知道了
×
提示
确定
请完成安全验证×
copy
已复制链接
快去分享给好友吧!
我知道了
右上角分享
点击右上角分享
0
联系我们:info@booksci.cn Book学术提供免费学术资源搜索服务,方便国内外学者检索中英文文献。致力于提供最便捷和优质的服务体验。 Copyright © 2023 布克学术 All rights reserved.
京ICP备2023020795号-1
ghs 京公网安备 11010802042870号
Book学术文献互助
Book学术文献互助群
群 号:604180095
Book学术官方微信