Influence of Immune Cells on Corneal Nerve Morphological Analysis and Clinical Relevance in Diabetes-Related Dry Eye.

IF 2.6 3区 医学 Q2 OPHTHALMOLOGY
Baikai Ma, Hongshuo Li, Yi Wang, Wenlong Li, Lei Mou, Yilin Liu, Rongjun Liu, Yalin Zheng, Xinyu Liu, Yitian Zhao, Hong Qi
{"title":"Influence of Immune Cells on Corneal Nerve Morphological Analysis and Clinical Relevance in Diabetes-Related Dry Eye.","authors":"Baikai Ma, Hongshuo Li, Yi Wang, Wenlong Li, Lei Mou, Yilin Liu, Rongjun Liu, Yalin Zheng, Xinyu Liu, Yitian Zhao, Hong Qi","doi":"10.1167/tvst.14.7.16","DOIUrl":null,"url":null,"abstract":"<p><strong>Purpose: </strong>Corneal nerve morphology and immune cells are critical biomarkers in the ocular surface. This study aimed to investigate the influence of immune cells on corneal nerve morphology and the clinical significance in diabetes-related dry eye disease (DED).</p><p><strong>Methods: </strong>In the first part, 1075 in vivo confocal microscopy images containing dendritic cells or round cells were included as system validation. Key morphological parameters, including corneal nerve fiber density (CNFD), corneal nerve branch density (CNBD), tortuosity, and box-count fractal dimension (Boxdim), were measured before and after immune cells were excluded. In the second part, a pilot cross-sectional study was conducted involving control (26 eyes), DED without diabetes mellitus (DM) (34 eyes), and DED with DM (17 eyes) groups. The impact of immune cell exclusion on nerve metrics was assessed and correlated with clinical parameters, such as the fluorescein tear breakup time (TBUT), Ocular Surface Disease Index (OSDI), and corneal fluorescein staining (CFS) scores.</p><p><strong>Results: </strong>Exclusion of immune cells resulted in significant reductions in CNFD, CNBD, Boxdim, and tortuosity. Compared to the control group, both DED without DM and DED with DM groups showed substantial reductions in CNFD, CNBD, and Boxdim, along with a significant increase in tortuosity. Moreover, the exclusion of immune cells enhanced the correlations between nerve metrics and fluorescein TBUT.</p><p><strong>Conclusions: </strong>Immune cells contribute to significant biases in the assessments of corneal nerve morphology, primarily false-negative results, in diabetes-related DED. Their exclusion improves the accuracy of nerve measurements, which may enhance the clinical evaluation of corneal nerve morphology.</p><p><strong>Translational relevance: </strong>Advanced segmentation techniques addressing immune cell interference could improve diagnostic precision and inform treatment strategies for DED subtypes.</p>","PeriodicalId":23322,"journal":{"name":"Translational Vision Science & Technology","volume":"14 7","pages":"16"},"PeriodicalIF":2.6000,"publicationDate":"2025-07-01","publicationTypes":"Journal Article","fieldsOfStudy":null,"isOpenAccess":false,"openAccessPdf":"https://www.ncbi.nlm.nih.gov/pmc/articles/PMC12302046/pdf/","citationCount":"0","resultStr":null,"platform":"Semanticscholar","paperid":null,"PeriodicalName":"Translational Vision Science & Technology","FirstCategoryId":"3","ListUrlMain":"https://doi.org/10.1167/tvst.14.7.16","RegionNum":3,"RegionCategory":"医学","ArticlePicture":[],"TitleCN":null,"AbstractTextCN":null,"PMCID":null,"EPubDate":"","PubModel":"","JCR":"Q2","JCRName":"OPHTHALMOLOGY","Score":null,"Total":0}
引用次数: 0

Abstract

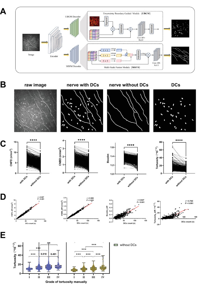
Purpose: Corneal nerve morphology and immune cells are critical biomarkers in the ocular surface. This study aimed to investigate the influence of immune cells on corneal nerve morphology and the clinical significance in diabetes-related dry eye disease (DED).

Methods: In the first part, 1075 in vivo confocal microscopy images containing dendritic cells or round cells were included as system validation. Key morphological parameters, including corneal nerve fiber density (CNFD), corneal nerve branch density (CNBD), tortuosity, and box-count fractal dimension (Boxdim), were measured before and after immune cells were excluded. In the second part, a pilot cross-sectional study was conducted involving control (26 eyes), DED without diabetes mellitus (DM) (34 eyes), and DED with DM (17 eyes) groups. The impact of immune cell exclusion on nerve metrics was assessed and correlated with clinical parameters, such as the fluorescein tear breakup time (TBUT), Ocular Surface Disease Index (OSDI), and corneal fluorescein staining (CFS) scores.

Results: Exclusion of immune cells resulted in significant reductions in CNFD, CNBD, Boxdim, and tortuosity. Compared to the control group, both DED without DM and DED with DM groups showed substantial reductions in CNFD, CNBD, and Boxdim, along with a significant increase in tortuosity. Moreover, the exclusion of immune cells enhanced the correlations between nerve metrics and fluorescein TBUT.

Conclusions: Immune cells contribute to significant biases in the assessments of corneal nerve morphology, primarily false-negative results, in diabetes-related DED. Their exclusion improves the accuracy of nerve measurements, which may enhance the clinical evaluation of corneal nerve morphology.

Translational relevance: Advanced segmentation techniques addressing immune cell interference could improve diagnostic precision and inform treatment strategies for DED subtypes.

Abstract Image

Abstract Image

Abstract Image

免疫细胞对糖尿病相关性干眼症角膜神经形态学分析的影响及其临床意义。
目的:角膜神经形态和免疫细胞是眼表的重要生物标志物。本研究旨在探讨免疫细胞对糖尿病相关性干眼病(DED)患者角膜神经形态的影响及其临床意义。方法:第一部分采用1075张含有树突状细胞或圆形细胞的体内共聚焦显微镜图像作为系统验证。在排除免疫细胞前后测量角膜神经纤维密度(CNFD)、角膜神经分支密度(CNBD)、弯曲度、盒数分形维数(Boxdim)等关键形态学参数。在第二部分中,进行了一项试验性横断面研究,包括对照组(26只眼)、无糖尿病的DED组(34只眼)和伴有糖尿病的DED组(17只眼)。评估免疫细胞排斥对神经指标的影响,并与临床参数相关,如荧光素撕裂破裂时间(TBUT)、眼表疾病指数(OSDI)和角膜荧光素染色(CFS)评分。结果:排除免疫细胞可显著降低CNFD、CNBD、Boxdim和扭曲度。与对照组相比,无糖尿病DED组和有糖尿病DED组的CNFD、CNBD和Boxdim均显著降低,弯曲度显著增加。此外,免疫细胞的排除增强了神经指标与荧光素TBUT之间的相关性。结论:在糖尿病相关性DED患者中,免疫细胞在角膜神经形态学评估中有显著偏差,主要是假阴性结果。排除它们可以提高神经测量的准确性,从而提高角膜神经形态学的临床评价。翻译相关性:针对免疫细胞干扰的先进分割技术可以提高诊断精度并为DED亚型的治疗策略提供信息。
本文章由计算机程序翻译,如有差异,请以英文原文为准。
求助全文
约1分钟内获得全文 求助全文
来源期刊
Translational Vision Science & Technology
Translational Vision Science & Technology Engineering-Biomedical Engineering
CiteScore
5.70
自引率
3.30%
发文量
346
审稿时长
25 weeks
期刊介绍: Translational Vision Science & Technology (TVST), an official journal of the Association for Research in Vision and Ophthalmology (ARVO), an international organization whose purpose is to advance research worldwide into understanding the visual system and preventing, treating and curing its disorders, is an online, open access, peer-reviewed journal emphasizing multidisciplinary research that bridges the gap between basic research and clinical care. A highly qualified and diverse group of Associate Editors and Editorial Board Members is led by Editor-in-Chief Marco Zarbin, MD, PhD, FARVO. The journal covers a broad spectrum of work, including but not limited to: Applications of stem cell technology for regenerative medicine, Development of new animal models of human diseases, Tissue bioengineering, Chemical engineering to improve virus-based gene delivery, Nanotechnology for drug delivery, Design and synthesis of artificial extracellular matrices, Development of a true microsurgical operating environment, Refining data analysis algorithms to improve in vivo imaging technology, Results of Phase 1 clinical trials, Reverse translational ("bedside to bench") research. TVST seeks manuscripts from scientists and clinicians with diverse backgrounds ranging from basic chemistry to ophthalmic surgery that will advance or change the way we understand and/or treat vision-threatening diseases. TVST encourages the use of color, multimedia, hyperlinks, program code and other digital enhancements.
×
引用
GB/T 7714-2015
复制
MLA
复制
APA
复制
导出至
BibTeX EndNote RefMan NoteFirst NoteExpress
×
提示
您的信息不完整,为了账户安全,请先补充。
现在去补充
×
提示
您因"违规操作"
具体请查看互助需知
我知道了
×
提示
确定
请完成安全验证×
copy
已复制链接
快去分享给好友吧!
我知道了
右上角分享
点击右上角分享
0
联系我们:info@booksci.cn Book学术提供免费学术资源搜索服务,方便国内外学者检索中英文文献。致力于提供最便捷和优质的服务体验。 Copyright © 2023 布克学术 All rights reserved.
京ICP备2023020795号-1
ghs 京公网安备 11010802042870号
Book学术文献互助
Book学术文献互助群
群 号:604180095
Book学术官方微信