Sex-specific cortical networks drive social behavior differences in an autism spectrum disorder model.

IF 6.2 1区 医学 Q1 PSYCHIATRY
Mariana Lapo Pais, José Sereno, Vanessa A Tomé, Carla Fonseca, Camila Seco, Inês Ribeiro, João Martins, Ana Fortuna, Antero Abrunhosa, Luísa Pinto, Miguel Castelo-Branco, Joana Gonçalves
{"title":"Sex-specific cortical networks drive social behavior differences in an autism spectrum disorder model.","authors":"Mariana Lapo Pais, José Sereno, Vanessa A Tomé, Carla Fonseca, Camila Seco, Inês Ribeiro, João Martins, Ana Fortuna, Antero Abrunhosa, Luísa Pinto, Miguel Castelo-Branco, Joana Gonçalves","doi":"10.1038/s41398-025-03464-7","DOIUrl":null,"url":null,"abstract":"<p><p>Social behavior is highly sensitive to brain network dysfunction caused by neuropsychiatric conditions like autism spectrum disorders (ASDs). Some studies suggest that autistic females show fewer social skill impairments than autistic males. However, the relationship between sex differences in social behavior and sexually dimorphic brain neurophysiology in ASD remains unclear. We hypothesize that sex-specific changes in cortical neurophysiology drive the sexual dimorphism observed in social behavior for ASD. To test this, we used male and female Tsc2<sup>+/-</sup> mice, a genetic ASD model, to examine cortical neuron morphology, the serotonergic system, E/I balance, structural connectivity, and social behavior. At the cellular level, transgenic males had shorter and less complex cortical basal dendrites, while transgenic females showed the opposite in apical dendrites. Notably, only Tsc2<sup>+/-</sup> females exhibited changes in the serotonergic system and E/I balance, with reduced cortical 5-HT<sub>1A</sub> receptor density and increased excitability. Additionally, activation of these serotonin receptors in transgenic animals correlated with E/I imbalance, highlighting inherent sexual dimorphisms in neuronal connectivity. In parallel, the TSC2 mouse model displayed sex-dependent changes in the structural connectivity of the cortex-amygdala-hippocampus circuit and social behavior: females showed a reduced number of axonal fiber pathways and reduced sociability, while males exhibited a loss of tissue density and deficits in social novelty. Moreover, in our ASD mouse model, better social performance correlated with the cortical serotonergic system. Our findings suggest that sex-dependent alterations in cortical neurophysiology, particularly in the serotonergic system, may contribute to the sexually dimorphic social behaviors observed in ASD.</p>","PeriodicalId":23278,"journal":{"name":"Translational Psychiatry","volume":"15 1","pages":"251"},"PeriodicalIF":6.2000,"publicationDate":"2025-07-21","publicationTypes":"Journal Article","fieldsOfStudy":null,"isOpenAccess":false,"openAccessPdf":"https://www.ncbi.nlm.nih.gov/pmc/articles/PMC12279983/pdf/","citationCount":"0","resultStr":null,"platform":"Semanticscholar","paperid":null,"PeriodicalName":"Translational Psychiatry","FirstCategoryId":"3","ListUrlMain":"https://doi.org/10.1038/s41398-025-03464-7","RegionNum":1,"RegionCategory":"医学","ArticlePicture":[],"TitleCN":null,"AbstractTextCN":null,"PMCID":null,"EPubDate":"","PubModel":"","JCR":"Q1","JCRName":"PSYCHIATRY","Score":null,"Total":0}
引用次数: 0

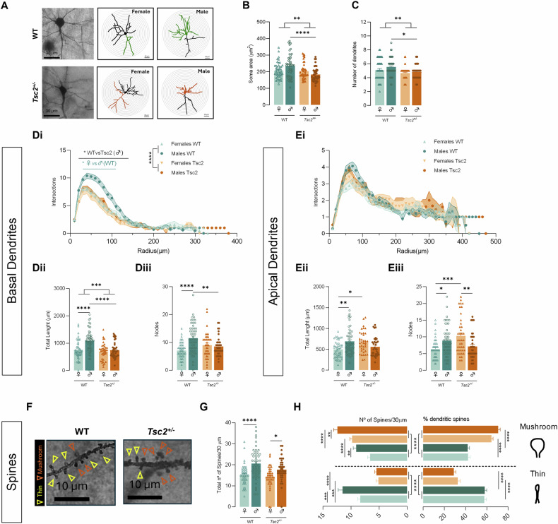
Abstract

Social behavior is highly sensitive to brain network dysfunction caused by neuropsychiatric conditions like autism spectrum disorders (ASDs). Some studies suggest that autistic females show fewer social skill impairments than autistic males. However, the relationship between sex differences in social behavior and sexually dimorphic brain neurophysiology in ASD remains unclear. We hypothesize that sex-specific changes in cortical neurophysiology drive the sexual dimorphism observed in social behavior for ASD. To test this, we used male and female Tsc2+/- mice, a genetic ASD model, to examine cortical neuron morphology, the serotonergic system, E/I balance, structural connectivity, and social behavior. At the cellular level, transgenic males had shorter and less complex cortical basal dendrites, while transgenic females showed the opposite in apical dendrites. Notably, only Tsc2+/- females exhibited changes in the serotonergic system and E/I balance, with reduced cortical 5-HT1A receptor density and increased excitability. Additionally, activation of these serotonin receptors in transgenic animals correlated with E/I imbalance, highlighting inherent sexual dimorphisms in neuronal connectivity. In parallel, the TSC2 mouse model displayed sex-dependent changes in the structural connectivity of the cortex-amygdala-hippocampus circuit and social behavior: females showed a reduced number of axonal fiber pathways and reduced sociability, while males exhibited a loss of tissue density and deficits in social novelty. Moreover, in our ASD mouse model, better social performance correlated with the cortical serotonergic system. Our findings suggest that sex-dependent alterations in cortical neurophysiology, particularly in the serotonergic system, may contribute to the sexually dimorphic social behaviors observed in ASD.

Abstract Image

Abstract Image

Abstract Image

性别特异性皮层网络驱动自闭症谱系障碍模型中的社会行为差异。
社会行为对由自闭症谱系障碍(ASDs)等神经精神疾病引起的大脑网络功能障碍非常敏感。一些研究表明,自闭女性比自闭男性表现出更少的社交技能障碍。然而,社会行为的性别差异与ASD中两性二态脑神经生理之间的关系尚不清楚。我们假设皮质神经生理学的性别特异性变化驱动了ASD社会行为中观察到的性别二态性。为了验证这一点,我们使用雄性和雌性Tsc2+/-小鼠(一种遗传性ASD模型)来检查皮质神经元形态、血清素能系统、E/I平衡、结构连通性和社会行为。在细胞水平上,转基因雄性的皮层基底树突较短,复杂性较低,而转基因雌性的顶端树突则相反。值得注意的是,只有Tsc2+/-雌性表现出血清素能系统和E/I平衡的变化,皮质5-HT1A受体密度降低,兴奋性增加。此外,转基因动物中这些5 -羟色胺受体的激活与E/I失衡相关,突出了神经元连接中固有的两性二态性。与此同时,TSC2小鼠模型在皮层-杏仁核-海马体回路和社交行为的结构连通性上显示出性别依赖性的变化:雌性表现出轴突纤维通路数量减少和社交能力下降,而雄性表现出组织密度的损失和社交新颖性的缺陷。此外,在我们的ASD小鼠模型中,更好的社交表现与皮层血清素能系统相关。我们的研究结果表明,皮质神经生理学的性别依赖性改变,特别是在血清素能系统中,可能有助于ASD中观察到的两性二态社会行为。
本文章由计算机程序翻译,如有差异,请以英文原文为准。
求助全文
约1分钟内获得全文 求助全文
来源期刊
CiteScore
11.50
自引率
2.90%
发文量
484
审稿时长
23 weeks
期刊介绍: Psychiatry has suffered tremendously by the limited translational pipeline. Nobel laureate Julius Axelrod''s discovery in 1961 of monoamine reuptake by pre-synaptic neurons still forms the basis of contemporary antidepressant treatment. There is a grievous gap between the explosion of knowledge in neuroscience and conceptually novel treatments for our patients. Translational Psychiatry bridges this gap by fostering and highlighting the pathway from discovery to clinical applications, healthcare and global health. We view translation broadly as the full spectrum of work that marks the pathway from discovery to global health, inclusive. The steps of translation that are within the scope of Translational Psychiatry include (i) fundamental discovery, (ii) bench to bedside, (iii) bedside to clinical applications (clinical trials), (iv) translation to policy and health care guidelines, (v) assessment of health policy and usage, and (vi) global health. All areas of medical research, including — but not restricted to — molecular biology, genetics, pharmacology, imaging and epidemiology are welcome as they contribute to enhance the field of translational psychiatry.
×
引用
GB/T 7714-2015
复制
MLA
复制
APA
复制
导出至
BibTeX EndNote RefMan NoteFirst NoteExpress
×
提示
您的信息不完整,为了账户安全,请先补充。
现在去补充
×
提示
您因"违规操作"
具体请查看互助需知
我知道了
×
提示
确定
请完成安全验证×
copy
已复制链接
快去分享给好友吧!
我知道了
右上角分享
点击右上角分享
0
联系我们:info@booksci.cn Book学术提供免费学术资源搜索服务,方便国内外学者检索中英文文献。致力于提供最便捷和优质的服务体验。 Copyright © 2023 布克学术 All rights reserved.
京ICP备2023020795号-1
ghs 京公网安备 11010802042870号
Book学术文献互助
Book学术文献互助群
群 号:604180095
Book学术官方微信