The essential role of gut microbiota in dsRNA-mediated pest control of the phytophagous ladybird beetle, Henosepilachna vigintioctopunctata.

IF 9.2 1区 生物学 Q1 BIOTECHNOLOGY & APPLIED MICROBIOLOGY
Yujie Huang, Jinman Huang, Dae Sung Kim, Jiang Zhang
{"title":"The essential role of gut microbiota in dsRNA-mediated pest control of the phytophagous ladybird beetle, Henosepilachna vigintioctopunctata.","authors":"Yujie Huang, Jinman Huang, Dae Sung Kim, Jiang Zhang","doi":"10.1038/s41522-025-00767-x","DOIUrl":null,"url":null,"abstract":"<p><p>RNA interference (RNAi) has proven to be an effective measure in combating insect pests. RNA-based pesticides have already made their way to the market for pest control. We previously have demonstrated the pivotal role of gut microbiota in influencing the efficacy of RNAi against the leaf beetle Plagiodera versicolora (Coleoptera), a species highly susceptible to RNAi. However, the role of the gut microbiota in different insect species remains ambiguous. We delved into the intricate interplay between gut bacterial communities and RNAi in the phytophagous ladybird beetle, Henosepilachna vigintioctopunctata (HV), a significant agricultural pest targeting solanaceous plants. By administering double-stranded RNA targeting HV β-Actin gene (dsACT) or utilizing transplastomic (plastid genome transformed) potato plants expressing dsACT on HV axenic larvae, a substantial decrease in lethality was observed compared to non-axenic controls. This underscores the critical role of microbiota in enhancing the effectiveness of RNAi. The disruption of microbial diversity and functionality due to dysbiosis induced by dsRNA feeding amplified physiological stress and mortality rates in HV. Notably, the optimal bacterial densities were crucial for maximizing mortality rates, as elevated concentrations of gut bacteria could disrupt the native microbial equilibrium. These findings underscore the importance of microbiota-aware strategies in RNAi applications, particularly in the context of sustainable pest management within solanaceous crop systems.</p>","PeriodicalId":19370,"journal":{"name":"npj Biofilms and Microbiomes","volume":"11 1","pages":"141"},"PeriodicalIF":9.2000,"publicationDate":"2025-07-22","publicationTypes":"Journal Article","fieldsOfStudy":null,"isOpenAccess":false,"openAccessPdf":"https://www.ncbi.nlm.nih.gov/pmc/articles/PMC12280057/pdf/","citationCount":"0","resultStr":null,"platform":"Semanticscholar","paperid":null,"PeriodicalName":"npj Biofilms and Microbiomes","FirstCategoryId":"99","ListUrlMain":"https://doi.org/10.1038/s41522-025-00767-x","RegionNum":1,"RegionCategory":"生物学","ArticlePicture":[],"TitleCN":null,"AbstractTextCN":null,"PMCID":null,"EPubDate":"","PubModel":"","JCR":"Q1","JCRName":"BIOTECHNOLOGY & APPLIED MICROBIOLOGY","Score":null,"Total":0}
引用次数: 0

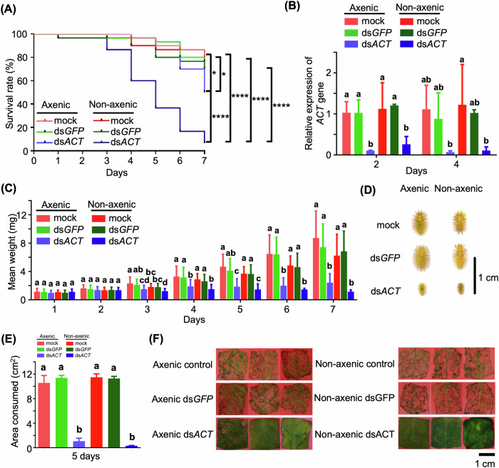
Abstract

RNA interference (RNAi) has proven to be an effective measure in combating insect pests. RNA-based pesticides have already made their way to the market for pest control. We previously have demonstrated the pivotal role of gut microbiota in influencing the efficacy of RNAi against the leaf beetle Plagiodera versicolora (Coleoptera), a species highly susceptible to RNAi. However, the role of the gut microbiota in different insect species remains ambiguous. We delved into the intricate interplay between gut bacterial communities and RNAi in the phytophagous ladybird beetle, Henosepilachna vigintioctopunctata (HV), a significant agricultural pest targeting solanaceous plants. By administering double-stranded RNA targeting HV β-Actin gene (dsACT) or utilizing transplastomic (plastid genome transformed) potato plants expressing dsACT on HV axenic larvae, a substantial decrease in lethality was observed compared to non-axenic controls. This underscores the critical role of microbiota in enhancing the effectiveness of RNAi. The disruption of microbial diversity and functionality due to dysbiosis induced by dsRNA feeding amplified physiological stress and mortality rates in HV. Notably, the optimal bacterial densities were crucial for maximizing mortality rates, as elevated concentrations of gut bacteria could disrupt the native microbial equilibrium. These findings underscore the importance of microbiota-aware strategies in RNAi applications, particularly in the context of sustainable pest management within solanaceous crop systems.

Abstract Image

Abstract Image

Abstract Image

肠道微生物群在dsrna介导的植物食性瓢虫(Henosepilachna vigintioctopunctata)害虫防治中的重要作用。
RNA干扰(RNAi)技术已被证明是防治害虫的有效手段。基于rna的杀虫剂已经进入了害虫控制市场。我们之前已经证明了肠道微生物群在影响RNAi对抗对RNAi高度敏感的叶甲虫Plagiodera versicolora(鞘翅目)的功效方面的关键作用。然而,肠道微生物群在不同昆虫物种中的作用仍然不明确。我们深入研究了食植物瓢虫(Henosepilachna vigintioctopunctata, HV)肠道细菌群落与RNAi之间复杂的相互作用,HV是一种针对茄类植物的重要农业害虫。通过使用靶向HV β-肌动蛋白基因(dsACT)的双链RNA或利用表达dsACT的转质体(质体基因组转化)马铃薯植株对HV不育幼虫进行处理,发现与非不育对照相比,HV不育幼虫的致死率显著降低。这强调了微生物群在提高RNAi有效性方面的关键作用。由dsRNA喂养引起的生态失调导致的微生物多样性和功能的破坏放大了HV的生理应激和死亡率。值得注意的是,最佳细菌密度对于最大限度地提高死亡率至关重要,因为肠道细菌浓度升高可能会破坏天然微生物平衡。这些发现强调了微生物群感知策略在RNAi应用中的重要性,特别是在茄类作物系统中可持续虫害管理的背景下。
本文章由计算机程序翻译,如有差异,请以英文原文为准。
求助全文
约1分钟内获得全文 求助全文
来源期刊
npj Biofilms and Microbiomes
npj Biofilms and Microbiomes Immunology and Microbiology-Microbiology
CiteScore
12.10
自引率
3.30%
发文量
91
审稿时长
9 weeks
期刊介绍: npj Biofilms and Microbiomes is a comprehensive platform that promotes research on biofilms and microbiomes across various scientific disciplines. The journal facilitates cross-disciplinary discussions to enhance our understanding of the biology, ecology, and communal functions of biofilms, populations, and communities. It also focuses on applications in the medical, environmental, and engineering domains. The scope of the journal encompasses all aspects of the field, ranging from cell-cell communication and single cell interactions to the microbiomes of humans, animals, plants, and natural and built environments. The journal also welcomes research on the virome, phageome, mycome, and fungome. It publishes both applied science and theoretical work. As an open access and interdisciplinary journal, its primary goal is to publish significant scientific advancements in microbial biofilms and microbiomes. The journal enables discussions that span multiple disciplines and contributes to our understanding of the social behavior of microbial biofilm populations and communities, and their impact on life, human health, and the environment.
×
引用
GB/T 7714-2015
复制
MLA
复制
APA
复制
导出至
BibTeX EndNote RefMan NoteFirst NoteExpress
×
提示
您的信息不完整,为了账户安全,请先补充。
现在去补充
×
提示
您因"违规操作"
具体请查看互助需知
我知道了
×
提示
确定
请完成安全验证×
copy
已复制链接
快去分享给好友吧!
我知道了
右上角分享
点击右上角分享
0
联系我们:info@booksci.cn Book学术提供免费学术资源搜索服务,方便国内外学者检索中英文文献。致力于提供最便捷和优质的服务体验。 Copyright © 2023 布克学术 All rights reserved.
京ICP备2023020795号-1
ghs 京公网安备 11010802042870号
Book学术文献互助
Book学术文献互助群
群 号:604180095
Book学术官方微信