Immunoinformatic development of a multiepitope messenger RNA vaccine targeting lipoate protein ligase and dihydrolipoamide dehydrogenase proteins of Mycoplasma bovis in cattle.

IF 2 Q2 AGRICULTURE, DAIRY & ANIMAL SCIENCE
Veterinary World Pub Date : 2025-06-01 Epub Date: 2025-06-19 DOI:10.14202/vetworld.2025.1675-1684
Dhafer Rasheed Al-Fetly, Dhama Alsallami, Amjed Alsultan
{"title":"Immunoinformatic development of a multiepitope messenger RNA vaccine targeting lipoate protein ligase and dihydrolipoamide dehydrogenase proteins of <i>Mycoplasma bovis</i> in cattle.","authors":"Dhafer Rasheed Al-Fetly, Dhama Alsallami, Amjed Alsultan","doi":"10.14202/vetworld.2025.1675-1684","DOIUrl":null,"url":null,"abstract":"<p><strong>Background and aim: </strong><i>Mycoplasma bovis</i> is a significant pathogen in cattle, causing respiratory, reproductive, and mammary diseases, leading to substantial economic losses. Conventional control measures remain ineffective due to antimicrobial resistance and the absence of an approved vaccine. This study aimed to develop a multiepitope messenger RNA (mRNA)-based vaccine against <i>M. bovis</i> using immunoinformatic and molecular modeling approaches.</p><p><strong>Materials and methods: </strong>Two conserved surface-exposed proteins - lipoate protein ligase (LplA) and dihydrolipoamide dehydrogenase (PdhD) - were selected as vaccine targets. T- and B-cell epitopes were predicted using Immune Epitope Database and evaluated for antigenicity, allergenicity, toxicity, and conservancy. Selected epitopes were linked using specific amino acid linkers and combined with a resuscitation-promoting factor E (RpfE) adjuvant and untranslated regions (hemoglobin subunit beta and rabbit beta-globin) to improve translation and stability. The vaccine construct was modeled and validated through physicochemical profiling, secondary and tertiary structure prediction, molecular-docking with bovine toll-like receptors 4 (TLR4), and codon optimization. Molecular dynamics simulations were conducted to assess the stability of the vaccine-receptor complex.</p><p><strong>Results: </strong>The modeled vaccine construct contained five cytotoxic T lymphocyte, six helper T lymphocyte, and five B-cell epitopes. The construct was predicted to be highly antigenic (score: 0.835), non-allergenic, and non-toxic. Structural validation showed 93.5% of residues in favored regions of the Ramachandran plot and a Z-score of -10.6. Docking simulations revealed strong binding affinity to bovine TLR4, supported by robust molecular dynamics simulation outcomes, including high stability, low eigenvalues, and favorable covariance patterns. Codon optimization yielded a guanine-cytosine content of 59.8% and a codon adaptation index of 0.87, indicating efficient expression in cattle. The predicted mRNA structure exhibited good thermodynamic stability (minimum free energy: -321.42 kcal/mol).</p><p><strong>Conclusion: </strong>This study presents a computationally designed mRNA vaccine candidate against <i>M. bovis</i> based on LplA and PdhD epitopes. The construct demonstrated promising immunogenicity, structural integrity, and receptor-binding properties, representing a viable vaccine strategy. Nonetheless, <i>in vitro</i> and <i>in vivo</i> validation is essential to confirm the construct's efficacy and safety in cattle.</p>","PeriodicalId":23587,"journal":{"name":"Veterinary World","volume":"18 6","pages":"1675-1684"},"PeriodicalIF":2.0000,"publicationDate":"2025-06-01","publicationTypes":"Journal Article","fieldsOfStudy":null,"isOpenAccess":false,"openAccessPdf":"https://www.ncbi.nlm.nih.gov/pmc/articles/PMC12269942/pdf/","citationCount":"0","resultStr":null,"platform":"Semanticscholar","paperid":null,"PeriodicalName":"Veterinary World","FirstCategoryId":"1085","ListUrlMain":"https://doi.org/10.14202/vetworld.2025.1675-1684","RegionNum":0,"RegionCategory":null,"ArticlePicture":[],"TitleCN":null,"AbstractTextCN":null,"PMCID":null,"EPubDate":"2025/6/19 0:00:00","PubModel":"Epub","JCR":"Q2","JCRName":"AGRICULTURE, DAIRY & ANIMAL SCIENCE","Score":null,"Total":0}
引用次数: 0

Abstract

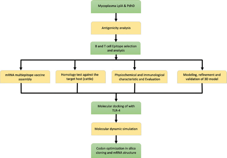
Background and aim: Mycoplasma bovis is a significant pathogen in cattle, causing respiratory, reproductive, and mammary diseases, leading to substantial economic losses. Conventional control measures remain ineffective due to antimicrobial resistance and the absence of an approved vaccine. This study aimed to develop a multiepitope messenger RNA (mRNA)-based vaccine against M. bovis using immunoinformatic and molecular modeling approaches.

Materials and methods: Two conserved surface-exposed proteins - lipoate protein ligase (LplA) and dihydrolipoamide dehydrogenase (PdhD) - were selected as vaccine targets. T- and B-cell epitopes were predicted using Immune Epitope Database and evaluated for antigenicity, allergenicity, toxicity, and conservancy. Selected epitopes were linked using specific amino acid linkers and combined with a resuscitation-promoting factor E (RpfE) adjuvant and untranslated regions (hemoglobin subunit beta and rabbit beta-globin) to improve translation and stability. The vaccine construct was modeled and validated through physicochemical profiling, secondary and tertiary structure prediction, molecular-docking with bovine toll-like receptors 4 (TLR4), and codon optimization. Molecular dynamics simulations were conducted to assess the stability of the vaccine-receptor complex.

Results: The modeled vaccine construct contained five cytotoxic T lymphocyte, six helper T lymphocyte, and five B-cell epitopes. The construct was predicted to be highly antigenic (score: 0.835), non-allergenic, and non-toxic. Structural validation showed 93.5% of residues in favored regions of the Ramachandran plot and a Z-score of -10.6. Docking simulations revealed strong binding affinity to bovine TLR4, supported by robust molecular dynamics simulation outcomes, including high stability, low eigenvalues, and favorable covariance patterns. Codon optimization yielded a guanine-cytosine content of 59.8% and a codon adaptation index of 0.87, indicating efficient expression in cattle. The predicted mRNA structure exhibited good thermodynamic stability (minimum free energy: -321.42 kcal/mol).

Conclusion: This study presents a computationally designed mRNA vaccine candidate against M. bovis based on LplA and PdhD epitopes. The construct demonstrated promising immunogenicity, structural integrity, and receptor-binding properties, representing a viable vaccine strategy. Nonetheless, in vitro and in vivo validation is essential to confirm the construct's efficacy and safety in cattle.

Abstract Image

Abstract Image

Abstract Image

针对牛支原体脂酸蛋白连接酶和二氢脂酰胺脱氢酶蛋白的多表位信使RNA疫苗的免疫信息学研究。
背景与目的:牛支原体是牛的一种重要病原体,可引起呼吸道、生殖和乳腺疾病,造成重大经济损失。由于抗菌素耐药性和缺乏批准的疫苗,传统控制措施仍然无效。本研究旨在利用免疫信息学和分子建模方法开发一种基于多表位信使RNA (mRNA)的牛支原体疫苗。材料与方法:选择两种保守的表面暴露蛋白——脂酸蛋白连接酶(LplA)和二氢脂酰胺脱氢酶(PdhD)作为疫苗靶点。利用免疫表位数据库预测T细胞和b细胞表位,并对其抗原性、过敏原性、毒性和保护性进行评价。选择的表位使用特定的氨基酸连接体连接,并与复苏促进因子E (RpfE)佐剂和非翻译区域(血红蛋白亚基β和兔β -珠蛋白)结合,以提高翻译和稳定性。通过物理化学分析、二级和三级结构预测、与牛toll样受体4 (TLR4)的分子对接以及密码子优化,对疫苗构建进行了建模和验证。通过分子动力学模拟来评估疫苗受体复合物的稳定性。结果:模型疫苗包含5个细胞毒性T淋巴细胞、6个辅助性T淋巴细胞和5个b细胞表位。该构建体预测具有高抗原性(得分:0.835)、非过敏性和无毒。结构验证表明,93.5%的残留物位于Ramachandran图的有利区域,z分数为-10.6。对接模拟结果显示,与牛TLR4具有较强的结合亲和力,这得到了高稳定性、低特征值和良好协方差模式的分子动力学模拟结果的支持。优化后的密码子鸟嘌呤-胞嘧啶含量为59.8%,密码子适应指数为0.87,在牛中高效表达。预测的mRNA结构具有良好的热力学稳定性(最小自由能为-321.42 kcal/mol)。结论:本研究提出了一种基于LplA和phd表位的计算设计的抗牛分枝杆菌mRNA候选疫苗。该结构具有良好的免疫原性、结构完整性和受体结合特性,是一种可行的疫苗策略。尽管如此,体外和体内验证对于确认该结构在牛体内的有效性和安全性至关重要。
本文章由计算机程序翻译,如有差异,请以英文原文为准。
求助全文
约1分钟内获得全文 求助全文
来源期刊
Veterinary World
Veterinary World Multiple-
CiteScore
3.60
自引率
12.50%
发文量
317
审稿时长
16 weeks
期刊介绍: Veterinary World publishes high quality papers focusing on Veterinary and Animal Science. The fields of study are bacteriology, parasitology, pathology, virology, immunology, mycology, public health, biotechnology, meat science, fish diseases, nutrition, gynecology, genetics, wildlife, laboratory animals, animal models of human infections, prion diseases and epidemiology. Studies on zoonotic and emerging infections are highly appreciated. Review articles are highly appreciated. All articles published by Veterinary World are made freely and permanently accessible online. All articles to Veterinary World are posted online immediately as they are ready for publication.
×
引用
GB/T 7714-2015
复制
MLA
复制
APA
复制
导出至
BibTeX EndNote RefMan NoteFirst NoteExpress
×
提示
您的信息不完整,为了账户安全,请先补充。
现在去补充
×
提示
您因"违规操作"
具体请查看互助需知
我知道了
×
提示
确定
请完成安全验证×
copy
已复制链接
快去分享给好友吧!
我知道了
右上角分享
点击右上角分享
0
联系我们:info@booksci.cn Book学术提供免费学术资源搜索服务,方便国内外学者检索中英文文献。致力于提供最便捷和优质的服务体验。 Copyright © 2023 布克学术 All rights reserved.
京ICP备2023020795号-1
ghs 京公网安备 11010802042870号
Book学术文献互助
Book学术文献互助群
群 号:604180095
Book学术官方微信