Oncolytic virus-mediated p53 activation boosts the antitumor immunity of a p53-transduced dendritic cell vaccine.

IF 6.5 1区 医学 Q1 IMMUNOLOGY
Motohiko Yamada, Hiroshi Tazawa, Kanto Suemori, Naohiro Okada, Yoshinori Kajiwara, Ryohei Shoji, Yasuo Nagai, Hiroaki Inoue, Naoyuki Hashimoto, Nobuhiko Kanaya, Satoru Kikuchi, Shinji Kuroda, Hiroyuki Michiue, Yasuo Urata, Shunsuke Kagawa, Toshiyoshi Fujiwara
{"title":"Oncolytic virus-mediated p53 activation boosts the antitumor immunity of a p53-transduced dendritic cell vaccine.","authors":"Motohiko Yamada, Hiroshi Tazawa, Kanto Suemori, Naohiro Okada, Yoshinori Kajiwara, Ryohei Shoji, Yasuo Nagai, Hiroaki Inoue, Naoyuki Hashimoto, Nobuhiko Kanaya, Satoru Kikuchi, Shinji Kuroda, Hiroyuki Michiue, Yasuo Urata, Shunsuke Kagawa, Toshiyoshi Fujiwara","doi":"10.1038/s41541-025-01219-5","DOIUrl":null,"url":null,"abstract":"<p><p>Dendritic cells (DCs) transduced with replication-deficient, wild-type human p53-expressing adenovirus Ad-p53 (Ad-p53 DCs) induce p53-targeting cytotoxic T lymphocytes (CTLs). However, the antitumor efficacy of Ad-p53 DCs is diminished by weak p53 immunogenicity in tumor cells and poor immune responses. We developed a p53-armed oncolytic adenovirus, OBP-702, to induce tumor-specific p53 expression and antitumor immune response, suggesting a role for OBP-702 in enhancing the antitumor efficacy of Ad-p53 DCs. The combined effect of Ad-p53 DCs and OBP-702 was investigated using murine colon cancer (CC) tumor models. Ad-p53 DCs were obtained by stimulating bone marrow-derived cells with granulocyte-macrophage colony-stimulating factor, interleukin-4, and Ad-p53. Subcutaneous tumor models of CT26 (p53 wild-type) and MC38 (p53 mutant-type) murine CC cell lines were used to evaluate the therapeutic potential of combination therapy in the terms of tumor growth, abscopal effect, antitumor immune response, and presentation of p53 peptides in tumor cells. Combination therapy with Ad-p53 DCs and OBP-702 significantly suppressed the growth of p53-intact CT26 tumors at treated and untreated sites by inducing tumor-infiltration of CD8+ CTLs and CD11c+ DCs. OBP-702-infected tumor cells presented human p53 epitopes in the context of major histocompatibility complex molecules, which were recognized by CTLs induced by Ad-p53 DCs. Combination therapy significantly suppressed the growth of p53-mutant MC38 tumors by activating the antitumor immune response. Our results suggest that OBP-702-mediated presentation of p53 epitopes on tumor cells enhances the antitumor efficacy of Ad-p53 DCs against murine CC tumors by attracting p53-targeting CTLs.</p>","PeriodicalId":19335,"journal":{"name":"NPJ Vaccines","volume":"10 1","pages":"158"},"PeriodicalIF":6.5000,"publicationDate":"2025-07-19","publicationTypes":"Journal Article","fieldsOfStudy":null,"isOpenAccess":false,"openAccessPdf":"https://www.ncbi.nlm.nih.gov/pmc/articles/PMC12276290/pdf/","citationCount":"0","resultStr":null,"platform":"Semanticscholar","paperid":null,"PeriodicalName":"NPJ Vaccines","FirstCategoryId":"3","ListUrlMain":"https://doi.org/10.1038/s41541-025-01219-5","RegionNum":1,"RegionCategory":"医学","ArticlePicture":[],"TitleCN":null,"AbstractTextCN":null,"PMCID":null,"EPubDate":"","PubModel":"","JCR":"Q1","JCRName":"IMMUNOLOGY","Score":null,"Total":0}
引用次数: 0

Abstract

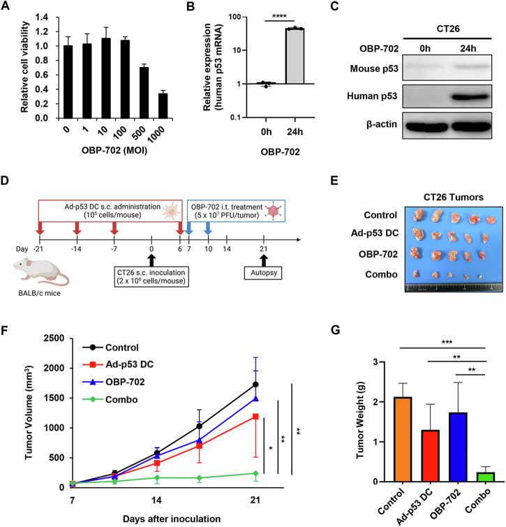
Dendritic cells (DCs) transduced with replication-deficient, wild-type human p53-expressing adenovirus Ad-p53 (Ad-p53 DCs) induce p53-targeting cytotoxic T lymphocytes (CTLs). However, the antitumor efficacy of Ad-p53 DCs is diminished by weak p53 immunogenicity in tumor cells and poor immune responses. We developed a p53-armed oncolytic adenovirus, OBP-702, to induce tumor-specific p53 expression and antitumor immune response, suggesting a role for OBP-702 in enhancing the antitumor efficacy of Ad-p53 DCs. The combined effect of Ad-p53 DCs and OBP-702 was investigated using murine colon cancer (CC) tumor models. Ad-p53 DCs were obtained by stimulating bone marrow-derived cells with granulocyte-macrophage colony-stimulating factor, interleukin-4, and Ad-p53. Subcutaneous tumor models of CT26 (p53 wild-type) and MC38 (p53 mutant-type) murine CC cell lines were used to evaluate the therapeutic potential of combination therapy in the terms of tumor growth, abscopal effect, antitumor immune response, and presentation of p53 peptides in tumor cells. Combination therapy with Ad-p53 DCs and OBP-702 significantly suppressed the growth of p53-intact CT26 tumors at treated and untreated sites by inducing tumor-infiltration of CD8+ CTLs and CD11c+ DCs. OBP-702-infected tumor cells presented human p53 epitopes in the context of major histocompatibility complex molecules, which were recognized by CTLs induced by Ad-p53 DCs. Combination therapy significantly suppressed the growth of p53-mutant MC38 tumors by activating the antitumor immune response. Our results suggest that OBP-702-mediated presentation of p53 epitopes on tumor cells enhances the antitumor efficacy of Ad-p53 DCs against murine CC tumors by attracting p53-targeting CTLs.

Abstract Image

Abstract Image

Abstract Image

溶瘤病毒介导的p53激活增强了p53转导树突状细胞疫苗的抗肿瘤免疫。
树突状细胞(dc)被表达p53的野生型人类腺病毒Ad-p53 (Ad-p53 dc)转导,诱导p53靶向细胞毒性T淋巴细胞(ctl)。然而,由于p53在肿瘤细胞中的免疫原性较弱和免疫反应较差,Ad-p53 dc的抗肿瘤效果降低。我们开发了一种p53武装的溶瘤腺病毒OBP-702,可诱导肿瘤特异性p53表达和抗肿瘤免疫反应,提示OBP-702可增强Ad-p53 dc的抗肿瘤功效。采用小鼠结肠癌(CC)肿瘤模型研究了Ad-p53 DCs和OBP-702的联合作用。通过粒细胞-巨噬细胞集落刺激因子、白细胞介素-4和Ad-p53刺激骨髓源性细胞获得Ad-p53 dc。采用CT26 (p53野生型)和MC38 (p53突变型)小鼠CC细胞系皮下肿瘤模型,从肿瘤生长、体外效应、抗肿瘤免疫反应和肿瘤细胞中p53肽的表达等方面评估联合治疗的治疗潜力。通过诱导CD8+ CTLs和CD11c+ DCs的肿瘤浸润,Ad-p53 DCs和OBP-702联合治疗可显著抑制治疗部位和未治疗部位p53完整CT26肿瘤的生长。obp -702感染的肿瘤细胞在主要组织相容性复合物分子的背景下呈现人p53表位,这些表位被Ad-p53 dc诱导的ctl识别。联合治疗通过激活抗肿瘤免疫反应显著抑制p53突变MC38肿瘤的生长。我们的研究结果表明,obp -702介导的p53表位在肿瘤细胞上的呈递,通过吸引p53靶向的ctl,增强了Ad-p53 dc对小鼠CC肿瘤的抗肿瘤作用。
本文章由计算机程序翻译,如有差异,请以英文原文为准。
求助全文
约1分钟内获得全文 求助全文
来源期刊
NPJ Vaccines
NPJ Vaccines Immunology and Microbiology-Immunology
CiteScore
11.90
自引率
4.30%
发文量
146
审稿时长
11 weeks
期刊介绍: Online-only and open access, npj Vaccines is dedicated to highlighting the most important scientific advances in vaccine research and development.
×
引用
GB/T 7714-2015
复制
MLA
复制
APA
复制
导出至
BibTeX EndNote RefMan NoteFirst NoteExpress
×
提示
您的信息不完整,为了账户安全,请先补充。
现在去补充
×
提示
您因"违规操作"
具体请查看互助需知
我知道了
×
提示
确定
请完成安全验证×
copy
已复制链接
快去分享给好友吧!
我知道了
右上角分享
点击右上角分享
0
联系我们:info@booksci.cn Book学术提供免费学术资源搜索服务,方便国内外学者检索中英文文献。致力于提供最便捷和优质的服务体验。 Copyright © 2023 布克学术 All rights reserved.
京ICP备2023020795号-1
ghs 京公网安备 11010802042870号
Book学术文献互助
Book学术文献互助群
群 号:604180095
Book学术官方微信