ALKBH5-mediated NPC2 mRNA m6A demethylation promotes resistance to oxaliplatin in colorectal cancer

IF 3.1 4区 生物学 Q1 GENETICS & HEREDITY
Peng Wan, Yuan Ren, Hong-Tao Li
{"title":"ALKBH5-mediated NPC2 mRNA m6A demethylation promotes resistance to oxaliplatin in colorectal cancer","authors":"Peng Wan,&nbsp;Yuan Ren,&nbsp;Hong-Tao Li","doi":"10.1007/s10142-025-01651-9","DOIUrl":null,"url":null,"abstract":"<div><p>Colorectal cancer (CRC) is the third most common cancer globally and a leading cause of cancer-related death. Oxaliplatin, a key platinum-based chemotherapy, significantly improves outcomes in CRC patients. Nevertheless, oxaliplatin resistance often emerges, leading to worse prognosis. Exploring new biomarkers and mechanisms of resistance is crucial for overcoming oxaliplatin resistance and enhancing therapeutic efficacy. Through bioinformatics analysis, high NPC2 expression was found to be associated with oxaliplatin resistance and poor prognosis in CRC patients. Moreover, NPC2 was highly expressed in CRC tissues, especially in metastatic CRC tissues. Additionally, the expression of N6-methyladenosine (m<sup>6</sup>A) demethylase ALKBH5 was elevated in oxaliplatin-resistant colorectal cancer cells. Mechanically, ALKBH5 promotes m<sup>6</sup>A demethylation of NPC2 mRNA in a YTHDF2-dependent process, thereby enhancing the stability of NPC2 mRNA and making colorectal cancer cells oxaliplatin-resistant. Our results show that by inhibiting NPC2 or ALKBH5, we can re-sensitize resistant CRC cells to oxaliplatin in vitro and in vivo. In summary, ALKBH5-mediated m<sup>6</sup>A demethylation promotes the stability of NPC2 mRNA and plays a key role in promoting oxaliplatin resistance in colorectal cancer. Targeting the ALKBH5/NPC2 axis have important therapeutic potential for patients with oxaliplatin-resistant colorectal cancer.</p></div>","PeriodicalId":574,"journal":{"name":"Functional & Integrative Genomics","volume":"25 1","pages":""},"PeriodicalIF":3.1000,"publicationDate":"2025-07-19","publicationTypes":"Journal Article","fieldsOfStudy":null,"isOpenAccess":false,"openAccessPdf":"https://www.ncbi.nlm.nih.gov/pmc/articles/PMC12274260/pdf/","citationCount":"0","resultStr":null,"platform":"Semanticscholar","paperid":null,"PeriodicalName":"Functional & Integrative Genomics","FirstCategoryId":"99","ListUrlMain":"https://link.springer.com/article/10.1007/s10142-025-01651-9","RegionNum":4,"RegionCategory":"生物学","ArticlePicture":[],"TitleCN":null,"AbstractTextCN":null,"PMCID":null,"EPubDate":"","PubModel":"","JCR":"Q1","JCRName":"GENETICS & HEREDITY","Score":null,"Total":0}
引用次数: 0

Abstract

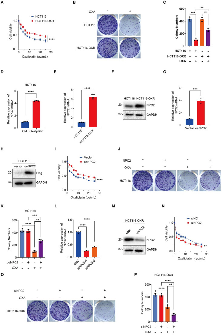
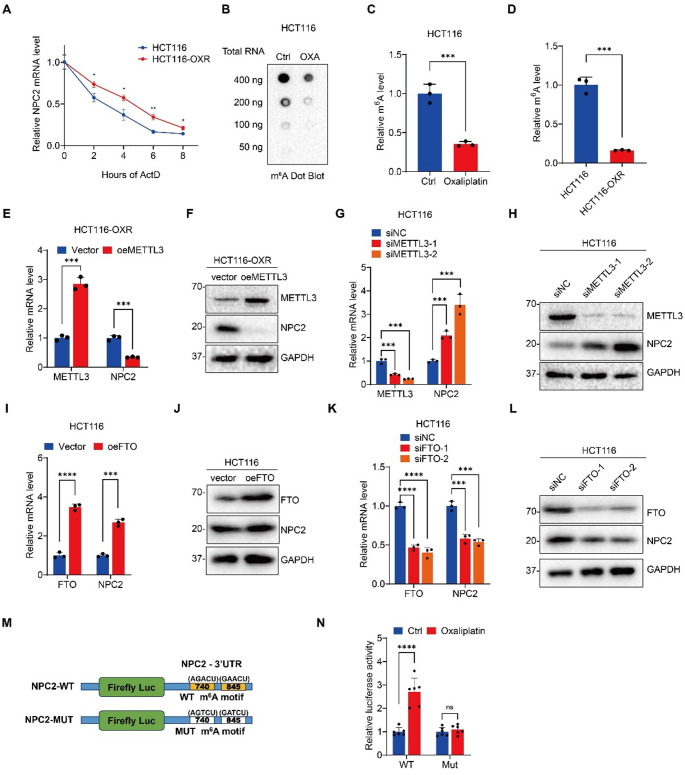
Colorectal cancer (CRC) is the third most common cancer globally and a leading cause of cancer-related death. Oxaliplatin, a key platinum-based chemotherapy, significantly improves outcomes in CRC patients. Nevertheless, oxaliplatin resistance often emerges, leading to worse prognosis. Exploring new biomarkers and mechanisms of resistance is crucial for overcoming oxaliplatin resistance and enhancing therapeutic efficacy. Through bioinformatics analysis, high NPC2 expression was found to be associated with oxaliplatin resistance and poor prognosis in CRC patients. Moreover, NPC2 was highly expressed in CRC tissues, especially in metastatic CRC tissues. Additionally, the expression of N6-methyladenosine (m6A) demethylase ALKBH5 was elevated in oxaliplatin-resistant colorectal cancer cells. Mechanically, ALKBH5 promotes m6A demethylation of NPC2 mRNA in a YTHDF2-dependent process, thereby enhancing the stability of NPC2 mRNA and making colorectal cancer cells oxaliplatin-resistant. Our results show that by inhibiting NPC2 or ALKBH5, we can re-sensitize resistant CRC cells to oxaliplatin in vitro and in vivo. In summary, ALKBH5-mediated m6A demethylation promotes the stability of NPC2 mRNA and plays a key role in promoting oxaliplatin resistance in colorectal cancer. Targeting the ALKBH5/NPC2 axis have important therapeutic potential for patients with oxaliplatin-resistant colorectal cancer.

Abstract Image

Abstract Image

Abstract Image

alkbh5介导的npc2mrna m6A去甲基化促进结直肠癌对奥沙利铂的耐药。
结直肠癌(CRC)是全球第三大常见癌症,也是癌症相关死亡的主要原因。奥沙利铂是一种关键的铂基化疗药物,可显著改善结直肠癌患者的预后。然而,经常出现奥沙利铂耐药,导致预后较差。探索新的生物标志物和耐药机制对克服奥沙利铂耐药和提高治疗效果至关重要。通过生物信息学分析,发现NPC2高表达与CRC患者奥沙利铂耐药及预后不良相关。此外,NPC2在结直肠癌组织中高表达,尤其是在转移性结直肠癌组织中。此外,n6 -甲基腺苷(m6A)去甲基化酶ALKBH5在奥沙利铂耐药结直肠癌细胞中的表达升高。机械上,ALKBH5在ythdf2依赖的过程中促进NPC2 mRNA的m6A去甲基化,从而增强NPC2 mRNA的稳定性,使结直肠癌细胞对奥沙利铂产生耐药性。我们的研究结果表明,通过抑制NPC2或ALKBH5,我们可以在体外和体内使耐药的CRC细胞对奥沙利铂重新敏感。综上所述,alkbh5介导的m6A去甲基化促进了NPC2 mRNA的稳定性,并在促进结直肠癌奥沙利铂耐药中发挥了关键作用。靶向ALKBH5/NPC2轴对奥沙利铂耐药结直肠癌患者具有重要的治疗潜力。
本文章由计算机程序翻译,如有差异,请以英文原文为准。
求助全文
约1分钟内获得全文 求助全文
来源期刊
CiteScore
3.50
自引率
3.40%
发文量
92
审稿时长
2 months
期刊介绍: Functional & Integrative Genomics is devoted to large-scale studies of genomes and their functions, including systems analyses of biological processes. The journal will provide the research community an integrated platform where researchers can share, review and discuss their findings on important biological questions that will ultimately enable us to answer the fundamental question: How do genomes work?
×
引用
GB/T 7714-2015
复制
MLA
复制
APA
复制
导出至
BibTeX EndNote RefMan NoteFirst NoteExpress
×
提示
您的信息不完整,为了账户安全,请先补充。
现在去补充
×
提示
您因"违规操作"
具体请查看互助需知
我知道了
×
提示
确定
请完成安全验证×
copy
已复制链接
快去分享给好友吧!
我知道了
右上角分享
点击右上角分享
0
联系我们:info@booksci.cn Book学术提供免费学术资源搜索服务,方便国内外学者检索中英文文献。致力于提供最便捷和优质的服务体验。 Copyright © 2023 布克学术 All rights reserved.
京ICP备2023020795号-1
ghs 京公网安备 11010802042870号
Book学术文献互助
Book学术文献互助群
群 号:604180095
Book学术官方微信