Spatial biomarkers of response to eribulin plus pembrolizumab in patients with metastatic triple negative breast cancer in the ENHANCE-1 trial.

IF 7.6 2区 医学 Q1 ONCOLOGY
Yee Hoon Foong, Qi Wang, Matthew Kearney, Hortense Le, Hua Guo, Diane Chen, Michelle Garlin Politis, Courtney F Connelly, Kevin Kalinsky, Rami S Vanguri, Eileen P Connolly
{"title":"Spatial biomarkers of response to eribulin plus pembrolizumab in patients with metastatic triple negative breast cancer in the ENHANCE-1 trial.","authors":"Yee Hoon Foong, Qi Wang, Matthew Kearney, Hortense Le, Hua Guo, Diane Chen, Michelle Garlin Politis, Courtney F Connelly, Kevin Kalinsky, Rami S Vanguri, Eileen P Connolly","doi":"10.1038/s41523-025-00791-2","DOIUrl":null,"url":null,"abstract":"<p><p>ENHANCE-1 was a phase Ib/II study which evaluated eribulin plus pembrolizumab as a treatment for metastatic triple negative breast cancer (mTNBC). All patients had measurable disease and up to 2 prior systemic treatments. We identified 142 patients with available samples and evaluated associations between the pre-treatment tumor-immune microenvironment and response using diagnostic H&Es and multiplexed immunofluorescence with 2 antibody panels. Markers were chosen to evaluate lymphocytes and myeloid cells including: CD4, CD8, FoxP3, CD56, CD20, CD68, CD163, Vimentin, and HLA-DR. While H&E-assessed computational and manual assessments of stromal tumor infiltrating lymphocytes (sTILs) did not associate with response, multiplex immunofluorescence revealed several significant associations. These include enrichment of stromal CD56+ in non-responders and higher stromal CD4 + CD8+ in non-responders in breast samples. Responders exhibited higher stromal macrophage populations CD68 + , CD68+Vimentin + , CD68 + CD163+Vimentin+ as well as higher stromal HLA-DR + . Our results suggest that further studies on immune cell populations other than T-cells as predictive biomarkers for combination therapies in mTNBC are warranted.</p>","PeriodicalId":19247,"journal":{"name":"NPJ Breast Cancer","volume":"11 1","pages":"72"},"PeriodicalIF":7.6000,"publicationDate":"2025-07-17","publicationTypes":"Journal Article","fieldsOfStudy":null,"isOpenAccess":false,"openAccessPdf":"https://www.ncbi.nlm.nih.gov/pmc/articles/PMC12271393/pdf/","citationCount":"0","resultStr":null,"platform":"Semanticscholar","paperid":null,"PeriodicalName":"NPJ Breast Cancer","FirstCategoryId":"3","ListUrlMain":"https://doi.org/10.1038/s41523-025-00791-2","RegionNum":2,"RegionCategory":"医学","ArticlePicture":[],"TitleCN":null,"AbstractTextCN":null,"PMCID":null,"EPubDate":"","PubModel":"","JCR":"Q1","JCRName":"ONCOLOGY","Score":null,"Total":0}
引用次数: 0

Abstract

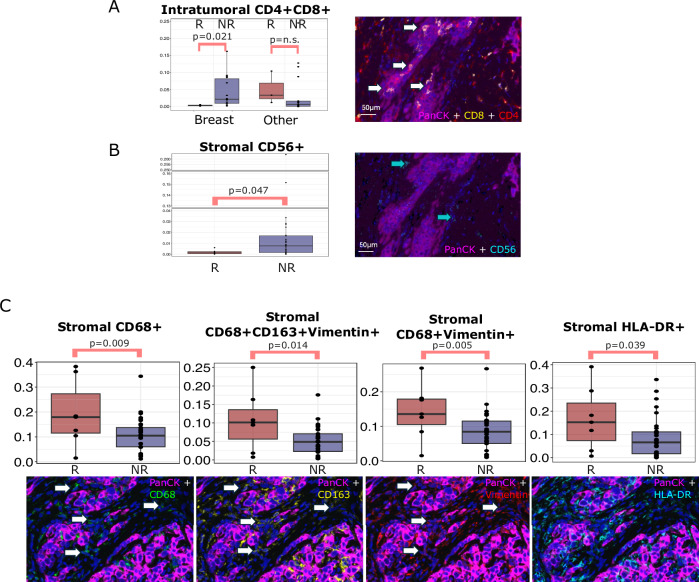
ENHANCE-1 was a phase Ib/II study which evaluated eribulin plus pembrolizumab as a treatment for metastatic triple negative breast cancer (mTNBC). All patients had measurable disease and up to 2 prior systemic treatments. We identified 142 patients with available samples and evaluated associations between the pre-treatment tumor-immune microenvironment and response using diagnostic H&Es and multiplexed immunofluorescence with 2 antibody panels. Markers were chosen to evaluate lymphocytes and myeloid cells including: CD4, CD8, FoxP3, CD56, CD20, CD68, CD163, Vimentin, and HLA-DR. While H&E-assessed computational and manual assessments of stromal tumor infiltrating lymphocytes (sTILs) did not associate with response, multiplex immunofluorescence revealed several significant associations. These include enrichment of stromal CD56+ in non-responders and higher stromal CD4 + CD8+ in non-responders in breast samples. Responders exhibited higher stromal macrophage populations CD68 + , CD68+Vimentin + , CD68 + CD163+Vimentin+ as well as higher stromal HLA-DR + . Our results suggest that further studies on immune cell populations other than T-cells as predictive biomarkers for combination therapies in mTNBC are warranted.

Abstract Image

Abstract Image

Abstract Image

在ENHANCE-1试验中,转移性三阴性乳腺癌患者对伊瑞布林加派姆单抗反应的空间生物标志物
ENHANCE-1是一项Ib/II期研究,评估了埃瑞布林联合派姆单抗作为转移性三阴性乳腺癌(mTNBC)的治疗方法。所有患者均有可测量的疾病,既往接受过2次全身治疗。我们确定了142例患者的可用样本,并评估了治疗前肿瘤免疫微环境与反应之间的关系,使用诊断性H&Es和2个抗体面板的多路免疫荧光。淋巴细胞和骨髓细胞的标志物包括:CD4、CD8、FoxP3、CD56、CD20、CD68、CD163、Vimentin和HLA-DR。虽然h&e评估的间质肿瘤浸润淋巴细胞(stil)的计算和人工评估与反应无关,但多重免疫荧光显示了一些显著的关联。其中包括无应答者乳腺样本中基质CD56+的富集和无应答者乳腺样本中基质CD4 + CD8+的升高。应答者表现出更高的间质巨噬细胞CD68+、CD68+Vimentin +、CD68+ CD163+Vimentin+以及更高的间质HLA-DR +。我们的研究结果表明,有必要进一步研究t细胞以外的免疫细胞群作为mTNBC联合治疗的预测性生物标志物。
本文章由计算机程序翻译,如有差异,请以英文原文为准。
求助全文
约1分钟内获得全文 求助全文
来源期刊
NPJ Breast Cancer
NPJ Breast Cancer Medicine-Pharmacology (medical)
CiteScore
10.10
自引率
1.70%
发文量
122
审稿时长
9 weeks
期刊介绍: npj Breast Cancer publishes original research articles, reviews, brief correspondence, meeting reports, editorial summaries and hypothesis generating observations which could be unexplained or preliminary findings from experiments, novel ideas, or the framing of new questions that need to be solved. Featured topics of the journal include imaging, immunotherapy, molecular classification of disease, mechanism-based therapies largely targeting signal transduction pathways, carcinogenesis including hereditary susceptibility and molecular epidemiology, survivorship issues including long-term toxicities of treatment and secondary neoplasm occurrence, the biophysics of cancer, mechanisms of metastasis and their perturbation, and studies of the tumor microenvironment.
×
引用
GB/T 7714-2015
复制
MLA
复制
APA
复制
导出至
BibTeX EndNote RefMan NoteFirst NoteExpress
×
提示
您的信息不完整,为了账户安全,请先补充。
现在去补充
×
提示
您因"违规操作"
具体请查看互助需知
我知道了
×
提示
确定
请完成安全验证×
copy
已复制链接
快去分享给好友吧!
我知道了
右上角分享
点击右上角分享
0
联系我们:info@booksci.cn Book学术提供免费学术资源搜索服务,方便国内外学者检索中英文文献。致力于提供最便捷和优质的服务体验。 Copyright © 2023 布克学术 All rights reserved.
京ICP备2023020795号-1
ghs 京公网安备 11010802042870号
Book学术文献互助
Book学术文献互助群
群 号:604180095
Book学术官方微信