Imatinib prevents blood-spinal cord barrier disruption by inhibiting PDGFR-mediated JMJD3 expression and activation after spinal cord injury.

IF 6.2 1区 医学 Q1 NEUROSCIENCES
Chan Sol Park, Jee Youn Lee, Tae Young Yune
{"title":"Imatinib prevents blood-spinal cord barrier disruption by inhibiting PDGFR-mediated JMJD3 expression and activation after spinal cord injury.","authors":"Chan Sol Park, Jee Youn Lee, Tae Young Yune","doi":"10.1186/s12987-025-00690-5","DOIUrl":null,"url":null,"abstract":"<p><strong>Background: </strong>After a spinal cord injury (SCI), disruption of the blood-spinal cord barrier (BSCB) leads to secondary injuries, including inflammatory responses and apoptotic cell death, ultimately causing permanent neurological deficits. Imatinib, a tyrosine kinase inhibitor, has been reported to enhance BSCB integrity and improve functional recovery after SCI. However, the mechanism by which imatinib regulates BSCB integrity remains unclear. Recent studies have identified the histone H3K27me3 demethylase JMJD3 as a key mediator of BSCB disruption, with high expression observed in blood vessels after SCI. In this study, we investigated whether imatinib regulates JMJD3 expression and activation through PDGFR signaling, thereby mitigating BSCB disruption following SCI.</p><p><strong>Methods: </strong>Imatinib (100 mg/kg) was administered intraperitoneally to rats subjected to a contusion injury at the T9 level of the spinal cord and was continued daily for 14 days.</p><p><strong>Results: </strong>Our results indicate that imatinib inhibited the phosphorylation of PDGFRα and PDGFRβ, both tyrosine kinase receptors, without affecting their expression levels. Additionally, imatinib reduced JMJD3 and MMP-9 expression and activation in blood vessels, thereby decreasing macrophage infiltration after SCI. In an oxygen-glucose deprivation (OGD)-induced bEnd.3 cell model, phosphorylated PDGFRα and PDGFRβ, along with JMJD3 expression and activation, were significantly upregulated but were effectively inhibited by imatinib treatment. Furthermore, imatinib suppressed secondary damage, including cell death, blood cell infiltration (e.g., neutrophils and macrophages), inflammation, axonal and myelin loss, and lesion volume. These effects collectively resulted in significant improvements in functional recovery after SCI.</p><p><strong>Conclusion: </strong>Based on these findings, we propose that imatinib exerts a neuroprotective effect, in part by inhibiting PDGFR-mediated JMJD3 expression and activation following SCI.</p>","PeriodicalId":12321,"journal":{"name":"Fluids and Barriers of the CNS","volume":"22 1","pages":"76"},"PeriodicalIF":6.2000,"publicationDate":"2025-07-16","publicationTypes":"Journal Article","fieldsOfStudy":null,"isOpenAccess":false,"openAccessPdf":"https://www.ncbi.nlm.nih.gov/pmc/articles/PMC12269138/pdf/","citationCount":"0","resultStr":null,"platform":"Semanticscholar","paperid":null,"PeriodicalName":"Fluids and Barriers of the CNS","FirstCategoryId":"3","ListUrlMain":"https://doi.org/10.1186/s12987-025-00690-5","RegionNum":1,"RegionCategory":"医学","ArticlePicture":[],"TitleCN":null,"AbstractTextCN":null,"PMCID":null,"EPubDate":"","PubModel":"","JCR":"Q1","JCRName":"NEUROSCIENCES","Score":null,"Total":0}
引用次数: 0

Abstract

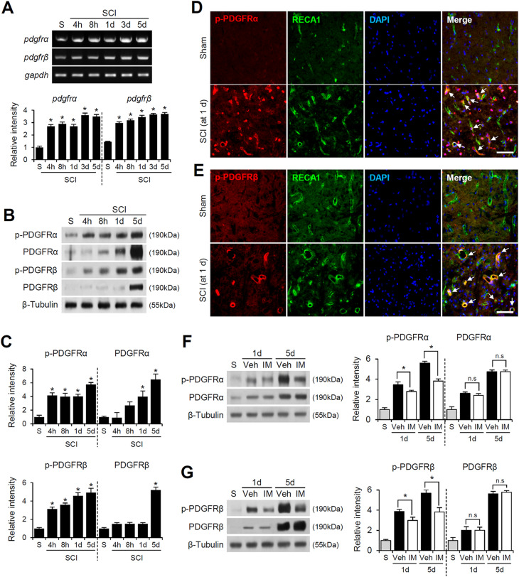
Background: After a spinal cord injury (SCI), disruption of the blood-spinal cord barrier (BSCB) leads to secondary injuries, including inflammatory responses and apoptotic cell death, ultimately causing permanent neurological deficits. Imatinib, a tyrosine kinase inhibitor, has been reported to enhance BSCB integrity and improve functional recovery after SCI. However, the mechanism by which imatinib regulates BSCB integrity remains unclear. Recent studies have identified the histone H3K27me3 demethylase JMJD3 as a key mediator of BSCB disruption, with high expression observed in blood vessels after SCI. In this study, we investigated whether imatinib regulates JMJD3 expression and activation through PDGFR signaling, thereby mitigating BSCB disruption following SCI.

Methods: Imatinib (100 mg/kg) was administered intraperitoneally to rats subjected to a contusion injury at the T9 level of the spinal cord and was continued daily for 14 days.

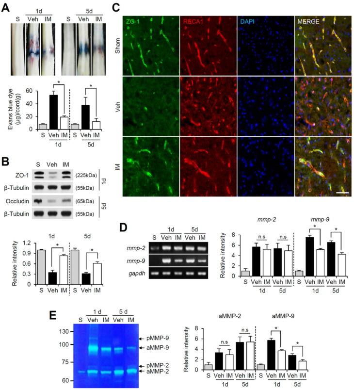
Results: Our results indicate that imatinib inhibited the phosphorylation of PDGFRα and PDGFRβ, both tyrosine kinase receptors, without affecting their expression levels. Additionally, imatinib reduced JMJD3 and MMP-9 expression and activation in blood vessels, thereby decreasing macrophage infiltration after SCI. In an oxygen-glucose deprivation (OGD)-induced bEnd.3 cell model, phosphorylated PDGFRα and PDGFRβ, along with JMJD3 expression and activation, were significantly upregulated but were effectively inhibited by imatinib treatment. Furthermore, imatinib suppressed secondary damage, including cell death, blood cell infiltration (e.g., neutrophils and macrophages), inflammation, axonal and myelin loss, and lesion volume. These effects collectively resulted in significant improvements in functional recovery after SCI.

Conclusion: Based on these findings, we propose that imatinib exerts a neuroprotective effect, in part by inhibiting PDGFR-mediated JMJD3 expression and activation following SCI.

Abstract Image

Abstract Image

Abstract Image

伊马替尼通过抑制pdgfr介导的JMJD3在脊髓损伤后的表达和激活来防止血脊髓屏障破坏。
背景:脊髓损伤(SCI)后,血脊髓屏障(BSCB)的破坏导致继发性损伤,包括炎症反应和细胞凋亡,最终导致永久性神经功能缺损。据报道,伊马替尼是一种酪氨酸激酶抑制剂,可增强脊髓损伤后BSCB的完整性并改善功能恢复。然而,伊马替尼调节BSCB完整性的机制尚不清楚。最近的研究发现组蛋白H3K27me3去甲基化酶JMJD3是BSCB破坏的关键介质,在脊髓损伤后的血管中观察到高表达。在这项研究中,我们研究了伊马替尼是否通过PDGFR信号调节JMJD3的表达和激活,从而减轻脊髓损伤后BSCB的破坏。方法:以100 mg/kg伊马替尼(Imatinib)腹腔注射挫伤大鼠脊髓T9水平,连续14 d。结果:伊马替尼抑制酪氨酸激酶受体PDGFRα和PDGFRβ的磷酸化,但不影响其表达水平。此外,伊马替尼降低了血管中JMJD3和MMP-9的表达和激活,从而减少了脊髓损伤后巨噬细胞的浸润。在氧葡萄糖剥夺(OGD)诱导的弯曲。在3细胞模型中,磷酸化PDGFRα和PDGFRβ以及JMJD3的表达和激活均显著上调,但伊马替尼治疗可有效抑制。此外,伊马替尼抑制继发性损伤,包括细胞死亡、血细胞浸润(如中性粒细胞和巨噬细胞)、炎症、轴突和髓磷脂损失以及病变体积。这些作用共同导致脊髓损伤后功能恢复的显著改善。结论:基于这些发现,我们提出伊马替尼具有神经保护作用,部分是通过抑制pdgfr介导的JMJD3的表达和激活来实现的。
本文章由计算机程序翻译,如有差异,请以英文原文为准。
求助全文
约1分钟内获得全文 求助全文
来源期刊
Fluids and Barriers of the CNS
Fluids and Barriers of the CNS Neuroscience-Developmental Neuroscience
CiteScore
10.70
自引率
8.20%
发文量
94
审稿时长
14 weeks
期刊介绍: "Fluids and Barriers of the CNS" is a scholarly open access journal that specializes in the intricate world of the central nervous system's fluids and barriers, which are pivotal for the health and well-being of the human body. This journal is a peer-reviewed platform that welcomes research manuscripts exploring the full spectrum of CNS fluids and barriers, with a particular focus on their roles in both health and disease. At the heart of this journal's interest is the cerebrospinal fluid (CSF), a vital fluid that circulates within the brain and spinal cord, playing a multifaceted role in the normal functioning of the brain and in various neurological conditions. The journal delves into the composition, circulation, and absorption of CSF, as well as its relationship with the parenchymal interstitial fluid and the neurovascular unit at the blood-brain barrier (BBB).
×
引用
GB/T 7714-2015
复制
MLA
复制
APA
复制
导出至
BibTeX EndNote RefMan NoteFirst NoteExpress
×
提示
您的信息不完整,为了账户安全,请先补充。
现在去补充
×
提示
您因"违规操作"
具体请查看互助需知
我知道了
×
提示
确定
请完成安全验证×
copy
已复制链接
快去分享给好友吧!
我知道了
右上角分享
点击右上角分享
0
联系我们:info@booksci.cn Book学术提供免费学术资源搜索服务,方便国内外学者检索中英文文献。致力于提供最便捷和优质的服务体验。 Copyright © 2023 布克学术 All rights reserved.
京ICP备2023020795号-1
ghs 京公网安备 11010802042870号
Book学术文献互助
Book学术文献互助群
群 号:604180095
Book学术官方微信