GPRC5A/CXCL8/NLRP3-mediated neutrophil extracellular traps drive gemcitabine-nab-paclitaxel resistance in pancreatic adenocarcinoma.

IF 8.4 2区 医学 Q1 MEDICINE, RESEARCH & EXPERIMENTAL
Tianyi Zhu, Qianwen Yang, Xiaozhe Qian, Xiuqi Wu, Jianchen Fang, Yuli Lin, Yukuan Feng, Jian Gao, Qing Xia
{"title":"GPRC5A/CXCL8/NLRP3-mediated neutrophil extracellular traps drive gemcitabine-nab-paclitaxel resistance in pancreatic adenocarcinoma.","authors":"Tianyi Zhu, Qianwen Yang, Xiaozhe Qian, Xiuqi Wu, Jianchen Fang, Yuli Lin, Yukuan Feng, Jian Gao, Qing Xia","doi":"10.20892/j.issn.2095-3941.2025.0040","DOIUrl":null,"url":null,"abstract":"<p><strong>Objective: </strong>Gemcitabine combined with nab-paclitaxel therapy (GnP) represents first-line chemotherapy for advanced pancreatic ductal adenocarcinoma (PDAC). However, the efficacy of GnP is diminished due to chemotherapeutic resistance induced by the tumor microenvironment (TME), the underlying mechanisms of which remain poorly understood.</p><p><strong>Methods: </strong>Clinical data from patients with PDAC who underwent GnP therapy were collected and neutrophil infiltration in tumor tissues was assessed. PDAC cell lines and a mouse model of PDAC were utilized to determine the mechanisms underlying GnP resistance and to focus on tumor-associated neutrophils and neutrophil extracellular traps (NETs).</p><p><strong>Results: </strong>GnP therapy recruited neutrophils to the TME, which resulted in the formation of NETs that contributed to therapeutic resistance in the PDAC murine model. The NET inhibitor, PAD4, enhanced the efficacy of GnP by suppressing tumor growth. Furthermore, GnP significantly upregulated CXCL8 secretion in GnP-resistant MIA PaCa-2 cells, which was mediated by increased expression of GPRC5A in PDAC cells. Screening of classic NET-derived molecules identified cell-free DNA (cfDNA) as a pleiotropic factor that promoted tumor cell proliferation and migration and thereby contributed to chemotherapeutic resistance. <i>In vivo</i> experiments revealed that the combination of GnP with siGPRC5A or DNase was more effective in reducing tumor growth and prolonging survival in PDAC-bearing mice than either treatment alone.</p><p><strong>Conclusions: </strong>The GPRC5A-CXCL8-NET-cfDNA axis has a critical role in the development of therapeutic resistance to GnP in PDAC. Targeting this axis may represent a promising strategy for overcoming GnP resistance and thereby enhancing the efficacy of chemotherapy in PDAC.</p>","PeriodicalId":9611,"journal":{"name":"Cancer Biology & Medicine","volume":" ","pages":""},"PeriodicalIF":8.4000,"publicationDate":"2025-07-15","publicationTypes":"Journal Article","fieldsOfStudy":null,"isOpenAccess":false,"openAccessPdf":"https://www.ncbi.nlm.nih.gov/pmc/articles/PMC12302273/pdf/","citationCount":"0","resultStr":null,"platform":"Semanticscholar","paperid":null,"PeriodicalName":"Cancer Biology & Medicine","FirstCategoryId":"3","ListUrlMain":"https://doi.org/10.20892/j.issn.2095-3941.2025.0040","RegionNum":2,"RegionCategory":"医学","ArticlePicture":[],"TitleCN":null,"AbstractTextCN":null,"PMCID":null,"EPubDate":"","PubModel":"","JCR":"Q1","JCRName":"MEDICINE, RESEARCH & EXPERIMENTAL","Score":null,"Total":0}
引用次数: 0

Abstract

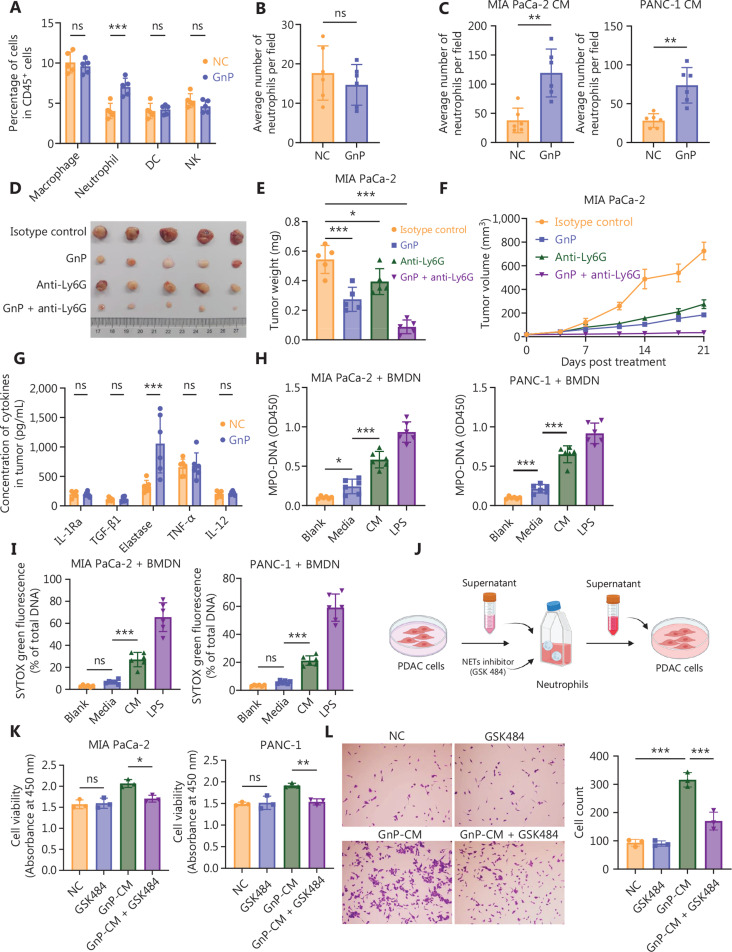
Objective: Gemcitabine combined with nab-paclitaxel therapy (GnP) represents first-line chemotherapy for advanced pancreatic ductal adenocarcinoma (PDAC). However, the efficacy of GnP is diminished due to chemotherapeutic resistance induced by the tumor microenvironment (TME), the underlying mechanisms of which remain poorly understood.

Methods: Clinical data from patients with PDAC who underwent GnP therapy were collected and neutrophil infiltration in tumor tissues was assessed. PDAC cell lines and a mouse model of PDAC were utilized to determine the mechanisms underlying GnP resistance and to focus on tumor-associated neutrophils and neutrophil extracellular traps (NETs).

Results: GnP therapy recruited neutrophils to the TME, which resulted in the formation of NETs that contributed to therapeutic resistance in the PDAC murine model. The NET inhibitor, PAD4, enhanced the efficacy of GnP by suppressing tumor growth. Furthermore, GnP significantly upregulated CXCL8 secretion in GnP-resistant MIA PaCa-2 cells, which was mediated by increased expression of GPRC5A in PDAC cells. Screening of classic NET-derived molecules identified cell-free DNA (cfDNA) as a pleiotropic factor that promoted tumor cell proliferation and migration and thereby contributed to chemotherapeutic resistance. In vivo experiments revealed that the combination of GnP with siGPRC5A or DNase was more effective in reducing tumor growth and prolonging survival in PDAC-bearing mice than either treatment alone.

Conclusions: The GPRC5A-CXCL8-NET-cfDNA axis has a critical role in the development of therapeutic resistance to GnP in PDAC. Targeting this axis may represent a promising strategy for overcoming GnP resistance and thereby enhancing the efficacy of chemotherapy in PDAC.

Abstract Image

Abstract Image

Abstract Image

GPRC5A/CXCL8/ nlrp3介导的中性粒细胞胞外陷阱驱动胰腺腺癌吉西他滨-单抗紫杉醇耐药
目的:吉西他滨联合nab-紫杉醇治疗(GnP)是晚期胰腺导管腺癌(PDAC)的一线化疗方案。然而,由于肿瘤微环境(TME)诱导的化疗耐药,GnP的疗效降低,其潜在机制尚不清楚。方法:收集PDAC患者的临床资料,观察肿瘤组织中性粒细胞浸润情况。利用PDAC细胞系和PDAC小鼠模型来确定GnP耐药的机制,并关注肿瘤相关的中性粒细胞和中性粒细胞胞外陷阱(NETs)。结果:在PDAC小鼠模型中,GnP治疗将中性粒细胞招募到TME,导致NETs的形成,从而导致治疗耐药。NET抑制剂PAD4通过抑制肿瘤生长来增强GnP的疗效。此外,GnP显著上调了GnP抗性MIA PaCa-2细胞中CXCL8的分泌,这是通过PDAC细胞中GPRC5A表达增加介导的。经典net衍生分子的筛选鉴定了无细胞DNA (cell-free DNA, cfDNA)是促进肿瘤细胞增殖和迁移的多效因子,从而有助于化疗耐药。体内实验显示,GnP与siGPRC5A或DNase联合使用比单独使用更有效地降低pdac小鼠的肿瘤生长和延长生存期。结论:GPRC5A-CXCL8-NET-cfDNA轴在PDAC耐药过程中起关键作用。靶向这条轴可能是一种有希望的策略,可以克服GnP耐药性,从而提高PDAC化疗的疗效。
本文章由计算机程序翻译,如有差异,请以英文原文为准。
求助全文
约1分钟内获得全文 求助全文
来源期刊
Cancer Biology & Medicine
Cancer Biology & Medicine Medicine-Oncology
CiteScore
9.80
自引率
3.60%
发文量
1143
审稿时长
12 weeks
期刊介绍: Cancer Biology & Medicine (ISSN 2095-3941) is a peer-reviewed open-access journal of Chinese Anti-cancer Association (CACA), which is the leading professional society of oncology in China. The journal quarterly provides innovative and significant information on biological basis of cancer, cancer microenvironment, translational cancer research, and all aspects of clinical cancer research. The journal also publishes significant perspectives on indigenous cancer types in China.
×
引用
GB/T 7714-2015
复制
MLA
复制
APA
复制
导出至
BibTeX EndNote RefMan NoteFirst NoteExpress
×
提示
您的信息不完整,为了账户安全,请先补充。
现在去补充
×
提示
您因"违规操作"
具体请查看互助需知
我知道了
×
提示
确定
请完成安全验证×
copy
已复制链接
快去分享给好友吧!
我知道了
右上角分享
点击右上角分享
0
联系我们:info@booksci.cn Book学术提供免费学术资源搜索服务,方便国内外学者检索中英文文献。致力于提供最便捷和优质的服务体验。 Copyright © 2023 布克学术 All rights reserved.
京ICP备2023020795号-1
ghs 京公网安备 11010802042870号
Book学术文献互助
Book学术文献互助群
群 号:604180095
Book学术官方微信