Sestrin2 Overexpression Inhibits Proliferation and Epithelial-Mesenchymal Transition and Induces Autophagy Through the AMPK/mTOR Signaling Pathway in Human Prostate Cancer Cells.

IF 2 Q3 ONCOLOGY
Prostate Cancer Pub Date : 2025-07-07 eCollection Date: 2025-01-01 DOI:10.1155/proc/8842203
Yae-Ji Kim, Hui-Ju Lee, Kyung-Hyun Kim, Geum-Lan Hong, Ju-Young Jung
{"title":"Sestrin2 Overexpression Inhibits Proliferation and Epithelial-Mesenchymal Transition and Induces Autophagy Through the AMPK/mTOR Signaling Pathway in Human Prostate Cancer Cells.","authors":"Yae-Ji Kim, Hui-Ju Lee, Kyung-Hyun Kim, Geum-Lan Hong, Ju-Young Jung","doi":"10.1155/proc/8842203","DOIUrl":null,"url":null,"abstract":"<p><p><b>Background:</b> Prostate cancer is the most common malignancy in men. Sestrin2 (SESN2) has antitumor activity against several types of cancers. However, the effect of SESN2 on prostate cancer is not well known. In this study, we showed that SESN2 inhibits human prostate cancer. <b>Materials and Methods:</b> To investigate the contribution of Sestrin2 to prostate cancer, we performed a bioinformatic analysis of the Cancer Genome Atlas database and Gene Expression Profiling Interactive Analysis. Using the Sestrin2 overexpression vector, we identified proliferation, migration, and invasion in prostate cancer cells. Furthermore, the effect of Sestrin2 on autophagy was confirmed by Western blot analysis and immunofluorescence staining. <b>Results:</b> We showed that expression of SESN2 was reduced in prostate cancer tissues and cell lines, and low expression of SESN2 correlated with decreased survival in prostate cancer patients. We have shown that SESN2 inhibits cell viability and cell proliferation-related protein levels in PC3 and DU145 prostate cancer cells. SESN2 inhibited EMT-related protein and migration and invasion levels. SESN2 promoted autophagy by increasing autophagy-related protein levels and LC3-positive cells. SESN2 increased pAMPK and decreased pmTOR protein levels. Furthermore, we used rapamycin, an mTOR inhibitor, to determine whether the AMPK/mTOR signaling pathway regulates autophagy in prostate cancer cells. <b>Conclusion:</b> Our study suggests that SESN2 inhibits prostate cancer cells by inducing autophagy through the AMPK/mTOR signaling pathway. These results indicate that SESN2 might be a novel target for prostate cancer.</p>","PeriodicalId":20907,"journal":{"name":"Prostate Cancer","volume":"2025 ","pages":"8842203"},"PeriodicalIF":2.0000,"publicationDate":"2025-07-07","publicationTypes":"Journal Article","fieldsOfStudy":null,"isOpenAccess":false,"openAccessPdf":"https://www.ncbi.nlm.nih.gov/pmc/articles/PMC12259325/pdf/","citationCount":"0","resultStr":null,"platform":"Semanticscholar","paperid":null,"PeriodicalName":"Prostate Cancer","FirstCategoryId":"1085","ListUrlMain":"https://doi.org/10.1155/proc/8842203","RegionNum":0,"RegionCategory":null,"ArticlePicture":[],"TitleCN":null,"AbstractTextCN":null,"PMCID":null,"EPubDate":"2025/1/1 0:00:00","PubModel":"eCollection","JCR":"Q3","JCRName":"ONCOLOGY","Score":null,"Total":0}
引用次数: 0

Abstract

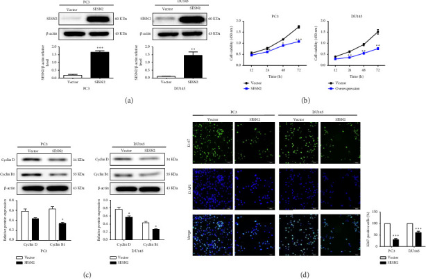
Background: Prostate cancer is the most common malignancy in men. Sestrin2 (SESN2) has antitumor activity against several types of cancers. However, the effect of SESN2 on prostate cancer is not well known. In this study, we showed that SESN2 inhibits human prostate cancer. Materials and Methods: To investigate the contribution of Sestrin2 to prostate cancer, we performed a bioinformatic analysis of the Cancer Genome Atlas database and Gene Expression Profiling Interactive Analysis. Using the Sestrin2 overexpression vector, we identified proliferation, migration, and invasion in prostate cancer cells. Furthermore, the effect of Sestrin2 on autophagy was confirmed by Western blot analysis and immunofluorescence staining. Results: We showed that expression of SESN2 was reduced in prostate cancer tissues and cell lines, and low expression of SESN2 correlated with decreased survival in prostate cancer patients. We have shown that SESN2 inhibits cell viability and cell proliferation-related protein levels in PC3 and DU145 prostate cancer cells. SESN2 inhibited EMT-related protein and migration and invasion levels. SESN2 promoted autophagy by increasing autophagy-related protein levels and LC3-positive cells. SESN2 increased pAMPK and decreased pmTOR protein levels. Furthermore, we used rapamycin, an mTOR inhibitor, to determine whether the AMPK/mTOR signaling pathway regulates autophagy in prostate cancer cells. Conclusion: Our study suggests that SESN2 inhibits prostate cancer cells by inducing autophagy through the AMPK/mTOR signaling pathway. These results indicate that SESN2 might be a novel target for prostate cancer.

Abstract Image

Abstract Image

Abstract Image

Sestrin2过表达通过AMPK/mTOR信号通路抑制人前列腺癌细胞增殖和上皮间质转化并诱导自噬
背景:前列腺癌是男性最常见的恶性肿瘤。Sestrin2 (SESN2)对几种类型的癌症具有抗肿瘤活性。然而,SESN2对前列腺癌的作用尚不清楚。在这项研究中,我们发现SESN2抑制人类前列腺癌。材料和方法:为了研究Sestrin2在前列腺癌中的作用,我们对癌症基因组图谱数据库进行了生物信息学分析和基因表达谱交互分析。利用Sestrin2过表达载体,我们鉴定了前列腺癌细胞的增殖、迁移和侵袭。Western blot分析和免疫荧光染色证实了Sestrin2对自噬的影响。结果:我们发现SESN2在前列腺癌组织和细胞系中表达降低,SESN2低表达与前列腺癌患者生存率降低相关。我们已经证明SESN2抑制PC3和DU145前列腺癌细胞的细胞活力和细胞增殖相关蛋白水平。SESN2抑制emt相关蛋白及迁移和侵袭水平。SESN2通过增加自噬相关蛋白水平和lc3阳性细胞来促进自噬。SESN2增加pAMPK,降低pmTOR蛋白水平。此外,我们使用rapamycin(一种mTOR抑制剂)来确定AMPK/mTOR信号通路是否调节前列腺癌细胞的自噬。结论:本研究提示SESN2通过AMPK/mTOR信号通路诱导前列腺癌细胞自噬,从而抑制前列腺癌细胞。这些结果表明SESN2可能是前列腺癌的新靶点。
本文章由计算机程序翻译,如有差异,请以英文原文为准。
求助全文
约1分钟内获得全文 求助全文
来源期刊
Prostate Cancer
Prostate Cancer ONCOLOGY-
CiteScore
2.70
自引率
0.00%
发文量
9
审稿时长
13 weeks
期刊介绍: Prostate Cancer is a peer-reviewed, Open Access journal that provides a multidisciplinary platform for scientists, surgeons, oncologists and clinicians working on prostate cancer. The journal publishes original research articles, review articles, and clinical studies related to the diagnosis, surgery, radiotherapy, drug discovery and medical management of the disease.
×
引用
GB/T 7714-2015
复制
MLA
复制
APA
复制
导出至
BibTeX EndNote RefMan NoteFirst NoteExpress
×
提示
您的信息不完整,为了账户安全,请先补充。
现在去补充
×
提示
您因"违规操作"
具体请查看互助需知
我知道了
×
提示
确定
请完成安全验证×
copy
已复制链接
快去分享给好友吧!
我知道了
右上角分享
点击右上角分享
0
联系我们:info@booksci.cn Book学术提供免费学术资源搜索服务,方便国内外学者检索中英文文献。致力于提供最便捷和优质的服务体验。 Copyright © 2023 布克学术 All rights reserved.
京ICP备2023020795号-1
ghs 京公网安备 11010802042870号
Book学术文献互助
Book学术文献互助群
群 号:604180095
Book学术官方微信