Comprehensive identification of proteins interacting with long non-coding RNA TUG1 in R-loop regulation.

IF 1.7 4区 生物学 Q4 BIOCHEMISTRY & MOLECULAR BIOLOGY
Jingqi Xie, Miho M Suzuki, Kenta Iijima, Keiko Shinjo, Tatsunori Nishimura, Shinya Watanabe, Reiko Nakagawa, Tatsuo Ito, Yutaka Kondo
{"title":"Comprehensive identification of proteins interacting with long non-coding RNA TUG1 in R-loop regulation.","authors":"Jingqi Xie, Miho M Suzuki, Kenta Iijima, Keiko Shinjo, Tatsunori Nishimura, Shinya Watanabe, Reiko Nakagawa, Tatsuo Ito, Yutaka Kondo","doi":"10.1093/jb/mvaf042","DOIUrl":null,"url":null,"abstract":"<p><p>Long non-coding RNAs (lncRNAs) regulate a wide array of cellular processes through interactions with RNA-binding proteins (RBPs). Taurine Upregulated Gene 1 (TUG1) is an lncRNA that is overexpressed in many types of cancer and has been implicated in resolving R-loops, thereby maintaining genomic integrity. However, the full spectrum of its protein interactions and stress-responsive dynamics remains unclear. Here, we employed CRISPR-assisted RNA-protein interaction detection (CARPID) combined with mass spectrometry to comprehensively identify the interacting proteins of TUG1 in HEK293T cells. Using three distinct single-guide RNAs (sgRNAs) targeting different regions of TUG1, we consistently identified 17 TUG1-interacting proteins under basal conditions. Upon camptothecin (CPT) treatment, which induces R-loop formation, the number of associated proteins increased to 25. Under these stress conditions, the protein sets identified by each sgRNA showed greater overlap, suggesting a more conserved pattern of TUG1-protein interactions in response to R-loop accumulation. Many of these proteins are known R-loop-associated factors, including DEAD/DEAH-box RNA helicases, poly(ADP-ribose) polymerase 1 (PARP1) and heterogeneous nuclear ribonucleoproteins (HNRNPs), indicating that TUG1 engages R-loop regulatory machinery to maintain genome integrity. Our study provides new insights into lncRNA-mediated R-loop regulation and its role in genome maintenance.</p>","PeriodicalId":15234,"journal":{"name":"Journal of biochemistry","volume":" ","pages":"251-265"},"PeriodicalIF":1.7000,"publicationDate":"2025-09-30","publicationTypes":"Journal Article","fieldsOfStudy":null,"isOpenAccess":false,"openAccessPdf":"https://www.ncbi.nlm.nih.gov/pmc/articles/PMC12480733/pdf/","citationCount":"0","resultStr":null,"platform":"Semanticscholar","paperid":null,"PeriodicalName":"Journal of biochemistry","FirstCategoryId":"99","ListUrlMain":"https://doi.org/10.1093/jb/mvaf042","RegionNum":4,"RegionCategory":"生物学","ArticlePicture":[],"TitleCN":null,"AbstractTextCN":null,"PMCID":null,"EPubDate":"","PubModel":"","JCR":"Q4","JCRName":"BIOCHEMISTRY & MOLECULAR BIOLOGY","Score":null,"Total":0}
引用次数: 0

Abstract

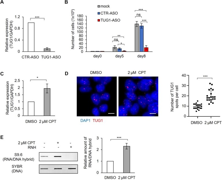
Long non-coding RNAs (lncRNAs) regulate a wide array of cellular processes through interactions with RNA-binding proteins (RBPs). Taurine Upregulated Gene 1 (TUG1) is an lncRNA that is overexpressed in many types of cancer and has been implicated in resolving R-loops, thereby maintaining genomic integrity. However, the full spectrum of its protein interactions and stress-responsive dynamics remains unclear. Here, we employed CRISPR-assisted RNA-protein interaction detection (CARPID) combined with mass spectrometry to comprehensively identify the interacting proteins of TUG1 in HEK293T cells. Using three distinct single-guide RNAs (sgRNAs) targeting different regions of TUG1, we consistently identified 17 TUG1-interacting proteins under basal conditions. Upon camptothecin (CPT) treatment, which induces R-loop formation, the number of associated proteins increased to 25. Under these stress conditions, the protein sets identified by each sgRNA showed greater overlap, suggesting a more conserved pattern of TUG1-protein interactions in response to R-loop accumulation. Many of these proteins are known R-loop-associated factors, including DEAD/DEAH-box RNA helicases, poly(ADP-ribose) polymerase 1 (PARP1) and heterogeneous nuclear ribonucleoproteins (HNRNPs), indicating that TUG1 engages R-loop regulatory machinery to maintain genome integrity. Our study provides new insights into lncRNA-mediated R-loop regulation and its role in genome maintenance.

Abstract Image

Abstract Image

Abstract Image

R-Loop调控中与长链非编码RNA TUG1相互作用蛋白的综合鉴定
长链非编码rna (lncRNAs)通过与rna结合蛋白(rbp)的相互作用调控一系列广泛的细胞过程。牛磺酸上调基因1 (TUG1)是一种lncRNA,在许多类型的癌症中过表达,并参与分解r环,从而维持基因组完整性。然而,其蛋白质相互作用和应激反应动力学的全谱仍不清楚。本研究采用crispr辅助rna -蛋白相互作用检测(CARPID)结合质谱法,全面鉴定HEK293T细胞中TUG1的相互作用蛋白。使用三种不同的靶向TUG1不同区域的单导rna (sgRNAs),我们在基础条件下一致地鉴定了17种TUG1相互作用蛋白。在喜树碱(CPT)处理后,诱导r环形成的相关蛋白数量增加到25个。在这些胁迫条件下,每个sgRNA鉴定的蛋白组显示出更大的重叠,表明tug1蛋白相互作用在响应R-loop积累时具有更保守的模式。这些蛋白中有许多是已知的r -环相关因子,包括DEAD/DEAH-box RNA解旋酶、聚(adp -核糖)聚合酶1 (PARP1)和异质核核糖核蛋白(HNRNPs),表明TUG1参与r -环调节机制以维持基因组完整性。我们的研究为lncrna介导的R-loop调控及其在基因组维持中的作用提供了新的见解。
本文章由计算机程序翻译,如有差异,请以英文原文为准。
求助全文
约1分钟内获得全文 求助全文
来源期刊
Journal of biochemistry
Journal of biochemistry 生物-生化与分子生物学
CiteScore
4.80
自引率
3.70%
发文量
101
审稿时长
4-8 weeks
期刊介绍: The Journal of Biochemistry founded in 1922 publishes the results of original research in the fields of Biochemistry, Molecular Biology, Cell, and Biotechnology written in English in the form of Regular Papers or Rapid Communications. A Rapid Communication is not a preliminary note, but it is, though brief, a complete and final publication. The materials described in Rapid Communications should not be included in a later paper. The Journal also publishes short reviews (JB Review) and papers solicited by the Editorial Board.
×
引用
GB/T 7714-2015
复制
MLA
复制
APA
复制
导出至
BibTeX EndNote RefMan NoteFirst NoteExpress
×
提示
您的信息不完整,为了账户安全,请先补充。
现在去补充
×
提示
您因"违规操作"
具体请查看互助需知
我知道了
×
提示
确定
请完成安全验证×
copy
已复制链接
快去分享给好友吧!
我知道了
右上角分享
点击右上角分享
0
联系我们:info@booksci.cn Book学术提供免费学术资源搜索服务,方便国内外学者检索中英文文献。致力于提供最便捷和优质的服务体验。 Copyright © 2023 布克学术 All rights reserved.
京ICP备2023020795号-1
ghs 京公网安备 11010802042870号
Book学术文献互助
Book学术文献互助群
群 号:604180095
Book学术官方微信