Soyasaponin β-glucosidase confers soybean resistance to pod borer (Leguminivora glycinivorella)

IF 5 4区 农林科学 Q1 BIOTECHNOLOGY & APPLIED MICROBIOLOGY
Chengyong Feng, Xindan Xu, Jia Yuan, Mingyu Yang, Fanli Meng, Guodong Wang
{"title":"Soyasaponin β-glucosidase confers soybean resistance to pod borer (Leguminivora glycinivorella)","authors":"Chengyong Feng,&nbsp;Xindan Xu,&nbsp;Jia Yuan,&nbsp;Mingyu Yang,&nbsp;Fanli Meng,&nbsp;Guodong Wang","doi":"10.1007/s42994-025-00214-7","DOIUrl":null,"url":null,"abstract":"<div><p>Plant specialized metabolites are commonly stored in glycosylated forms within plant cells, with their homeostasis regulated by glycosyltransferases and β-glucosidases (BGLUs, also known as β-glucoside hydrolases (E.C.3.2.1.21)). Soyasaponins, the predominant triterpenoid compounds (C30) in soybean seeds, contain two sugar moieties attached at the C3 and C22 positions. While glycosyltransferases involved in soyasaponin biosynthesis have been well characterized, the role of BGLUs in soyasaponin homeostasis remains unclear. In this study, we identified <i>GmSSBG1</i> (<i>Soyasaponin β-glucosidase1</i>; <i>Glyma.07G258700</i>) as a candidate gene potentially involved in soyasaponin homeostasis through gene to gene co-expression analysis. Biochemical assays demonstrated that GmSSBG1 specifically hydrolyzes arabinose residues at the C22 position of A0- and B0-series soyasaponins. Loss-of-function mutations in <i>GmSSBG1</i> led to a significant accumulation of A0- and B0-series soyasaponins in mutant seeds, which correlated with a pronounced decrease in resistance to the soybean pod borer (<i>Leguminivora glycinivorella</i>). Our findings provide critical insights into the regulatory mechanisms underlying soyasaponin homeostasis and lay a theoretical foundation for molecular breeding strategies aimed at developing soybean lines with enhanced resistance to soybean pod borer, even to other insect pests.</p></div>","PeriodicalId":53135,"journal":{"name":"aBIOTECH","volume":"6 2","pages":"160 - 173"},"PeriodicalIF":5.0000,"publicationDate":"2025-05-10","publicationTypes":"Journal Article","fieldsOfStudy":null,"isOpenAccess":false,"openAccessPdf":"https://www.ncbi.nlm.nih.gov/pmc/articles/PMC12238454/pdf/","citationCount":"0","resultStr":null,"platform":"Semanticscholar","paperid":null,"PeriodicalName":"aBIOTECH","FirstCategoryId":"1091","ListUrlMain":"https://link.springer.com/article/10.1007/s42994-025-00214-7","RegionNum":4,"RegionCategory":"农林科学","ArticlePicture":[],"TitleCN":null,"AbstractTextCN":null,"PMCID":null,"EPubDate":"","PubModel":"","JCR":"Q1","JCRName":"BIOTECHNOLOGY & APPLIED MICROBIOLOGY","Score":null,"Total":0}
引用次数: 0

Abstract

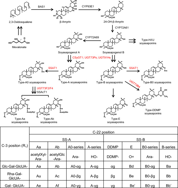
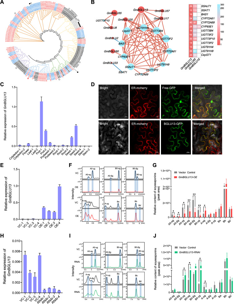
Plant specialized metabolites are commonly stored in glycosylated forms within plant cells, with their homeostasis regulated by glycosyltransferases and β-glucosidases (BGLUs, also known as β-glucoside hydrolases (E.C.3.2.1.21)). Soyasaponins, the predominant triterpenoid compounds (C30) in soybean seeds, contain two sugar moieties attached at the C3 and C22 positions. While glycosyltransferases involved in soyasaponin biosynthesis have been well characterized, the role of BGLUs in soyasaponin homeostasis remains unclear. In this study, we identified GmSSBG1 (Soyasaponin β-glucosidase1; Glyma.07G258700) as a candidate gene potentially involved in soyasaponin homeostasis through gene to gene co-expression analysis. Biochemical assays demonstrated that GmSSBG1 specifically hydrolyzes arabinose residues at the C22 position of A0- and B0-series soyasaponins. Loss-of-function mutations in GmSSBG1 led to a significant accumulation of A0- and B0-series soyasaponins in mutant seeds, which correlated with a pronounced decrease in resistance to the soybean pod borer (Leguminivora glycinivorella). Our findings provide critical insights into the regulatory mechanisms underlying soyasaponin homeostasis and lay a theoretical foundation for molecular breeding strategies aimed at developing soybean lines with enhanced resistance to soybean pod borer, even to other insect pests.

Abstract Image

Abstract Image

Abstract Image

大豆皂苷β-葡萄糖苷酶赋予大豆对豆荚螟(Leguminivora glycinivorella)的抗性。
植物特化代谢物通常以糖基化形式储存在植物细胞内,其稳态由糖基转移酶和β-葡萄糖苷酶(BGLUs,也称为β-葡萄糖苷水解酶(E.C.3.2.1.21))调节。大豆皂苷(Soyasaponins)是大豆种子中主要的三萜化合物(C30),含有两个附着在C3和C22位置的糖基团。虽然参与大豆皂苷生物合成的糖基转移酶已被很好地表征,但bglu在大豆皂苷稳态中的作用仍不清楚。在本研究中,我们鉴定出GmSSBG1 (Soyasaponin β-glucosidase e1);Glyma.07G258700)通过基因间共表达分析发现可能参与大豆皂蛋白稳态的候选基因。生化实验表明,GmSSBG1特异性水解A0-和b0系列大豆皂苷C22位的阿拉伯糖残基。GmSSBG1的功能缺失突变导致突变种子中A0-和b0系列大豆皂苷的显著积累,这与大豆对豆荚螟(Leguminivora glycinivorella)的抗性显著降低相关。我们的研究结果为大豆皂苷稳态的调控机制提供了重要的见解,并为提高大豆对豆荚螟甚至其他害虫的抗性的分子育种策略奠定了理论基础。补充信息:在线版本包含补充资料,可在10.1007/s42994-025-00214-7获得。
本文章由计算机程序翻译,如有差异,请以英文原文为准。
求助全文
约1分钟内获得全文 求助全文
来源期刊
CiteScore
7.70
自引率
2.80%
发文量
0
×
引用
GB/T 7714-2015
复制
MLA
复制
APA
复制
导出至
BibTeX EndNote RefMan NoteFirst NoteExpress
×
提示
您的信息不完整,为了账户安全,请先补充。
现在去补充
×
提示
您因"违规操作"
具体请查看互助需知
我知道了
×
提示
确定
请完成安全验证×
copy
已复制链接
快去分享给好友吧!
我知道了
右上角分享
点击右上角分享
0
联系我们:info@booksci.cn Book学术提供免费学术资源搜索服务,方便国内外学者检索中英文文献。致力于提供最便捷和优质的服务体验。 Copyright © 2023 布克学术 All rights reserved.
京ICP备2023020795号-1
ghs 京公网安备 11010802042870号
Book学术文献互助
Book学术文献互助群
群 号:604180095
Book学术官方微信