Correction: Interference in melanoma CD248 function reduces vascular mimicry and metastasis.

IF 12.1 2区 医学 Q1 CELL BIOLOGY
Cheng-Hsiang Kuo, Ya-Fang Wu, Bi-Ing Chang, Chao-Kai Hsu, Chao-Han Lai, Hua-Lin Wu
{"title":"Correction: Interference in melanoma CD248 function reduces vascular mimicry and metastasis.","authors":"Cheng-Hsiang Kuo, Ya-Fang Wu, Bi-Ing Chang, Chao-Kai Hsu, Chao-Han Lai, Hua-Lin Wu","doi":"10.1186/s12929-025-01155-5","DOIUrl":null,"url":null,"abstract":"","PeriodicalId":15365,"journal":{"name":"Journal of Biomedical Science","volume":"32 1","pages":"64"},"PeriodicalIF":12.1000,"publicationDate":"2025-07-11","publicationTypes":"Journal Article","fieldsOfStudy":null,"isOpenAccess":false,"openAccessPdf":"https://www.ncbi.nlm.nih.gov/pmc/articles/PMC12247240/pdf/","citationCount":"0","resultStr":null,"platform":"Semanticscholar","paperid":null,"PeriodicalName":"Journal of Biomedical Science","FirstCategoryId":"3","ListUrlMain":"https://doi.org/10.1186/s12929-025-01155-5","RegionNum":2,"RegionCategory":"医学","ArticlePicture":[],"TitleCN":null,"AbstractTextCN":null,"PMCID":null,"EPubDate":"","PubModel":"","JCR":"Q1","JCRName":"CELL BIOLOGY","Score":null,"Total":0}
引用次数: 0

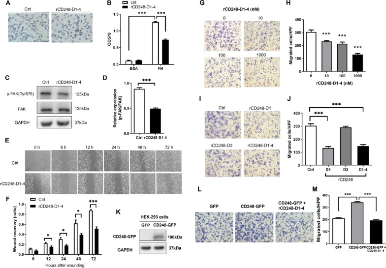
Abstract Image

更正:干扰黑色素瘤CD248功能可减少血管模拟和转移。
本文章由计算机程序翻译,如有差异,请以英文原文为准。
求助全文
约1分钟内获得全文 求助全文
来源期刊
Journal of Biomedical Science
Journal of Biomedical Science 医学-医学:研究与实验
CiteScore
18.50
自引率
0.90%
发文量
95
审稿时长
1 months
期刊介绍: The Journal of Biomedical Science is an open access, peer-reviewed journal that focuses on fundamental and molecular aspects of basic medical sciences. It emphasizes molecular studies of biomedical problems and mechanisms. The National Science and Technology Council (NSTC), Taiwan supports the journal and covers the publication costs for accepted articles. The journal aims to provide an international platform for interdisciplinary discussions and contribute to the advancement of medicine. It benefits both readers and authors by accelerating the dissemination of research information and providing maximum access to scholarly communication. All articles published in the Journal of Biomedical Science are included in various databases such as Biological Abstracts, BIOSIS, CABI, CAS, Citebase, Current contents, DOAJ, Embase, EmBiology, and Global Health, among others.
×
引用
GB/T 7714-2015
复制
MLA
复制
APA
复制
导出至
BibTeX EndNote RefMan NoteFirst NoteExpress
×
提示
您的信息不完整,为了账户安全,请先补充。
现在去补充
×
提示
您因"违规操作"
具体请查看互助需知
我知道了
×
提示
确定
请完成安全验证×
copy
已复制链接
快去分享给好友吧!
我知道了
右上角分享
点击右上角分享
0
联系我们:info@booksci.cn Book学术提供免费学术资源搜索服务,方便国内外学者检索中英文文献。致力于提供最便捷和优质的服务体验。 Copyright © 2023 布克学术 All rights reserved.
京ICP备2023020795号-1
ghs 京公网安备 11010802042870号
Book学术文献互助
Book学术文献互助群
群 号:604180095
Book学术官方微信