Epitope and HLA specificity of human TCRs against Plasmodium falciparum circumsporozoite protein.

IF 10.6 1区 医学 Q1 IMMUNOLOGY
Journal of Experimental Medicine Pub Date : 2025-09-01 Epub Date: 2025-07-10 DOI:10.1084/jem.20250044
Hannah van Dijk, Ilka Wahl, Sara Kraker, Paul M Robben, Sheetij Dutta, Hedda Wardemann
{"title":"Epitope and HLA specificity of human TCRs against Plasmodium falciparum circumsporozoite protein.","authors":"Hannah van Dijk, Ilka Wahl, Sara Kraker, Paul M Robben, Sheetij Dutta, Hedda Wardemann","doi":"10.1084/jem.20250044","DOIUrl":null,"url":null,"abstract":"<p><p>Plasmodium falciparum malaria remains a significant global health challenge. Current vaccines elicit antibody responses against circumsporozoite protein (PfCSP) that prevent the infection of hepatocytes but offer only moderate protection. Cellular immunity has emerged as a critical component of preerythrocytic protection that might be leveraged to develop improved PfCSP vaccines. Here, we characterized the clonality, molecular features, epitope specificity, and HLA restrictions of the human PfCSP-specific CD4+ and CD8+ T cell response to vaccination with an adjuvanted PfCSP vaccine, FMP013/ALFQ. Using TCR expression cloning, we identified novel conserved CD4+ T cell epitopes in the PfCSP N terminus and showed that the C-terminal CS.T3 epitope was targeted by CD4+ and rare CD8+ T cells, which recognized this epitope co-receptor independently presented on a class II HLA. Our findings provide insights into the utility of these epitopes as targets for strain-transcending immunity compared with the immunodominant but highly polymorphic epitopes in the PfCSP C terminus, offering guidance for the design of improved malaria vaccines.</p>","PeriodicalId":15760,"journal":{"name":"Journal of Experimental Medicine","volume":"222 9","pages":""},"PeriodicalIF":10.6000,"publicationDate":"2025-09-01","publicationTypes":"Journal Article","fieldsOfStudy":null,"isOpenAccess":false,"openAccessPdf":"https://www.ncbi.nlm.nih.gov/pmc/articles/PMC12243953/pdf/","citationCount":"0","resultStr":null,"platform":"Semanticscholar","paperid":null,"PeriodicalName":"Journal of Experimental Medicine","FirstCategoryId":"3","ListUrlMain":"https://doi.org/10.1084/jem.20250044","RegionNum":1,"RegionCategory":"医学","ArticlePicture":[],"TitleCN":null,"AbstractTextCN":null,"PMCID":null,"EPubDate":"2025/7/10 0:00:00","PubModel":"Epub","JCR":"Q1","JCRName":"IMMUNOLOGY","Score":null,"Total":0}
引用次数: 0

Abstract

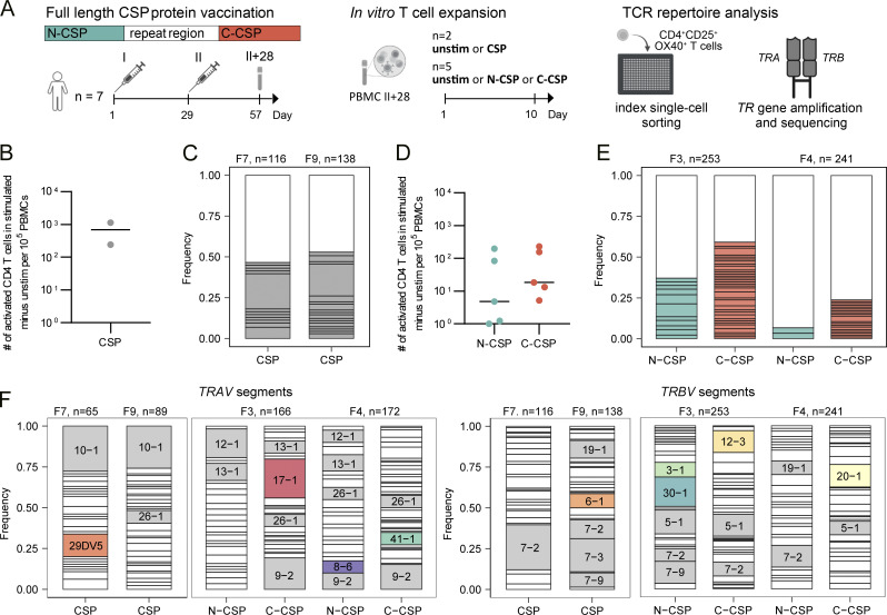
Plasmodium falciparum malaria remains a significant global health challenge. Current vaccines elicit antibody responses against circumsporozoite protein (PfCSP) that prevent the infection of hepatocytes but offer only moderate protection. Cellular immunity has emerged as a critical component of preerythrocytic protection that might be leveraged to develop improved PfCSP vaccines. Here, we characterized the clonality, molecular features, epitope specificity, and HLA restrictions of the human PfCSP-specific CD4+ and CD8+ T cell response to vaccination with an adjuvanted PfCSP vaccine, FMP013/ALFQ. Using TCR expression cloning, we identified novel conserved CD4+ T cell epitopes in the PfCSP N terminus and showed that the C-terminal CS.T3 epitope was targeted by CD4+ and rare CD8+ T cells, which recognized this epitope co-receptor independently presented on a class II HLA. Our findings provide insights into the utility of these epitopes as targets for strain-transcending immunity compared with the immunodominant but highly polymorphic epitopes in the PfCSP C terminus, offering guidance for the design of improved malaria vaccines.

Abstract Image

Abstract Image

Abstract Image

人抗恶性疟原虫环孢子子蛋白TCRs的表位和HLA特异性。
恶性疟原虫疟疾仍然是一项重大的全球卫生挑战。目前的疫苗引发针对环孢子子蛋白(PfCSP)的抗体反应,可预防肝细胞感染,但仅提供适度保护。细胞免疫已成为红细胞前保护的关键组成部分,可用于开发改进的PfCSP疫苗。在这里,我们描述了人类PfCSP特异性CD4+和CD8+ T细胞对PfCSP佐剂疫苗FMP013/ALFQ免疫应答的克隆性、分子特征、表位特异性和HLA限制。利用TCR表达克隆技术,我们在PfCSP N端发现了新的保守的CD4+ T细胞表位,并表明c端CS。T3表位被CD4+和罕见的CD8+ T细胞靶向,它们识别这种表位共受体独立存在于II类HLA上。与PfCSP C末端的免疫显性但高度多态性的表位相比,我们的研究结果提供了这些表位作为菌株超越免疫靶点的效用,为改进疟疾疫苗的设计提供了指导。
本文章由计算机程序翻译,如有差异,请以英文原文为准。
求助全文
约1分钟内获得全文 求助全文
来源期刊
CiteScore
26.60
自引率
1.30%
发文量
189
审稿时长
3-8 weeks
期刊介绍: Since its establishment in 1896, the Journal of Experimental Medicine (JEM) has steadfastly pursued the publication of enduring and exceptional studies in medical biology. In an era where numerous publishing groups are introducing specialized journals, we recognize the importance of offering a distinguished platform for studies that seamlessly integrate various disciplines within the pathogenesis field. Our unique editorial system, driven by a commitment to exceptional author service, involves two collaborative groups of editors: professional editors with robust scientific backgrounds and full-time practicing scientists. Each paper undergoes evaluation by at least one editor from both groups before external review. Weekly editorial meetings facilitate comprehensive discussions on papers, incorporating external referee comments, and ensure swift decisions without unnecessary demands for extensive revisions. Encompassing human studies and diverse in vivo experimental models of human disease, our focus within medical biology spans genetics, inflammation, immunity, infectious disease, cancer, vascular biology, metabolic disorders, neuroscience, and stem cell biology. We eagerly welcome reports ranging from atomic-level analyses to clinical interventions that unveil new mechanistic insights.
×
引用
GB/T 7714-2015
复制
MLA
复制
APA
复制
导出至
BibTeX EndNote RefMan NoteFirst NoteExpress
×
提示
您的信息不完整,为了账户安全,请先补充。
现在去补充
×
提示
您因"违规操作"
具体请查看互助需知
我知道了
×
提示
确定
请完成安全验证×
copy
已复制链接
快去分享给好友吧!
我知道了
右上角分享
点击右上角分享
0
联系我们:info@booksci.cn Book学术提供免费学术资源搜索服务,方便国内外学者检索中英文文献。致力于提供最便捷和优质的服务体验。 Copyright © 2023 布克学术 All rights reserved.
京ICP备2023020795号-1
ghs 京公网安备 11010802042870号
Book学术文献互助
Book学术文献互助群
群 号:604180095
Book学术官方微信