PDLP5, a plasmodesmata permeability regulator, can traffic between plant cells.

NPJ science of plants Pub Date : 2025-01-01 Epub Date: 2025-07-01 DOI:10.1038/s44383-025-00001-9
Yumin Kan, Vitaly Citovsky
{"title":"PDLP5, a plasmodesmata permeability regulator, can traffic between plant cells.","authors":"Yumin Kan, Vitaly Citovsky","doi":"10.1038/s44383-025-00001-9","DOIUrl":null,"url":null,"abstract":"<p><p>Plasmodesmata (PD) are membranous nanopores that connect the cytoplasm of neighboring plant cells and enable the cell-to-cell trafficking of nutrients and macromolecules, as well as invading viruses. PD plays a critical role in regulating intercellular communication, contributing to plant development, environmental responses, and interactions with viral pathogens. The PD proteome includes two major types of functional proteins, PD callose binding proteins (PDCBs) and PD-located proteins (PDLPs), involved in manipulating the size of PD pores. Most studies of PDCBs and PDLPs focused on their effects on the PD transport of different cargo molecules; yet, whether these PD proteins themselves have the capacity for cell-to-cell movement remains largely obscure. Here, we addressed this question by demonstrating that PDLP5, but not PDLP1 and PDLP2, can move efficiently from cell to cell in <i>Nicotiana benthamiana</i> and that this movement involves the native transmembrane domain of PDLP5. These observations would be useful for a better understanding of the complexity of the PDLP5 protein function during the processes of PD transport.</p>","PeriodicalId":520932,"journal":{"name":"NPJ science of plants","volume":"1 1","pages":"1"},"PeriodicalIF":0.0000,"publicationDate":"2025-01-01","publicationTypes":"Journal Article","fieldsOfStudy":null,"isOpenAccess":false,"openAccessPdf":"https://www.ncbi.nlm.nih.gov/pmc/articles/PMC12236089/pdf/","citationCount":"0","resultStr":null,"platform":"Semanticscholar","paperid":null,"PeriodicalName":"NPJ science of plants","FirstCategoryId":"1085","ListUrlMain":"https://doi.org/10.1038/s44383-025-00001-9","RegionNum":0,"RegionCategory":null,"ArticlePicture":[],"TitleCN":null,"AbstractTextCN":null,"PMCID":null,"EPubDate":"2025/7/1 0:00:00","PubModel":"Epub","JCR":"","JCRName":"","Score":null,"Total":0}
引用次数: 0

Abstract

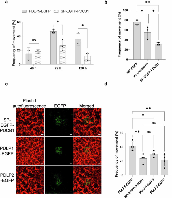
Plasmodesmata (PD) are membranous nanopores that connect the cytoplasm of neighboring plant cells and enable the cell-to-cell trafficking of nutrients and macromolecules, as well as invading viruses. PD plays a critical role in regulating intercellular communication, contributing to plant development, environmental responses, and interactions with viral pathogens. The PD proteome includes two major types of functional proteins, PD callose binding proteins (PDCBs) and PD-located proteins (PDLPs), involved in manipulating the size of PD pores. Most studies of PDCBs and PDLPs focused on their effects on the PD transport of different cargo molecules; yet, whether these PD proteins themselves have the capacity for cell-to-cell movement remains largely obscure. Here, we addressed this question by demonstrating that PDLP5, but not PDLP1 and PDLP2, can move efficiently from cell to cell in Nicotiana benthamiana and that this movement involves the native transmembrane domain of PDLP5. These observations would be useful for a better understanding of the complexity of the PDLP5 protein function during the processes of PD transport.

Abstract Image

Abstract Image

Abstract Image

PDLP5是一种间连丝通透性调节因子,可在植物细胞间进行交通。
胞间连丝(Plasmodesmata, PD)是连接邻近植物细胞细胞质的膜状纳米孔,使营养物质和大分子以及入侵病毒在细胞间运输成为可能。PD在调节细胞间通讯,促进植物发育,环境反应和与病毒病原体的相互作用中起关键作用。PD蛋白质组包括两种主要类型的功能蛋白,PD胼胝质结合蛋白(PDCBs)和PD定位蛋白(pdlp),它们参与操纵PD孔的大小。大多数关于pdcb和pdlp的研究都集中在它们对不同货物分子PD转运的影响上;然而,这些PD蛋白本身是否具有细胞间运动的能力在很大程度上仍然不清楚。在这里,我们通过证明PDLP5,而不是PDLP1和PDLP2,可以在烟叶中有效地在细胞间移动来解决这个问题,并且这种移动涉及PDLP5的天然跨膜结构域。这些观察结果将有助于更好地了解PD转运过程中PDLP5蛋白功能的复杂性。
本文章由计算机程序翻译,如有差异,请以英文原文为准。
求助全文
约1分钟内获得全文 求助全文
来源期刊
自引率
0.00%
发文量
0
×
引用
GB/T 7714-2015
复制
MLA
复制
APA
复制
导出至
BibTeX EndNote RefMan NoteFirst NoteExpress
×
提示
您的信息不完整,为了账户安全,请先补充。
现在去补充
×
提示
您因"违规操作"
具体请查看互助需知
我知道了
×
提示
确定
请完成安全验证×
copy
已复制链接
快去分享给好友吧!
我知道了
右上角分享
点击右上角分享
0
联系我们:info@booksci.cn Book学术提供免费学术资源搜索服务,方便国内外学者检索中英文文献。致力于提供最便捷和优质的服务体验。 Copyright © 2023 布克学术 All rights reserved.
京ICP备2023020795号-1
ghs 京公网安备 11010802042870号
Book学术文献互助
Book学术文献互助群
群 号:604180095
Book学术官方微信