Psilocybin treatment extends cellular lifespan and improves survival of aged mice.

IF 6 Q2 GERIATRICS & GERONTOLOGY
Kosuke Kato, Jennifer M Kleinhenz, Yoon-Joo Shin, Cristian Coarfa, Ali J Zarrabi, Louise Hecker
{"title":"Psilocybin treatment extends cellular lifespan and improves survival of aged mice.","authors":"Kosuke Kato, Jennifer M Kleinhenz, Yoon-Joo Shin, Cristian Coarfa, Ali J Zarrabi, Louise Hecker","doi":"10.1038/s41514-025-00244-x","DOIUrl":null,"url":null,"abstract":"<p><p>Psilocybin, the naturally occurring psychedelic compound produced by hallucinogenic mushrooms, has received attention due to considerable clinical evidence for its therapeutic potential to treat various psychiatric and neurodegenerative indications. However, the underlying molecular mechanisms remain enigmatic, and few studies have explored its systemic impacts. We provide the first experimental evidence that psilocin (the active metabolite of psilocybin) treatment extends cellular lifespan and psilocybin treatment promotes increased longevity in aged mice, suggesting that psilocybin may be a potent geroprotective agent.</p>","PeriodicalId":94160,"journal":{"name":"npj aging","volume":"11 1","pages":"55"},"PeriodicalIF":6.0000,"publicationDate":"2025-07-08","publicationTypes":"Journal Article","fieldsOfStudy":null,"isOpenAccess":false,"openAccessPdf":"https://www.ncbi.nlm.nih.gov/pmc/articles/PMC12238350/pdf/","citationCount":"0","resultStr":null,"platform":"Semanticscholar","paperid":null,"PeriodicalName":"npj aging","FirstCategoryId":"1085","ListUrlMain":"https://doi.org/10.1038/s41514-025-00244-x","RegionNum":0,"RegionCategory":null,"ArticlePicture":[],"TitleCN":null,"AbstractTextCN":null,"PMCID":null,"EPubDate":"","PubModel":"","JCR":"Q2","JCRName":"GERIATRICS & GERONTOLOGY","Score":null,"Total":0}
引用次数: 0

Abstract

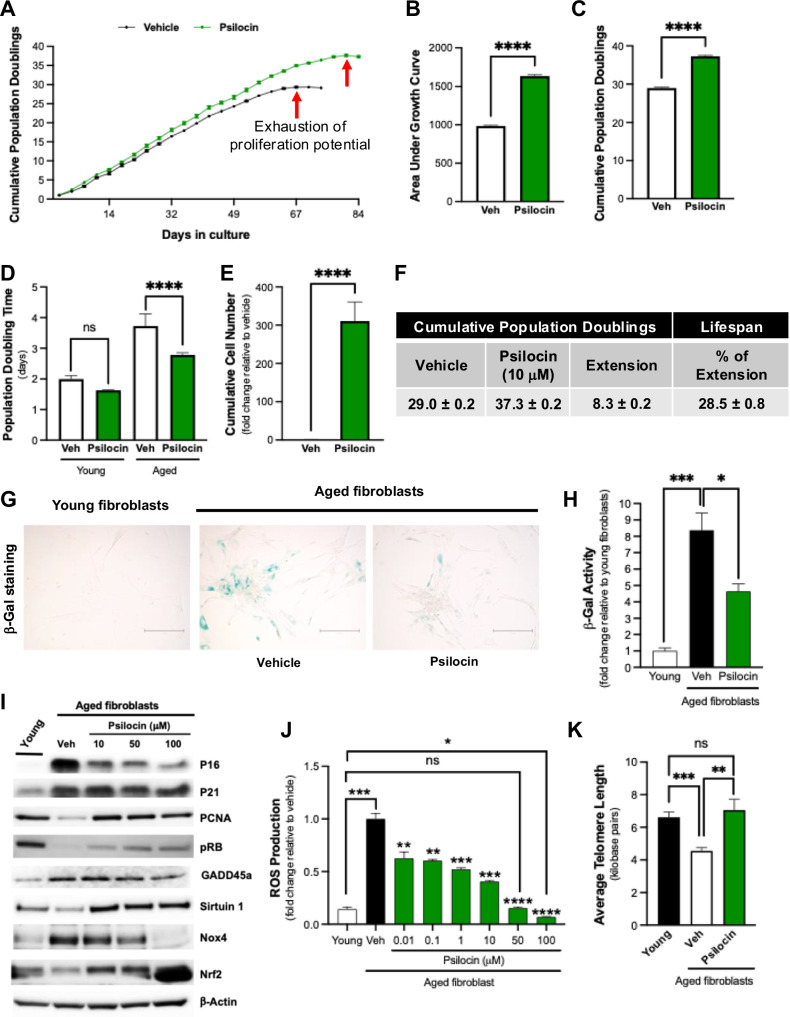
Psilocybin, the naturally occurring psychedelic compound produced by hallucinogenic mushrooms, has received attention due to considerable clinical evidence for its therapeutic potential to treat various psychiatric and neurodegenerative indications. However, the underlying molecular mechanisms remain enigmatic, and few studies have explored its systemic impacts. We provide the first experimental evidence that psilocin (the active metabolite of psilocybin) treatment extends cellular lifespan and psilocybin treatment promotes increased longevity in aged mice, suggesting that psilocybin may be a potent geroprotective agent.

Abstract Image

Abstract Image

裸盖菇素治疗延长细胞寿命,提高老年小鼠存活率。
裸盖菇素是一种由致幻蘑菇产生的天然致幻剂,由于其治疗各种精神和神经退行性适应症的潜力而受到大量临床证据的关注。然而,潜在的分子机制仍然是谜,很少有研究探讨其系统性影响。我们提供了第一个实验证据,表明裸盖菇素(裸盖菇素的活性代谢物)治疗延长了细胞寿命,裸盖菇素治疗促进了老年小鼠的寿命,这表明裸盖菇素可能是一种有效的衰老保护剂。
本文章由计算机程序翻译,如有差异,请以英文原文为准。
求助全文
约1分钟内获得全文 求助全文
来源期刊
CiteScore
8.90
自引率
0.00%
发文量
0
×
引用
GB/T 7714-2015
复制
MLA
复制
APA
复制
导出至
BibTeX EndNote RefMan NoteFirst NoteExpress
×
提示
您的信息不完整,为了账户安全,请先补充。
现在去补充
×
提示
您因"违规操作"
具体请查看互助需知
我知道了
×
提示
确定
请完成安全验证×
copy
已复制链接
快去分享给好友吧!
我知道了
右上角分享
点击右上角分享
0
联系我们:info@booksci.cn Book学术提供免费学术资源搜索服务,方便国内外学者检索中英文文献。致力于提供最便捷和优质的服务体验。 Copyright © 2023 布克学术 All rights reserved.
京ICP备2023020795号-1
ghs 京公网安备 11010802042870号
Book学术文献互助
Book学术文献互助群
群 号:604180095
Book学术官方微信