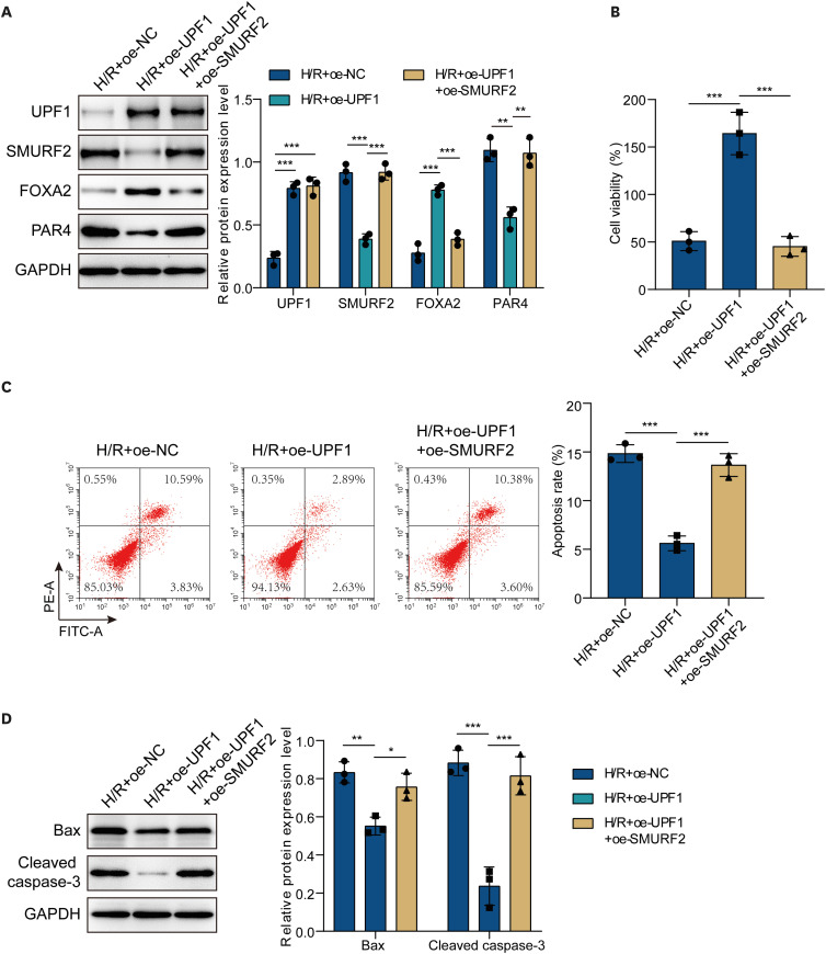
Erratum: Correction of Figures in the Article "UPF1 Alleviates Myocardial Ischemia-Reperfusion Injury by Regulating SMURF2-Mediated Ubiquitination Degradation of FOXA2".

IF 3.1 3区 医学 Q2 CARDIAC & CARDIOVASCULAR SYSTEMS
Aixin Li, Peng Li, Chunling Mu, Dong Li, Keyan Chen, Zhaoguang Liang
{"title":"Erratum: Correction of Figures in the Article \"<i>UPF1</i> Alleviates Myocardial Ischemia-Reperfusion Injury by Regulating <i>SMURF2</i>-Mediated Ubiquitination Degradation of <i>FOXA2</i>\".","authors":"Aixin Li, Peng Li, Chunling Mu, Dong Li, Keyan Chen, Zhaoguang Liang","doi":"10.4070/kcj.2025.0997","DOIUrl":null,"url":null,"abstract":"<p><p>This corrects the article on p. 305 in vol. 55, PMID: 39962965.</p>","PeriodicalId":17850,"journal":{"name":"Korean Circulation Journal","volume":"55 7","pages":"655-657"},"PeriodicalIF":3.1000,"publicationDate":"2025-07-01","publicationTypes":"Journal Article","fieldsOfStudy":null,"isOpenAccess":false,"openAccessPdf":"https://www.ncbi.nlm.nih.gov/pmc/articles/PMC12270832/pdf/","citationCount":"0","resultStr":null,"platform":"Semanticscholar","paperid":null,"PeriodicalName":"Korean Circulation Journal","FirstCategoryId":"3","ListUrlMain":"https://doi.org/10.4070/kcj.2025.0997","RegionNum":3,"RegionCategory":"医学","ArticlePicture":[],"TitleCN":null,"AbstractTextCN":null,"PMCID":null,"EPubDate":"","PubModel":"","JCR":"Q2","JCRName":"CARDIAC & CARDIOVASCULAR SYSTEMS","Score":null,"Total":0}
引用次数: 0

Abstract

This corrects the article on p. 305 in vol. 55, PMID: 39962965.

Abstract Image

Abstract Image

勘误:修正了文章“UPF1通过调节smurf2介导的FOXA2泛素化降解减轻心肌缺血再灌注损伤”中的数字。
本文更正了第55卷第305页的文章,PMID: 39962965。
本文章由计算机程序翻译,如有差异,请以英文原文为准。
求助全文
约1分钟内获得全文 求助全文
来源期刊
Korean Circulation Journal
Korean Circulation Journal CARDIAC & CARDIOVASCULAR SYSTEMS-
CiteScore
4.90
自引率
17.20%
发文量
103
期刊介绍: Korean Circulation Journal is the official journal of the Korean Society of Cardiology, the Korean Pediatric Heart Society, the Korean Society of Interventional Cardiology, and the Korean Society of Heart Failure. Abbreviated title is ''Korean Circ J''. Korean Circulation Journal, established in 1971, is a professional, peer-reviewed journal covering all aspects of cardiovascular medicine, including original articles of basic research and clinical findings, review articles, editorials, images in cardiovascular medicine, and letters to the editor. Korean Circulation Journal is published monthly in English and publishes scientific and state-of-the-art clinical articles aimed at improving human health in general and contributing to the treatment and prevention of cardiovascular diseases in particular. The journal is published on the official website (https://e-kcj.org). It is indexed in PubMed, PubMed Central, Science Citation Index Expanded (SCIE, Web of Science), Scopus, EMBASE, Chemical Abstracts Service (CAS), Google Scholar, KoreaMed, KoreaMed Synapse and KoMCI, and easily available to wide international researchers
×
引用
GB/T 7714-2015
复制
MLA
复制
APA
复制
导出至
BibTeX EndNote RefMan NoteFirst NoteExpress
×
提示
您的信息不完整,为了账户安全,请先补充。
现在去补充
×
提示
您因"违规操作"
具体请查看互助需知
我知道了
×
提示
确定
请完成安全验证×
copy
已复制链接
快去分享给好友吧!
我知道了
右上角分享
点击右上角分享
0
联系我们:info@booksci.cn Book学术提供免费学术资源搜索服务,方便国内外学者检索中英文文献。致力于提供最便捷和优质的服务体验。 Copyright © 2023 布克学术 All rights reserved.
京ICP备2023020795号-1
ghs 京公网安备 11010802042870号
Book学术文献互助
Book学术文献互助群
群 号:604180095
Book学术官方微信