The molecular clock drives motivated locomotion and time-of-day-dependent firing patterns in mouse dopaminergic neurons.

npj Biological Timing and Sleep Pub Date : 2025-01-01 Epub Date: 2025-07-03 DOI:10.1038/s44323-025-00044-2
Ananya Swaroop, Jodi R Paul, Laura J McMeekin, Ashley M Barnett, Alana M Colafrancesco, Drèson L Russell, Camille M Smith, Micah S Simmons, Laura A Volpicelli-Daley, Rita M Cowell, Karen L Gamble
{"title":"The molecular clock drives motivated locomotion and time-of-day-dependent firing patterns in mouse dopaminergic neurons.","authors":"Ananya Swaroop, Jodi R Paul, Laura J McMeekin, Ashley M Barnett, Alana M Colafrancesco, Drèson L Russell, Camille M Smith, Micah S Simmons, Laura A Volpicelli-Daley, Rita M Cowell, Karen L Gamble","doi":"10.1038/s44323-025-00044-2","DOIUrl":null,"url":null,"abstract":"<p><p>Though circadian locomotor rhythms are primarily driven by the suprachiasmatic nucleus, voluntary motor behavior also requires dopaminergic neuron (DAN) activity. However, it is unknown whether DAN molecular and electrophysiological properties and rhythmic motor behaviors are dependent on a molecular clock. Here, we show substantia nigra pars compacta (SNc) and ventral tegmental area (VTA) DANs rhythmically express clock genes, and conditional deletion of <i>Bmal1</i> in DANs reduces motivated locomotion without robust cell loss or gross motor impairment. Further, DAN <i>Bmal1</i> conditional deletion disrupts 24-h rhythms in spike rate, revealing ultradian rhythms (~4-8 h). Lastly, SNc DAN bursting varies across time of day and increased early night bursting is dependent on the molecular clock and L-type calcium channel activation. Collectively, we provide evidence of a cell-intrinsic dopaminergic clock which regulates key behaviors and physiology. Future studies should consider the contribution of disrupted DAN molecular clocks in age-related motor diseases like Parkinson's Disease.</p>","PeriodicalId":501704,"journal":{"name":"npj Biological Timing and Sleep","volume":"2 1","pages":"28"},"PeriodicalIF":0.0000,"publicationDate":"2025-01-01","publicationTypes":"Journal Article","fieldsOfStudy":null,"isOpenAccess":false,"openAccessPdf":"https://www.ncbi.nlm.nih.gov/pmc/articles/PMC12226335/pdf/","citationCount":"0","resultStr":null,"platform":"Semanticscholar","paperid":null,"PeriodicalName":"npj Biological Timing and Sleep","FirstCategoryId":"1085","ListUrlMain":"https://doi.org/10.1038/s44323-025-00044-2","RegionNum":0,"RegionCategory":null,"ArticlePicture":[],"TitleCN":null,"AbstractTextCN":null,"PMCID":null,"EPubDate":"2025/7/3 0:00:00","PubModel":"Epub","JCR":"","JCRName":"","Score":null,"Total":0}
引用次数: 0

Abstract

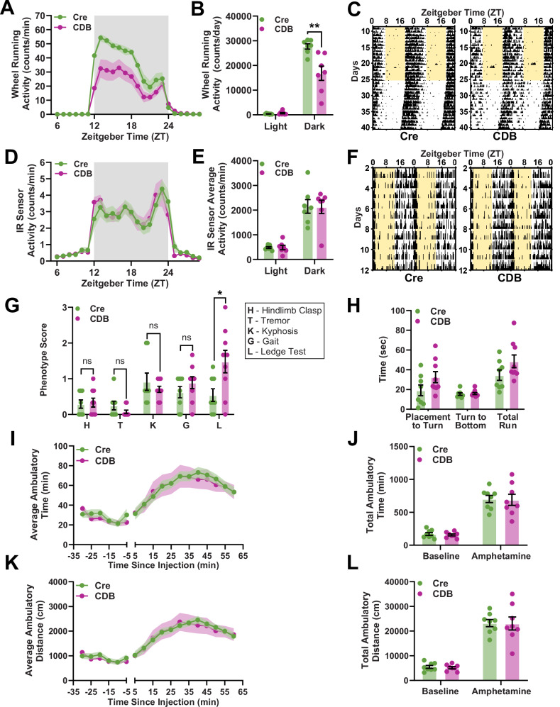
Though circadian locomotor rhythms are primarily driven by the suprachiasmatic nucleus, voluntary motor behavior also requires dopaminergic neuron (DAN) activity. However, it is unknown whether DAN molecular and electrophysiological properties and rhythmic motor behaviors are dependent on a molecular clock. Here, we show substantia nigra pars compacta (SNc) and ventral tegmental area (VTA) DANs rhythmically express clock genes, and conditional deletion of Bmal1 in DANs reduces motivated locomotion without robust cell loss or gross motor impairment. Further, DAN Bmal1 conditional deletion disrupts 24-h rhythms in spike rate, revealing ultradian rhythms (~4-8 h). Lastly, SNc DAN bursting varies across time of day and increased early night bursting is dependent on the molecular clock and L-type calcium channel activation. Collectively, we provide evidence of a cell-intrinsic dopaminergic clock which regulates key behaviors and physiology. Future studies should consider the contribution of disrupted DAN molecular clocks in age-related motor diseases like Parkinson's Disease.

Abstract Image

Abstract Image

Abstract Image

分子钟驱动小鼠多巴胺能神经元的动机运动和依赖于时间的放电模式。
虽然昼夜运动节律主要由视交叉上核驱动,但随意运动行为也需要多巴胺能神经元(DAN)的活动。然而,尚不清楚DAN分子和电生理特性以及节律运动行为是否依赖于分子钟。在这里,我们发现黑质致密部(SNc)和腹侧被盖区(VTA) DANs有节奏地表达时钟基因,DANs中Bmal1的条件缺失会减少动机运动,而不会造成严重的细胞损失或大运动损伤。此外,DAN Bmal1条件缺失破坏了24小时的峰值速率节律,揭示了超昼夜节律(~4-8小时)。最后,SNc DAN的破裂在一天中的不同时间有所不同,早期夜间破裂的增加取决于分子钟和l型钙通道的激活。总的来说,我们提供了细胞内在多巴胺能时钟调节关键行为和生理的证据。未来的研究应该考虑DAN分子钟在帕金森病等与年龄相关的运动疾病中的作用。
本文章由计算机程序翻译,如有差异,请以英文原文为准。
求助全文
约1分钟内获得全文 求助全文
来源期刊
自引率
0.00%
发文量
0
×
引用
GB/T 7714-2015
复制
MLA
复制
APA
复制
导出至
BibTeX EndNote RefMan NoteFirst NoteExpress
×
提示
您的信息不完整,为了账户安全,请先补充。
现在去补充
×
提示
您因"违规操作"
具体请查看互助需知
我知道了
×
提示
确定
请完成安全验证×
copy
已复制链接
快去分享给好友吧!
我知道了
右上角分享
点击右上角分享
0
联系我们:info@booksci.cn Book学术提供免费学术资源搜索服务,方便国内外学者检索中英文文献。致力于提供最便捷和优质的服务体验。 Copyright © 2023 布克学术 All rights reserved.
京ICP备2023020795号-1
ghs 京公网安备 11010802042870号
Book学术文献互助
Book学术文献互助群
群 号:604180095
Book学术官方微信