O-GlcNAcylation promotes angiogenic transdifferentiation to reverse vascular ischemia

IF 10.8 Q1 CARDIAC & CARDIOVASCULAR SYSTEMS
Shuang Li, Alexander J. Lu, Eric S. Nagueh, Yanqiang Li, Michael Graber, Kaylee N. Carter, Elisa Morales, Crystina L. Kriss, Kaifu Chen, Junchen Liu, Guangyu Wang, John P. Cooke, Li Lai
{"title":"O-GlcNAcylation promotes angiogenic transdifferentiation to reverse vascular ischemia","authors":"Shuang Li, Alexander J. Lu, Eric S. Nagueh, Yanqiang Li, Michael Graber, Kaylee N. Carter, Elisa Morales, Crystina L. Kriss, Kaifu Chen, Junchen Liu, Guangyu Wang, John P. Cooke, Li Lai","doi":"10.1038/s44161-025-00673-7","DOIUrl":null,"url":null,"abstract":"The restoration of the microvasculature is essential to cardiovascular regeneration. Our previous work demonstrated that angiogenic transdifferentiation of fibroblasts into endothelial cells facilitates vascular recovery following limb ischemia and is accompanied by a metabolic shift toward glycolysis. However, a comprehensive characterization of the metabolic alterations that contribute to the transdifferentiation process is still lacking. Here we identify a marked upregulation of uridine diphosphate N-acetylglucosamine (UDP-GlcNAc), the substrate for O-GlcNAcylation, during transdifferentiation. Enhancing this pathway promotes, whereas inhibiting it impairs, the efficiency of transdifferentiation. Mechanistically, we demonstrate that O-GlcNAcylation facilitates chromatin remodeling through modification of HIRA, a histone chaperone responsible for de novo deposition of the noncanonical histone variant H3.3, a process intimately linked to transcriptional activation. These findings are further supported by in vivo lineage tracing and conditional knockout mouse models. Collectively, our study demonstrates that O-GlcNAcylation enhances angiogenic transdifferentiation through a metabolic-and-epigenetic-coupled mechanism, thereby strengthening vascular recovery. Li, Lu et al. demonstrate that O-GlcNAcylation enhances angiogenic transdifferentiation from fibroblasts to endothelial cells through a HIRA-dependent H3.3 deposition mechanism and facilitates vascular regeneration.","PeriodicalId":74245,"journal":{"name":"Nature cardiovascular research","volume":"4 7","pages":"904-920"},"PeriodicalIF":10.8000,"publicationDate":"2025-07-04","publicationTypes":"Journal Article","fieldsOfStudy":null,"isOpenAccess":false,"openAccessPdf":"","citationCount":"0","resultStr":null,"platform":"Semanticscholar","paperid":null,"PeriodicalName":"Nature cardiovascular research","FirstCategoryId":"1085","ListUrlMain":"https://www.nature.com/articles/s44161-025-00673-7","RegionNum":0,"RegionCategory":null,"ArticlePicture":[],"TitleCN":null,"AbstractTextCN":null,"PMCID":null,"EPubDate":"","PubModel":"","JCR":"Q1","JCRName":"CARDIAC & CARDIOVASCULAR SYSTEMS","Score":null,"Total":0}
引用次数: 0

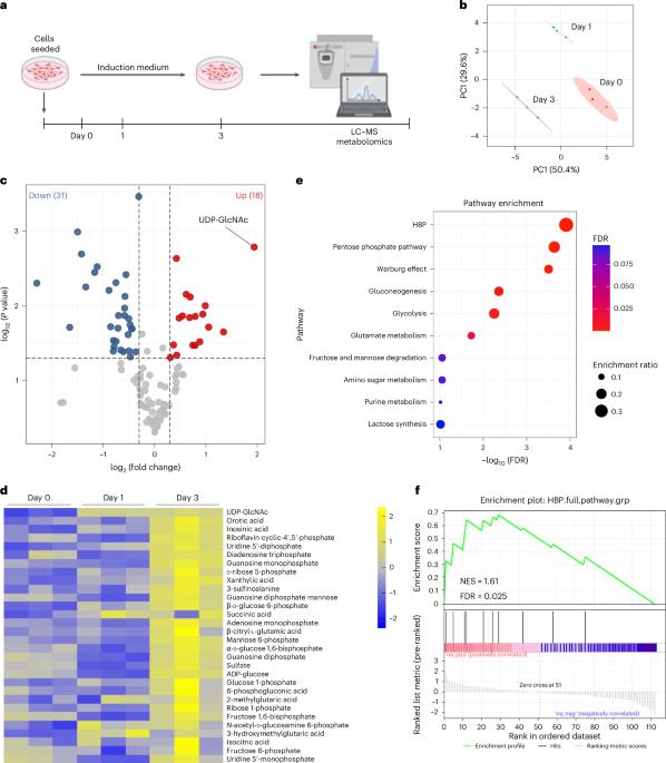
Abstract

The restoration of the microvasculature is essential to cardiovascular regeneration. Our previous work demonstrated that angiogenic transdifferentiation of fibroblasts into endothelial cells facilitates vascular recovery following limb ischemia and is accompanied by a metabolic shift toward glycolysis. However, a comprehensive characterization of the metabolic alterations that contribute to the transdifferentiation process is still lacking. Here we identify a marked upregulation of uridine diphosphate N-acetylglucosamine (UDP-GlcNAc), the substrate for O-GlcNAcylation, during transdifferentiation. Enhancing this pathway promotes, whereas inhibiting it impairs, the efficiency of transdifferentiation. Mechanistically, we demonstrate that O-GlcNAcylation facilitates chromatin remodeling through modification of HIRA, a histone chaperone responsible for de novo deposition of the noncanonical histone variant H3.3, a process intimately linked to transcriptional activation. These findings are further supported by in vivo lineage tracing and conditional knockout mouse models. Collectively, our study demonstrates that O-GlcNAcylation enhances angiogenic transdifferentiation through a metabolic-and-epigenetic-coupled mechanism, thereby strengthening vascular recovery. Li, Lu et al. demonstrate that O-GlcNAcylation enhances angiogenic transdifferentiation from fibroblasts to endothelial cells through a HIRA-dependent H3.3 deposition mechanism and facilitates vascular regeneration.

Abstract Image

o - glcn酰化促进血管生成转分化,逆转血管缺血。
微血管系统的恢复对心血管再生至关重要。我们之前的研究表明,成纤维细胞向内皮细胞的血管生成转分化促进了肢体缺血后血管的恢复,并伴随着糖酵解的代谢转变。然而,对促成转分化过程的代谢改变的全面表征仍然缺乏。在这里,我们发现在转分化过程中,尿苷二磷酸n -乙酰氨基葡萄糖(UDP-GlcNAc) (o - glcn酰化的底物)的显著上调。增强该途径可促进转分化的效率,而抑制该途径则会损害转分化的效率。在机制上,我们证明了o - glcn酰化通过修饰HIRA促进染色质重塑,HIRA是一种组蛋白伴侣,负责非规范组蛋白变体H3.3的从头沉积,这一过程与转录激活密切相关。这些发现得到了体内谱系追踪和条件敲除小鼠模型的进一步支持。总的来说,我们的研究表明,o - glcn酰化通过代谢和表观遗传耦合机制增强血管生成转分化,从而加强血管恢复。
本文章由计算机程序翻译,如有差异,请以英文原文为准。
求助全文
约1分钟内获得全文 求助全文
来源期刊
CiteScore
5.70
自引率
0.00%
发文量
0
×
引用
GB/T 7714-2015
复制
MLA
复制
APA
复制
导出至
BibTeX EndNote RefMan NoteFirst NoteExpress
×
提示
您的信息不完整,为了账户安全,请先补充。
现在去补充
×
提示
您因"违规操作"
具体请查看互助需知
我知道了
×
提示
确定
请完成安全验证×
copy
已复制链接
快去分享给好友吧!
我知道了
右上角分享
点击右上角分享
0
联系我们:info@booksci.cn Book学术提供免费学术资源搜索服务,方便国内外学者检索中英文文献。致力于提供最便捷和优质的服务体验。 Copyright © 2023 布克学术 All rights reserved.
京ICP备2023020795号-1
ghs 京公网安备 11010802042870号
Book学术文献互助
Book学术文献互助群
群 号:604180095
Book学术官方微信