Manganese-based type I collagen-targeting MRI probe for in vivo imaging of liver fibrosis.

Chunxiang Zhang, Hua Ma, Daniel DeRoche, Eric M Gale, Pamela Pantazopoulos, Nicholas J Rotile, Himashinie Diyabalanage, Valerie Humblet, Peter Caravan, Iris Y Zhou
{"title":"Manganese-based type I collagen-targeting MRI probe for in vivo imaging of liver fibrosis.","authors":"Chunxiang Zhang, Hua Ma, Daniel DeRoche, Eric M Gale, Pamela Pantazopoulos, Nicholas J Rotile, Himashinie Diyabalanage, Valerie Humblet, Peter Caravan, Iris Y Zhou","doi":"10.1038/s44303-025-00075-1","DOIUrl":null,"url":null,"abstract":"<p><p>Liver fibrosis is a common pathway shared by all forms of progressive chronic liver disease. There is an unmet clinical need for noninvasive imaging tools to diagnose and stage fibrosis, which presently relies heavily on percutaneous liver biopsy. Here, we explored the feasibility of using a novel type I collagen-targeted manganese (Mn)-based MRI probe, Mn-CBP20, for liver fibrosis imaging. In vitro characterization of Mn-CBP20 demonstrated its high binding affinity for human collagen (K<sub>d</sub> = 9.6 µM), high T<sub>1</sub>-relaxivity (48.9 mM<sup>-1</sup> s<sup>-1</sup> at 1.4 T and 27 °C), and kinetic inertness to Mn release under forcing conditions. We demonstrated MRI using Mn-CBP20 performs comparably to previously reported gadolinium-based type I collagen-targeted probe EP-3533 in a mouse model of carbon tetrachloride-induced liver fibrosis, and further demonstrate efficacy to detect fibrosis in a diet-induced mouse model of metabolically-associated steatohepatitis. Biodistribution studies using the Mn-CBP20 radiolabeled with the positron-emitting <sup>52</sup>Mn isotope demonstrate efficient clearance of Mn-CBP20 primarily via renal excretion. Mn-CBP20 represents a promising candidate that merits further evaluation and development for molecular imaging of liver fibrosis.</p>","PeriodicalId":501709,"journal":{"name":"npj Imaging","volume":"3 1","pages":"14"},"PeriodicalIF":0.0000,"publicationDate":"2025-04-09","publicationTypes":"Journal Article","fieldsOfStudy":null,"isOpenAccess":false,"openAccessPdf":"https://www.ncbi.nlm.nih.gov/pmc/articles/PMC12118721/pdf/","citationCount":"0","resultStr":null,"platform":"Semanticscholar","paperid":null,"PeriodicalName":"npj Imaging","FirstCategoryId":"1085","ListUrlMain":"https://doi.org/10.1038/s44303-025-00075-1","RegionNum":0,"RegionCategory":null,"ArticlePicture":[],"TitleCN":null,"AbstractTextCN":null,"PMCID":null,"EPubDate":"","PubModel":"","JCR":"","JCRName":"","Score":null,"Total":0}
引用次数: 0

Abstract

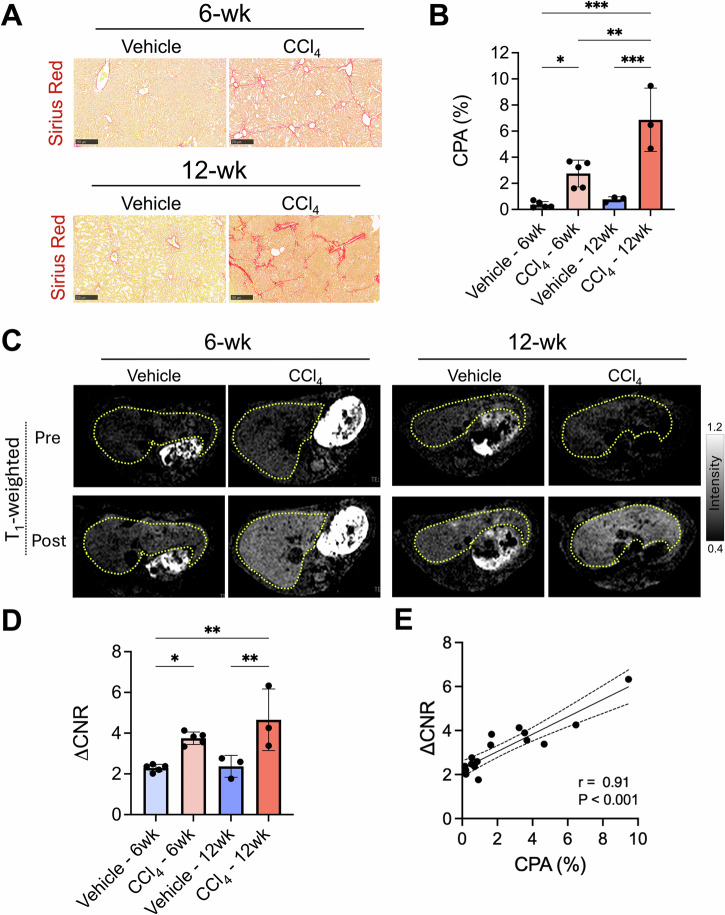
Liver fibrosis is a common pathway shared by all forms of progressive chronic liver disease. There is an unmet clinical need for noninvasive imaging tools to diagnose and stage fibrosis, which presently relies heavily on percutaneous liver biopsy. Here, we explored the feasibility of using a novel type I collagen-targeted manganese (Mn)-based MRI probe, Mn-CBP20, for liver fibrosis imaging. In vitro characterization of Mn-CBP20 demonstrated its high binding affinity for human collagen (Kd = 9.6 µM), high T1-relaxivity (48.9 mM-1 s-1 at 1.4 T and 27 °C), and kinetic inertness to Mn release under forcing conditions. We demonstrated MRI using Mn-CBP20 performs comparably to previously reported gadolinium-based type I collagen-targeted probe EP-3533 in a mouse model of carbon tetrachloride-induced liver fibrosis, and further demonstrate efficacy to detect fibrosis in a diet-induced mouse model of metabolically-associated steatohepatitis. Biodistribution studies using the Mn-CBP20 radiolabeled with the positron-emitting 52Mn isotope demonstrate efficient clearance of Mn-CBP20 primarily via renal excretion. Mn-CBP20 represents a promising candidate that merits further evaluation and development for molecular imaging of liver fibrosis.

Abstract Image

Abstract Image

Abstract Image

基于锰的I型胶原靶向MRI探针用于肝纤维化的体内成像。
肝纤维化是所有进行性慢性肝病的共同途径。对无创成像工具诊断和分期纤维化的临床需求尚未得到满足,目前主要依赖于经皮肝活检。在这里,我们探索了使用一种新型的I型胶原靶向锰(Mn)基MRI探针Mn- cbp20用于肝纤维化成像的可行性。体外表征表明,Mn- cbp20对人胶原蛋白具有较高的结合亲和力(Kd = 9.6µM),在1.4 T和27°C条件下具有较高的t1 -弛度(48.9 mM-1 s-1),在强制条件下对Mn的释放具有动力学惰性。我们证明了使用Mn-CBP20的MRI在四氯化碳诱导的小鼠肝纤维化模型中的表现与先前报道的基于钆的I型胶原靶向探针EP-3533相当,并进一步证明了在饮食诱导的代谢相关脂肪性肝炎小鼠模型中检测纤维化的有效性。用正电子发射52Mn同位素进行放射性标记的Mn-CBP20的生物分布研究表明,Mn-CBP20主要通过肾脏排泄有效清除。Mn-CBP20是一种很有前途的候选药物,值得进一步评估和开发用于肝纤维化的分子成像。
本文章由计算机程序翻译,如有差异,请以英文原文为准。
求助全文
约1分钟内获得全文 求助全文
来源期刊
自引率
0.00%
发文量
0
×
引用
GB/T 7714-2015
复制
MLA
复制
APA
复制
导出至
BibTeX EndNote RefMan NoteFirst NoteExpress
×
提示
您的信息不完整,为了账户安全,请先补充。
现在去补充
×
提示
您因"违规操作"
具体请查看互助需知
我知道了
×
提示
确定
请完成安全验证×
copy
已复制链接
快去分享给好友吧!
我知道了
右上角分享
点击右上角分享
0
联系我们:info@booksci.cn Book学术提供免费学术资源搜索服务,方便国内外学者检索中英文文献。致力于提供最便捷和优质的服务体验。 Copyright © 2023 布克学术 All rights reserved.
京ICP备2023020795号-1
ghs 京公网安备 11010802042870号
Book学术文献互助
Book学术文献互助群
群 号:604180095
Book学术官方微信