MYO1B promotes radioresistance in head and neck squamous cell carcinoma by regulating tumor stemness and DNA damage repair via the PI3K/AKT pathway.

IF 6 2区 医学 Q1 ONCOLOGY
Yanan Li, Jiahao Liu, Zhen Wang, Yilei Zhang, Baiying Liu, Ling Chu
{"title":"MYO1B promotes radioresistance in head and neck squamous cell carcinoma by regulating tumor stemness and DNA damage repair via the PI3K/AKT pathway.","authors":"Yanan Li, Jiahao Liu, Zhen Wang, Yilei Zhang, Baiying Liu, Ling Chu","doi":"10.1186/s12935-025-03863-2","DOIUrl":null,"url":null,"abstract":"<p><p>Head and Neck Squamous Cell Carcinoma is a prevalent malignancy characterized by high recurrence rates. While surgery remains the primary treatment, postoperative radiotherapy is essential for preventing tumor recurrence. However, the mechanisms driving radiotherapy resistance in HNSC remain largely unknown. With a multi-layered approach encompassing bioinformatics analysis, clinical tissue sample validation, in vitro and in vivo experiments, we discovered that MYO1B played a critical role in radiotherapy resistance of HNSC. Our findings underscored that MYO1B was significantly overexpressed in HNSC tissues and was associated with poor prognosis, particularly in patients undergoing radiotherapy. Functional investigations revealed that knockdown of MYO1B reduced the expression of stemness markers (SOX2, OCT4), decreased EMT-related protein levels, inhibited the phosphorylation of the key DNA damage repair protein ATM and increased sensitivity to radiotherapy. Mechanistically, knockdown of MYO1B inhibited the PI3K/AKT signaling pathway to reduce the expression of stemness-and DNA damage repair-related genes, and the use of an AKT activator reversed the observed reductions in tumor stemness and radiotherapy resistance. In vivo, MYO1B knockdown led to reduced tumor growth and enhanced radiotherapy sensitivity in a xenograft model. Clinical sample validation discovered that MYO1B was associated with disease-free survival, potentially due to higher tumor stemness and lower CD8 + cell infiltration. In summary, our study provides novel insights into the role of MYO1B in HNSC and highlights its potential as a therapeutic target for overcoming radiotherapy resistance.</p>","PeriodicalId":9385,"journal":{"name":"Cancer Cell International","volume":"25 1","pages":"248"},"PeriodicalIF":6.0000,"publicationDate":"2025-07-02","publicationTypes":"Journal Article","fieldsOfStudy":null,"isOpenAccess":false,"openAccessPdf":"https://www.ncbi.nlm.nih.gov/pmc/articles/PMC12224464/pdf/","citationCount":"0","resultStr":null,"platform":"Semanticscholar","paperid":null,"PeriodicalName":"Cancer Cell International","FirstCategoryId":"3","ListUrlMain":"https://doi.org/10.1186/s12935-025-03863-2","RegionNum":2,"RegionCategory":"医学","ArticlePicture":[],"TitleCN":null,"AbstractTextCN":null,"PMCID":null,"EPubDate":"","PubModel":"","JCR":"Q1","JCRName":"ONCOLOGY","Score":null,"Total":0}
引用次数: 0

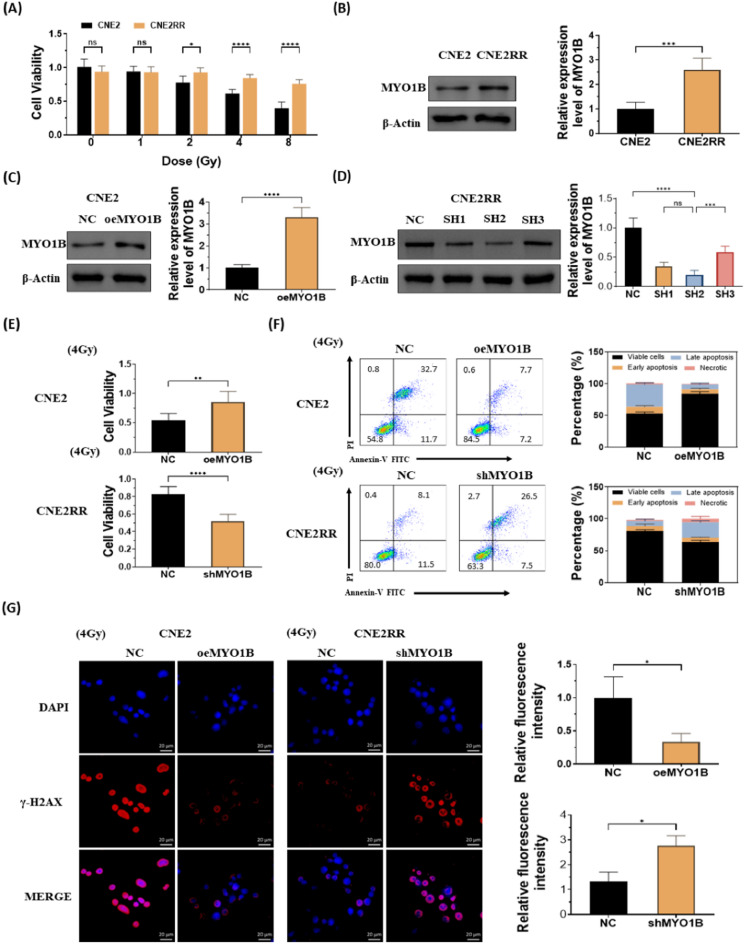
Abstract

Head and Neck Squamous Cell Carcinoma is a prevalent malignancy characterized by high recurrence rates. While surgery remains the primary treatment, postoperative radiotherapy is essential for preventing tumor recurrence. However, the mechanisms driving radiotherapy resistance in HNSC remain largely unknown. With a multi-layered approach encompassing bioinformatics analysis, clinical tissue sample validation, in vitro and in vivo experiments, we discovered that MYO1B played a critical role in radiotherapy resistance of HNSC. Our findings underscored that MYO1B was significantly overexpressed in HNSC tissues and was associated with poor prognosis, particularly in patients undergoing radiotherapy. Functional investigations revealed that knockdown of MYO1B reduced the expression of stemness markers (SOX2, OCT4), decreased EMT-related protein levels, inhibited the phosphorylation of the key DNA damage repair protein ATM and increased sensitivity to radiotherapy. Mechanistically, knockdown of MYO1B inhibited the PI3K/AKT signaling pathway to reduce the expression of stemness-and DNA damage repair-related genes, and the use of an AKT activator reversed the observed reductions in tumor stemness and radiotherapy resistance. In vivo, MYO1B knockdown led to reduced tumor growth and enhanced radiotherapy sensitivity in a xenograft model. Clinical sample validation discovered that MYO1B was associated with disease-free survival, potentially due to higher tumor stemness and lower CD8 + cell infiltration. In summary, our study provides novel insights into the role of MYO1B in HNSC and highlights its potential as a therapeutic target for overcoming radiotherapy resistance.

Abstract Image

Abstract Image

Abstract Image

MYO1B通过PI3K/AKT通路调节肿瘤干性和DNA损伤修复,促进头颈部鳞状细胞癌的放射耐药。
头颈部鳞状细胞癌是一种常见的恶性肿瘤,其特点是复发率高。虽然手术仍是主要治疗方法,但术后放疗对于预防肿瘤复发至关重要。然而,HNSC中驱动放疗耐药的机制在很大程度上仍然未知。通过生物信息学分析、临床组织样本验证、体外和体内实验等多层方法,我们发现MYO1B在HNSC的放疗耐药中发挥了关键作用。我们的研究结果强调,MYO1B在HNSC组织中显著过表达,并与不良预后相关,特别是在接受放疗的患者中。功能研究显示,MYO1B的敲低降低了干性标志物(SOX2, OCT4)的表达,降低了emt相关蛋白的水平,抑制了关键DNA损伤修复蛋白ATM的磷酸化,增加了对放疗的敏感性。从机制上讲,MYO1B的敲低抑制PI3K/AKT信号通路,从而降低肿瘤干性和DNA损伤修复相关基因的表达,AKT激活剂的使用逆转了观察到的肿瘤干性和放疗抵抗的降低。在体内,MYO1B敲低导致异种移植模型中肿瘤生长减少和放疗敏感性增强。临床样本验证发现MYO1B与无病生存相关,可能是由于更高的肿瘤干性和更低的CD8 +细胞浸润。总之,我们的研究为MYO1B在HNSC中的作用提供了新的见解,并强调了其作为克服放疗耐药的治疗靶点的潜力。
本文章由计算机程序翻译,如有差异,请以英文原文为准。
求助全文
约1分钟内获得全文 求助全文
来源期刊
CiteScore
10.90
自引率
1.70%
发文量
360
审稿时长
1 months
期刊介绍: Cancer Cell International publishes articles on all aspects of cancer cell biology, originating largely from, but not limited to, work using cell culture techniques. The journal focuses on novel cancer studies reporting data from biological experiments performed on cells grown in vitro, in two- or three-dimensional systems, and/or in vivo (animal experiments). These types of experiments have provided crucial data in many fields, from cell proliferation and transformation, to epithelial-mesenchymal interaction, to apoptosis, and host immune response to tumors. Cancer Cell International also considers articles that focus on novel technologies or novel pathways in molecular analysis and on epidemiological studies that may affect patient care, as well as articles reporting translational cancer research studies where in vitro discoveries are bridged to the clinic. As such, the journal is interested in laboratory and animal studies reporting on novel biomarkers of tumor progression and response to therapy and on their applicability to human cancers.
×
引用
GB/T 7714-2015
复制
MLA
复制
APA
复制
导出至
BibTeX EndNote RefMan NoteFirst NoteExpress
×
提示
您的信息不完整,为了账户安全,请先补充。
现在去补充
×
提示
您因"违规操作"
具体请查看互助需知
我知道了
×
提示
确定
请完成安全验证×
copy
已复制链接
快去分享给好友吧!
我知道了
右上角分享
点击右上角分享
0
联系我们:info@booksci.cn Book学术提供免费学术资源搜索服务,方便国内外学者检索中英文文献。致力于提供最便捷和优质的服务体验。 Copyright © 2023 布克学术 All rights reserved.
京ICP备2023020795号-1
ghs 京公网安备 11010802042870号
Book学术文献互助
Book学术文献互助群
群 号:604180095
Book学术官方微信