Systemic semaglutide provides a mild vasoprotective and antineuroinflammatory effect in a rat model of ocular hypertensive glaucoma.

IF 2.9 3区 医学 Q2 NEUROSCIENCES
Zaynab A Mouhammad, Anne Rombaut, Mariana Yolotzin García Bermúdez, Rupali Vohra, James R Tribble, Pete A Williams, Miriam Kolko
{"title":"Systemic semaglutide provides a mild vasoprotective and antineuroinflammatory effect in a rat model of ocular hypertensive glaucoma.","authors":"Zaynab A Mouhammad, Anne Rombaut, Mariana Yolotzin García Bermúdez, Rupali Vohra, James R Tribble, Pete A Williams, Miriam Kolko","doi":"10.1186/s13041-025-01224-8","DOIUrl":null,"url":null,"abstract":"<p><p>Glaucoma is a neurodegenerative disease affecting retinal ganglion cells (RGCs), with a multifactorial genesis that includes inflammation and vascular dysfunction. Emerging evidence suggests that glucagon-like peptide 1 receptor agonist (GLP-1RAs) may serve as promising neuroprotective agents in glaucoma. In this study, we investigated the neuroprotective potential of the GLP-1RA semaglutide (SEM) in a rat model of ocular hypertension (OHT) induced by paramagnetic bead injections in Brown Norwegian rats. Rats were divided into four cohorts, two normotensive (NT) cohorts, and two OHT cohorts, treated with either SEM or saline (HBSS), which served as control. Systemic SEM or HBSS administration was initiated simultaneously with OHT induction. We observed that SEM administration seemed to delay the increase in intraocular pressure (IOP) associated with OHT. Although SEM administration did not improve RGC survival, it significantly improved astrocytic fractal dimension value and lacunarity. In conclusion, our findings suggest that GLP-1RAs may exert neuroprotective effects by delaying IOP elevation and preventing OHT-induced reactive astrocyte and vascular remodeling. These findings highlight the potential of GLP-1RAs for retinal neuroprotection, but further studies are needed to elucidate their applicability in glaucoma.</p>","PeriodicalId":18851,"journal":{"name":"Molecular Brain","volume":"18 1","pages":"54"},"PeriodicalIF":2.9000,"publicationDate":"2025-07-01","publicationTypes":"Journal Article","fieldsOfStudy":null,"isOpenAccess":false,"openAccessPdf":"https://www.ncbi.nlm.nih.gov/pmc/articles/PMC12211916/pdf/","citationCount":"0","resultStr":null,"platform":"Semanticscholar","paperid":null,"PeriodicalName":"Molecular Brain","FirstCategoryId":"3","ListUrlMain":"https://doi.org/10.1186/s13041-025-01224-8","RegionNum":3,"RegionCategory":"医学","ArticlePicture":[],"TitleCN":null,"AbstractTextCN":null,"PMCID":null,"EPubDate":"","PubModel":"","JCR":"Q2","JCRName":"NEUROSCIENCES","Score":null,"Total":0}
引用次数: 0

Abstract

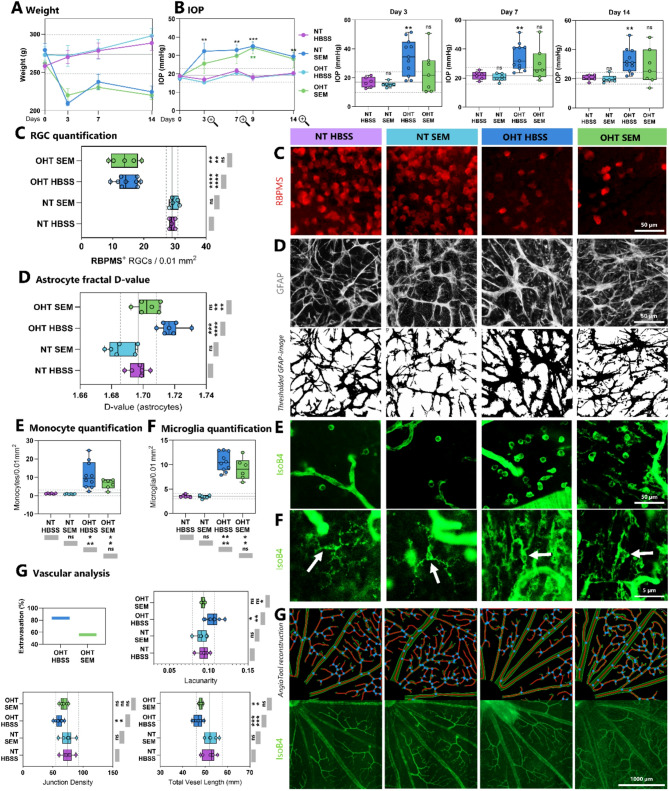
Glaucoma is a neurodegenerative disease affecting retinal ganglion cells (RGCs), with a multifactorial genesis that includes inflammation and vascular dysfunction. Emerging evidence suggests that glucagon-like peptide 1 receptor agonist (GLP-1RAs) may serve as promising neuroprotective agents in glaucoma. In this study, we investigated the neuroprotective potential of the GLP-1RA semaglutide (SEM) in a rat model of ocular hypertension (OHT) induced by paramagnetic bead injections in Brown Norwegian rats. Rats were divided into four cohorts, two normotensive (NT) cohorts, and two OHT cohorts, treated with either SEM or saline (HBSS), which served as control. Systemic SEM or HBSS administration was initiated simultaneously with OHT induction. We observed that SEM administration seemed to delay the increase in intraocular pressure (IOP) associated with OHT. Although SEM administration did not improve RGC survival, it significantly improved astrocytic fractal dimension value and lacunarity. In conclusion, our findings suggest that GLP-1RAs may exert neuroprotective effects by delaying IOP elevation and preventing OHT-induced reactive astrocyte and vascular remodeling. These findings highlight the potential of GLP-1RAs for retinal neuroprotection, but further studies are needed to elucidate their applicability in glaucoma.

Abstract Image

在高眼压性青光眼大鼠模型中,全身性西马鲁肽提供轻度血管保护和抗神经炎症作用。
青光眼是一种影响视网膜神经节细胞(RGCs)的神经退行性疾病,其多因素发病包括炎症和血管功能障碍。越来越多的证据表明,胰高血糖素样肽1受体激动剂(GLP-1RAs)可能是青光眼中有前途的神经保护剂。在这项研究中,我们研究了GLP-1RA semaglutide (SEM)对褐挪威大鼠顺磁头注射引起的高眼压(OHT)大鼠模型的神经保护作用。大鼠分为4个队列,2个正常血压(NT)队列和2个OHT队列,分别用SEM或生理盐水(HBSS)治疗,HBSS作为对照。与OHT诱导同时启动系统性SEM或HBSS给药。我们观察到扫描电镜似乎可以延缓与OHT相关的眼压(IOP)的升高。扫描电镜虽不能提高RGC的存活率,但能显著提高星形细胞分形维值和空隙度。总之,我们的研究结果表明GLP-1RAs可能通过延缓IOP升高和阻止oht诱导的反应性星形胶质细胞和血管重构来发挥神经保护作用。这些发现强调了GLP-1RAs对视网膜神经保护的潜力,但需要进一步的研究来阐明其在青光眼中的适用性。
本文章由计算机程序翻译,如有差异,请以英文原文为准。
求助全文
约1分钟内获得全文 求助全文
来源期刊
Molecular Brain
Molecular Brain NEUROSCIENCES-
CiteScore
7.30
自引率
0.00%
发文量
97
审稿时长
>12 weeks
期刊介绍: Molecular Brain is an open access, peer-reviewed journal that considers manuscripts on all aspects of studies on the nervous system at the molecular, cellular, and systems level providing a forum for scientists to communicate their findings. Molecular brain research is a rapidly expanding research field in which integrative approaches at the genetic, molecular, cellular and synaptic levels yield key information about the physiological and pathological brain. These studies involve the use of a wide range of modern techniques in molecular biology, genomics, proteomics, imaging and electrophysiology.
×
引用
GB/T 7714-2015
复制
MLA
复制
APA
复制
导出至
BibTeX EndNote RefMan NoteFirst NoteExpress
×
提示
您的信息不完整,为了账户安全,请先补充。
现在去补充
×
提示
您因"违规操作"
具体请查看互助需知
我知道了
×
提示
确定
请完成安全验证×
copy
已复制链接
快去分享给好友吧!
我知道了
右上角分享
点击右上角分享
0
联系我们:info@booksci.cn Book学术提供免费学术资源搜索服务,方便国内外学者检索中英文文献。致力于提供最便捷和优质的服务体验。 Copyright © 2023 布克学术 All rights reserved.
京ICP备2023020795号-1
ghs 京公网安备 11010802042870号
Book学术文献互助
Book学术文献互助群
群 号:604180095
Book学术官方微信