Complexity of the neutrophil transcriptome in early and severe rheumatoid arthritis: a role for microRNAs?

IF 3.1 3区 医学 Q3 CELL BIOLOGY
Journal of Leukocyte Biology Pub Date : 2025-06-04 Epub Date: 2025-06-18 DOI:10.1093/jleuko/qiaf090
Michele Fresneda Alarcon, Genna Ali Abdullah, John Alexander Beggs, Isobel Kynoch, Andrew Sellin, Andrew Cross, Sam Haldenby, Philipp Antczak, Eva Caamaño Gutiérrez, Helen Louise Wright
{"title":"Complexity of the neutrophil transcriptome in early and severe rheumatoid arthritis: a role for microRNAs?","authors":"Michele Fresneda Alarcon, Genna Ali Abdullah, John Alexander Beggs, Isobel Kynoch, Andrew Sellin, Andrew Cross, Sam Haldenby, Philipp Antczak, Eva Caamaño Gutiérrez, Helen Louise Wright","doi":"10.1093/jleuko/qiaf090","DOIUrl":null,"url":null,"abstract":"<p><p>Neutrophils are innate immune cells that drive the progression of rheumatoid arthritis through the release of reactive oxygen species, neutrophil extracellular traps, and proteases that damage host tissues. Neutrophil activation is regulated, in part, by dynamic changes in gene expression. In this study, we have used RNAseq to measure the transcriptomes of neutrophils from people with severe, methotrexate-refractory rheumatoid arthritis and healthy controls. We identified a dynamic gene expression profile in people with severe rheumatoid arthritis. This is dominated by a type-I interferon-induced gene expression signature as well as activation of genes regulating neutrophil degranulation, neutrophil extracellular trap production, response to reactive oxygen species, and oxidative stress. While we did not detect significantly elevated levels of interferon-alpha in rheumatoid arthritis blood sera, we identified increased expression in rheumatoid arthritis neutrophils of miR-96-5p and miR-183-5p, which regulate activation of the interferon pathway as members of the miR-183C cluster. We also detected significantly elevated neutrophil extracellular trap debris in rheumatoid arthritis blood sera (P < 0.05). Using gene set variation analysis, we explored the heterogeneity of neutrophil gene expression in rheumatoid arthritis and identified subsets of patients with gene expression profiles reflecting enhanced neutrophil degranulation and cytotoxicity, tissue inflammation, or activation by interferons. Comparison with published single-cell RNAseq datasets identified rheumatoid arthritis transcriptomes where neutrophils were polarized by genes relating to early or late cell maturity, with significant genes in each polarized state being regulated by miR-146a-5p, miR-155-5p, miR-183-5p, or miR-96-5p. Overall, our study demonstrates the heterogeneity of the rheumatoid arthritis neutrophil transcriptome and proposes microRNA-driven mechanisms for regulating the activated neutrophil phenotype in rheumatoid arthritis.</p>","PeriodicalId":16186,"journal":{"name":"Journal of Leukocyte Biology","volume":"117 6","pages":""},"PeriodicalIF":3.1000,"publicationDate":"2025-06-04","publicationTypes":"Journal Article","fieldsOfStudy":null,"isOpenAccess":false,"openAccessPdf":"https://www.ncbi.nlm.nih.gov/pmc/articles/PMC12210129/pdf/","citationCount":"0","resultStr":null,"platform":"Semanticscholar","paperid":null,"PeriodicalName":"Journal of Leukocyte Biology","FirstCategoryId":"3","ListUrlMain":"https://doi.org/10.1093/jleuko/qiaf090","RegionNum":3,"RegionCategory":"医学","ArticlePicture":[],"TitleCN":null,"AbstractTextCN":null,"PMCID":null,"EPubDate":"2025/6/18 0:00:00","PubModel":"Epub","JCR":"Q3","JCRName":"CELL BIOLOGY","Score":null,"Total":0}
引用次数: 0

Abstract

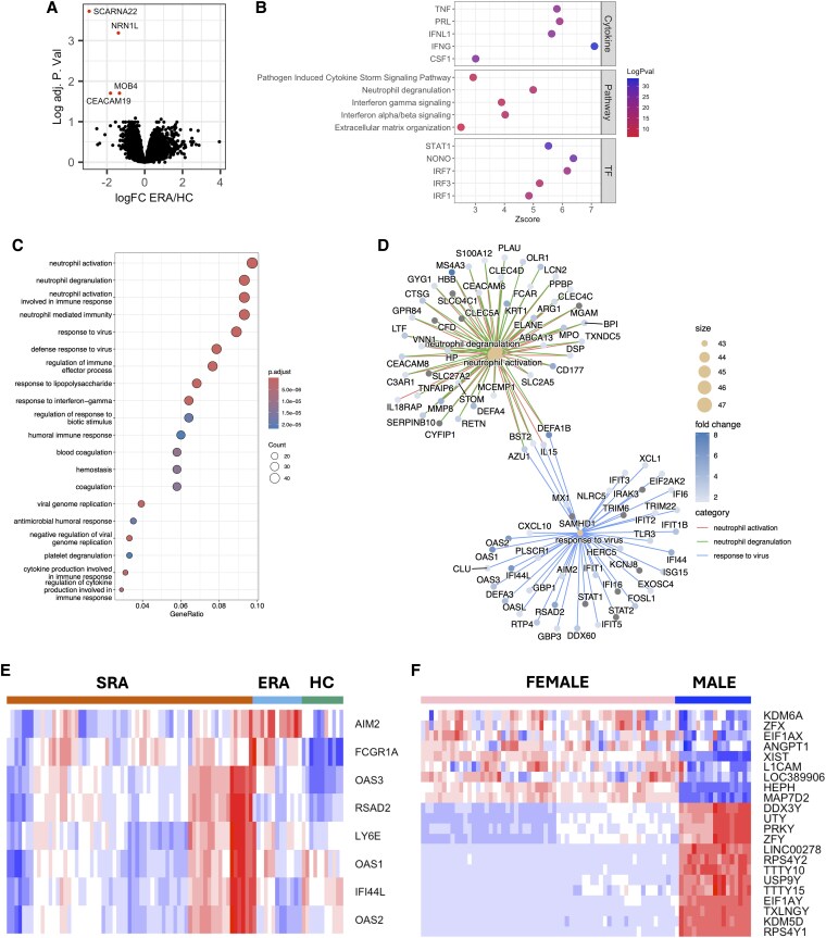
Neutrophils are innate immune cells that drive the progression of rheumatoid arthritis through the release of reactive oxygen species, neutrophil extracellular traps, and proteases that damage host tissues. Neutrophil activation is regulated, in part, by dynamic changes in gene expression. In this study, we have used RNAseq to measure the transcriptomes of neutrophils from people with severe, methotrexate-refractory rheumatoid arthritis and healthy controls. We identified a dynamic gene expression profile in people with severe rheumatoid arthritis. This is dominated by a type-I interferon-induced gene expression signature as well as activation of genes regulating neutrophil degranulation, neutrophil extracellular trap production, response to reactive oxygen species, and oxidative stress. While we did not detect significantly elevated levels of interferon-alpha in rheumatoid arthritis blood sera, we identified increased expression in rheumatoid arthritis neutrophils of miR-96-5p and miR-183-5p, which regulate activation of the interferon pathway as members of the miR-183C cluster. We also detected significantly elevated neutrophil extracellular trap debris in rheumatoid arthritis blood sera (P < 0.05). Using gene set variation analysis, we explored the heterogeneity of neutrophil gene expression in rheumatoid arthritis and identified subsets of patients with gene expression profiles reflecting enhanced neutrophil degranulation and cytotoxicity, tissue inflammation, or activation by interferons. Comparison with published single-cell RNAseq datasets identified rheumatoid arthritis transcriptomes where neutrophils were polarized by genes relating to early or late cell maturity, with significant genes in each polarized state being regulated by miR-146a-5p, miR-155-5p, miR-183-5p, or miR-96-5p. Overall, our study demonstrates the heterogeneity of the rheumatoid arthritis neutrophil transcriptome and proposes microRNA-driven mechanisms for regulating the activated neutrophil phenotype in rheumatoid arthritis.

Abstract Image

Abstract Image

Abstract Image

早期和重度类风湿关节炎中性粒细胞转录组的复杂性:microrna的作用?
中性粒细胞是先天免疫细胞,通过释放活性氧、中性粒细胞胞外陷阱和破坏宿主组织的蛋白酶,推动类风湿关节炎的进展。中性粒细胞的活化在一定程度上受基因表达动态变化的调控。在这项研究中,我们使用RNAseq来测量重度甲氨蝶呤难治性类风湿关节炎患者和健康对照者的中性粒细胞转录组。我们在患有严重类风湿性关节炎的人群中发现了动态基因表达谱。这主要是由i型干扰素诱导的基因表达特征以及调节中性粒细胞脱颗粒、中性粒细胞胞外陷阱产生、对活性氧的反应和氧化应激的基因激活所主导的。虽然我们没有检测到类风湿关节炎血清中干扰素α水平的显著升高,但我们发现类风湿关节炎中性粒细胞中miR-96-5p和miR-183-5p的表达增加,它们作为miR-183C簇的成员调节干扰素途径的激活。我们还检测到类风湿关节炎血清中中性粒细胞胞外陷阱碎片明显升高(P < 0.05)。通过基因集变异分析,我们探索了类风湿性关节炎中中性粒细胞基因表达的异质性,并确定了基因表达谱反映中性粒细胞脱颗粒增强和细胞毒性、组织炎症或干扰素激活的患者亚群。与已发表的单细胞RNAseq数据集进行比较,发现类风湿关节炎转录组中中性粒细胞被与细胞早期或晚期成熟相关的基因极化,每种极化状态的重要基因由miR-146a-5p、miR-155-5p、mir - 185 -5p或miR-96-5p调节。总的来说,我们的研究证明了类风湿关节炎中性粒细胞转录组的异质性,并提出了microrna驱动的调节类风湿关节炎中活化的中性粒细胞表型的机制。
本文章由计算机程序翻译,如有差异,请以英文原文为准。
求助全文
约1分钟内获得全文 求助全文
来源期刊
Journal of Leukocyte Biology
Journal of Leukocyte Biology 医学-免疫学
CiteScore
11.50
自引率
0.00%
发文量
358
审稿时长
2 months
期刊介绍: JLB is a peer-reviewed, academic journal published by the Society for Leukocyte Biology for its members and the community of immunobiologists. The journal publishes papers devoted to the exploration of the cellular and molecular biology of granulocytes, mononuclear phagocytes, lymphocytes, NK cells, and other cells involved in host physiology and defense/resistance against disease. Since all cells in the body can directly or indirectly contribute to the maintenance of the integrity of the organism and restoration of homeostasis through repair, JLB also considers articles involving epithelial, endothelial, fibroblastic, neural, and other somatic cell types participating in host defense. Studies covering pathophysiology, cell development, differentiation and trafficking; fundamental, translational and clinical immunology, inflammation, extracellular mediators and effector molecules; receptors, signal transduction and genes are considered relevant. Research articles and reviews that provide a novel understanding in any of these fields are given priority as well as technical advances related to leukocyte research methods.
×
引用
GB/T 7714-2015
复制
MLA
复制
APA
复制
导出至
BibTeX EndNote RefMan NoteFirst NoteExpress
×
提示
您的信息不完整,为了账户安全,请先补充。
现在去补充
×
提示
您因"违规操作"
具体请查看互助需知
我知道了
×
提示
确定
请完成安全验证×
copy
已复制链接
快去分享给好友吧!
我知道了
右上角分享
点击右上角分享
0
联系我们:info@booksci.cn Book学术提供免费学术资源搜索服务,方便国内外学者检索中英文文献。致力于提供最便捷和优质的服务体验。 Copyright © 2023 布克学术 All rights reserved.
京ICP备2023020795号-1
ghs 京公网安备 11010802042870号
Book学术文献互助
Book学术文献互助群
群 号:604180095
Book学术官方微信