Association between Serum Uric Acid Levels and Salivary Microbiota in Patients with Obstructive Sleep Apnea.

IF 3.1 4区 生物学 Q3 BIOTECHNOLOGY & APPLIED MICROBIOLOGY
Yujia Lu, Wanxin Zhang, Min Yu, Xuehui Chen, Chunyan Liu, Xuemei Gao
{"title":"Association between Serum Uric Acid Levels and Salivary Microbiota in Patients with Obstructive Sleep Apnea.","authors":"Yujia Lu, Wanxin Zhang, Min Yu, Xuehui Chen, Chunyan Liu, Xuemei Gao","doi":"10.4014/jmb.2503.03042","DOIUrl":null,"url":null,"abstract":"<p><p>The microbiota is associated with obstructive sleep apnea (OSA) and hyperuricemia (HUA), but the relationship between oral microbiota and OSA-related HUA remains unclear. Our study investigated salivary microbiota differences between individuals with OSA and those with both OSA and HUA, and explored the link between oral microbiome alterations and uric acid fluctuations in OSA patients. Seventy-two adults were divided into four groups: controls (n = 20, 33.75 ± 9.46 years), OSA (n = 23, 44.08 ± 13.70 years), OSA with comorbid HUA (OSA+HUA, n = 22, 40.18 ± 9.58 years), and OSA with medication-controlled HUA (n = 7, 44.56 ± 15.14 years). Salivary microbiota and proteomic profiles were analyzed using 16S rRNA sequencing and Astral DIA. OSA and OSA+HUA showed reduced alpha-diversity compared to controls. The OSA+HUA group had increased <i>Oribacterium</i> abundance relative to the OSA group, which decreased after uric acid treatment, whereas <i>Rothia</i>, <i>Capnocytophaga</i>, and <i>Aggregatibacter</i> showed the opposite trend. 104 differentiated proteins were identified between the OSA and OSA+HUA groups. <i>Oribacterium</i> was positively correlated with several antioxidant proteins, while the other three genera were negatively correlated. This study identifies non-invasive biomarkers in the OSA+HUA group, as the first of its kind, highlighting the role of oral microbiota in future research and therapies.</p>","PeriodicalId":16481,"journal":{"name":"Journal of microbiology and biotechnology","volume":"35 ","pages":"e2503042"},"PeriodicalIF":3.1000,"publicationDate":"2025-06-23","publicationTypes":"Journal Article","fieldsOfStudy":null,"isOpenAccess":false,"openAccessPdf":"https://www.ncbi.nlm.nih.gov/pmc/articles/PMC12256837/pdf/","citationCount":"0","resultStr":null,"platform":"Semanticscholar","paperid":null,"PeriodicalName":"Journal of microbiology and biotechnology","FirstCategoryId":"5","ListUrlMain":"https://doi.org/10.4014/jmb.2503.03042","RegionNum":4,"RegionCategory":"生物学","ArticlePicture":[],"TitleCN":null,"AbstractTextCN":null,"PMCID":null,"EPubDate":"","PubModel":"","JCR":"Q3","JCRName":"BIOTECHNOLOGY & APPLIED MICROBIOLOGY","Score":null,"Total":0}
引用次数: 0

Abstract

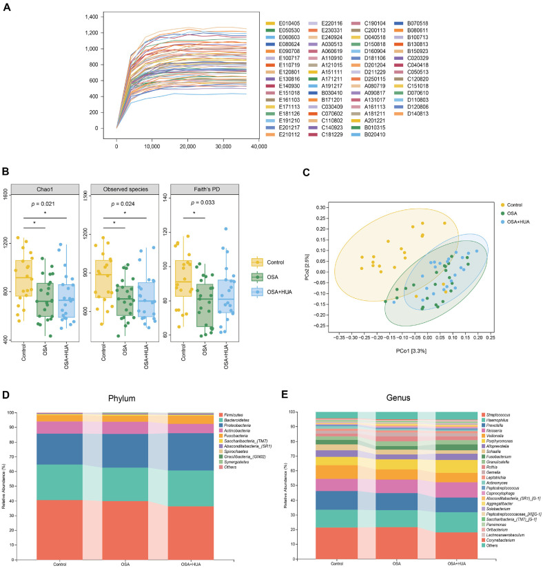
The microbiota is associated with obstructive sleep apnea (OSA) and hyperuricemia (HUA), but the relationship between oral microbiota and OSA-related HUA remains unclear. Our study investigated salivary microbiota differences between individuals with OSA and those with both OSA and HUA, and explored the link between oral microbiome alterations and uric acid fluctuations in OSA patients. Seventy-two adults were divided into four groups: controls (n = 20, 33.75 ± 9.46 years), OSA (n = 23, 44.08 ± 13.70 years), OSA with comorbid HUA (OSA+HUA, n = 22, 40.18 ± 9.58 years), and OSA with medication-controlled HUA (n = 7, 44.56 ± 15.14 years). Salivary microbiota and proteomic profiles were analyzed using 16S rRNA sequencing and Astral DIA. OSA and OSA+HUA showed reduced alpha-diversity compared to controls. The OSA+HUA group had increased Oribacterium abundance relative to the OSA group, which decreased after uric acid treatment, whereas Rothia, Capnocytophaga, and Aggregatibacter showed the opposite trend. 104 differentiated proteins were identified between the OSA and OSA+HUA groups. Oribacterium was positively correlated with several antioxidant proteins, while the other three genera were negatively correlated. This study identifies non-invasive biomarkers in the OSA+HUA group, as the first of its kind, highlighting the role of oral microbiota in future research and therapies.

Abstract Image

Abstract Image

Abstract Image

阻塞性睡眠呼吸暂停患者血清尿酸水平与唾液微生物群的关系
微生物群与阻塞性睡眠呼吸暂停(OSA)和高尿酸血症(HUA)有关,但口腔微生物群与OSA相关的HUA之间的关系尚不清楚。我们的研究调查了OSA患者和同时患有OSA和HUA患者唾液微生物群的差异,并探讨了OSA患者口腔微生物群改变与尿酸波动之间的联系。72名成人分为4组:对照组(n = 20, 33.75±9.46年)、OSA组(n = 23, 44.08±13.70年)、OSA合并HUA (OSA+HUA, n = 22, 40.18±9.58年)、OSA合并药物控制HUA组(n = 7, 44.56±15.14年)。采用16S rRNA测序和Astral DIA分析唾液微生物群和蛋白质组学特征。与对照组相比,OSA和OSA+HUA组α多样性降低。与OSA组相比,OSA+HUA组的Oribacterium丰度升高,尿酸处理后Oribacterium丰度降低,而Rothia、Capnocytophaga和Aggregatibacter则相反。在OSA组和OSA+HUA组之间鉴定出104种分化蛋白。乳状杆菌与几种抗氧化蛋白呈显著正相关,其余3属呈显著负相关。本研究首次在OSA+HUA组中发现了非侵入性生物标志物,强调了口腔微生物群在未来研究和治疗中的作用。
本文章由计算机程序翻译,如有差异,请以英文原文为准。
求助全文
约1分钟内获得全文 求助全文
来源期刊
Journal of microbiology and biotechnology
Journal of microbiology and biotechnology BIOTECHNOLOGY & APPLIED MICROBIOLOGY-MICROBIOLOGY
CiteScore
5.50
自引率
3.60%
发文量
151
审稿时长
2 months
期刊介绍: The Journal of Microbiology and Biotechnology (JMB) is a monthly international journal devoted to the advancement and dissemination of scientific knowledge pertaining to microbiology, biotechnology, and related academic disciplines. It covers various scientific and technological aspects of Molecular and Cellular Microbiology, Environmental Microbiology and Biotechnology, Food Biotechnology, and Biotechnology and Bioengineering (subcategories are listed below). Launched in March 1991, the JMB is published by the Korean Society for Microbiology and Biotechnology (KMB) and distributed worldwide.
×
引用
GB/T 7714-2015
复制
MLA
复制
APA
复制
导出至
BibTeX EndNote RefMan NoteFirst NoteExpress
×
提示
您的信息不完整,为了账户安全,请先补充。
现在去补充
×
提示
您因"违规操作"
具体请查看互助需知
我知道了
×
提示
确定
请完成安全验证×
copy
已复制链接
快去分享给好友吧!
我知道了
右上角分享
点击右上角分享
0
联系我们:info@booksci.cn Book学术提供免费学术资源搜索服务,方便国内外学者检索中英文文献。致力于提供最便捷和优质的服务体验。 Copyright © 2023 布克学术 All rights reserved.
京ICP备2023020795号-1
ghs 京公网安备 11010802042870号
Book学术文献互助
Book学术文献互助群
群 号:604180095
Book学术官方微信