TCF3 and ID3 Regulate TSPAN32 Expression in Burkitt Lymphoma.

IF 1.6 4区 医学 Q2 IMMUNOLOGY
Grazia Scuderi, Katia Mangano, Gian Marco Leone, Paolo Fagone, Ferdinando Nicoletti
{"title":"TCF3 and ID3 Regulate TSPAN32 Expression in Burkitt Lymphoma.","authors":"Grazia Scuderi, Katia Mangano, Gian Marco Leone, Paolo Fagone, Ferdinando Nicoletti","doi":"10.1111/sji.70040","DOIUrl":null,"url":null,"abstract":"<p><p>Burkitt lymphoma (BL) is an aggressive non-Hodgkin B-cell lymphoma characterised by chromosomal translocations involving the MYC gene, leading to its overexpression and driving uncontrolled proliferation. BL is categorised into endemic, sporadic, and immunodeficiency-associated subtypes, each with distinct clinical and epidemiological features. TSPAN32, a member of the tetraspanin family, plays a key role in B cell development and immune regulation. In this study, we investigated the regulation of TSPAN32 expression in BL subtypes. Our results show that TSPAN32 expression is significantly downregulated in endemic, sporadic, and HIV-associated BL. Notably, this downregulation is independent of Epstein-Barr virus (EBV) infection, as no significant differences in TSPAN32 expression were observed between EBV-positive and EBV-negative BL clones. Functional studies revealed that overexpression of a wild-type ID3 gene, a known repressor of TCF3, and knockdown of TCF3, both led to a significant upregulation of TSPAN32, particularly in BL41 and Daudi cells, which harbour ID3 mutations. Supporting this, ChIP-seq analysis identified TCF3 binding peaks on the TSPAN32 gene, providing mechanistic evidence of its regulation by TCF3. These findings shed light on the complex transcriptional network regulating TSPAN32 and its dysregulation in BL. Overall, our study suggests that TSPAN32 may serve as both a biomarker and a potential therapeutic target for this disease.</p>","PeriodicalId":21493,"journal":{"name":"Scandinavian Journal of Immunology","volume":"102 1","pages":"e70040"},"PeriodicalIF":1.6000,"publicationDate":"2025-07-01","publicationTypes":"Journal Article","fieldsOfStudy":null,"isOpenAccess":false,"openAccessPdf":"https://www.ncbi.nlm.nih.gov/pmc/articles/PMC12202839/pdf/","citationCount":"0","resultStr":null,"platform":"Semanticscholar","paperid":null,"PeriodicalName":"Scandinavian Journal of Immunology","FirstCategoryId":"3","ListUrlMain":"https://doi.org/10.1111/sji.70040","RegionNum":4,"RegionCategory":"医学","ArticlePicture":[],"TitleCN":null,"AbstractTextCN":null,"PMCID":null,"EPubDate":"","PubModel":"","JCR":"Q2","JCRName":"IMMUNOLOGY","Score":null,"Total":0}
引用次数: 0

Abstract

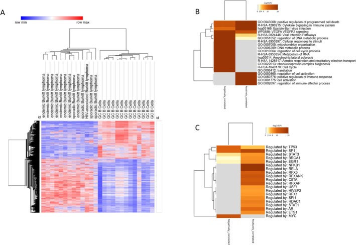
Burkitt lymphoma (BL) is an aggressive non-Hodgkin B-cell lymphoma characterised by chromosomal translocations involving the MYC gene, leading to its overexpression and driving uncontrolled proliferation. BL is categorised into endemic, sporadic, and immunodeficiency-associated subtypes, each with distinct clinical and epidemiological features. TSPAN32, a member of the tetraspanin family, plays a key role in B cell development and immune regulation. In this study, we investigated the regulation of TSPAN32 expression in BL subtypes. Our results show that TSPAN32 expression is significantly downregulated in endemic, sporadic, and HIV-associated BL. Notably, this downregulation is independent of Epstein-Barr virus (EBV) infection, as no significant differences in TSPAN32 expression were observed between EBV-positive and EBV-negative BL clones. Functional studies revealed that overexpression of a wild-type ID3 gene, a known repressor of TCF3, and knockdown of TCF3, both led to a significant upregulation of TSPAN32, particularly in BL41 and Daudi cells, which harbour ID3 mutations. Supporting this, ChIP-seq analysis identified TCF3 binding peaks on the TSPAN32 gene, providing mechanistic evidence of its regulation by TCF3. These findings shed light on the complex transcriptional network regulating TSPAN32 and its dysregulation in BL. Overall, our study suggests that TSPAN32 may serve as both a biomarker and a potential therapeutic target for this disease.

Abstract Image

Abstract Image

Abstract Image

TCF3和ID3调控TSPAN32在伯基特淋巴瘤中的表达。
伯基特淋巴瘤(BL)是一种侵袭性非霍奇金b细胞淋巴瘤,其特征是涉及MYC基因的染色体易位,导致其过度表达并驱动不受控制的增殖。BL可分为地方性、散发性和免疫缺陷相关亚型,每种亚型均具有不同的临床和流行病学特征。TSPAN32是tetraspanin家族的一员,在B细胞发育和免疫调节中起关键作用。在这项研究中,我们研究了TSPAN32在BL亚型中的表达调控。我们的研究结果表明,TSPAN32在地方性、散发性和hiv相关的BL中表达显著下调,值得注意的是,这种下调与eb病毒(EBV)感染无关,因为在EBV阳性和EBV阴性的BL克隆中,TSPAN32的表达没有显著差异。功能研究显示,野生型ID3基因(一种已知的TCF3抑制因子)的过表达和TCF3的敲低都导致TSPAN32的显著上调,特别是在含有ID3突变的BL41和Daudi细胞中。ChIP-seq分析证实了TCF3在TSPAN32基因上的结合峰,为TCF3调控TSPAN32提供了机制证据。这些发现揭示了调节TSPAN32及其在BL中的失调的复杂转录网络。总的来说,我们的研究表明,TSPAN32可能既是一种生物标志物,也是一种潜在的治疗靶点。
本文章由计算机程序翻译,如有差异,请以英文原文为准。
求助全文
约1分钟内获得全文 求助全文
来源期刊
CiteScore
7.70
自引率
5.40%
发文量
109
审稿时长
1 months
期刊介绍: This peer-reviewed international journal publishes original articles and reviews on all aspects of basic, translational and clinical immunology. The journal aims to provide high quality service to authors, and high quality articles for readers. The journal accepts for publication material from investigators all over the world, which makes a significant contribution to basic, translational and clinical immunology.
×
引用
GB/T 7714-2015
复制
MLA
复制
APA
复制
导出至
BibTeX EndNote RefMan NoteFirst NoteExpress
×
提示
您的信息不完整,为了账户安全,请先补充。
现在去补充
×
提示
您因"违规操作"
具体请查看互助需知
我知道了
×
提示
确定
请完成安全验证×
copy
已复制链接
快去分享给好友吧!
我知道了
右上角分享
点击右上角分享
0
联系我们:info@booksci.cn Book学术提供免费学术资源搜索服务,方便国内外学者检索中英文文献。致力于提供最便捷和优质的服务体验。 Copyright © 2023 布克学术 All rights reserved.
京ICP备2023020795号-1
ghs 京公网安备 11010802042870号
Book学术文献互助
Book学术文献互助群
群 号:604180095
Book学术官方微信