The synaptonemal complex central element SCEP3 interlinks synapsis initiation and crossover formation in Arabidopsis thaliana

IF 13.6 1区 生物学 Q1 PLANT SCIENCES
Chao Feng, Jana Lorenz, Steven Dreissig, Veit Schubert, Baicui Wang, Franziska Hartmann, Maria Cuacos, Nadia Fernández-Jiménez, Ziliang Zhao, Christian Eggeling, Amanda Souza Câmara, Axel Himmelbach, Stefan Heckmann
{"title":"The synaptonemal complex central element SCEP3 interlinks synapsis initiation and crossover formation in Arabidopsis thaliana","authors":"Chao Feng, Jana Lorenz, Steven Dreissig, Veit Schubert, Baicui Wang, Franziska Hartmann, Maria Cuacos, Nadia Fernández-Jiménez, Ziliang Zhao, Christian Eggeling, Amanda Souza Câmara, Axel Himmelbach, Stefan Heckmann","doi":"10.1038/s41477-025-02030-9","DOIUrl":null,"url":null,"abstract":"The synaptonemal complex (SC) forms between homologous chromosomes during meiosis. In Arabidopsis thaliana, its central region (CR) is composed of the transverse filament protein ZYP1 and the central element proteins SCEP1 and SCEP2. Here we identify SCEP3 as a CR protein that is evolutionarily conserved across plant species. SCEP3 spatiotemporally overlaps with other CR proteins and localizes to the SC CR. The loss of SCEP3 prevents SC assembly, abolishes crossover (CO) assurance and interference, and eliminates sex-specific differences in CO rates (heterochiasmy) through increased CO in females. SCEP3 is required for a subset of COs in SC-deficient mutants, such as zyp1. Although SCEP3 physically interacts with ZYP1, it loads independently of other CR proteins. We propose that SCEP3 may associate with certain recombination intermediates, stabilizing them and/or recruiting additional factors, such as ZYP1, to a subset of these intermediates, thereby promoting and interlinking SC assembly and CO formation. This study identifies SCEP3 as a conserved central element of the plant synaptonemal complex. SCEP3 is critical for synapsis, heterochiasmy and crossover interference. SCEP3 also promotes a subset of crossover events.","PeriodicalId":18904,"journal":{"name":"Nature Plants","volume":"11 7","pages":"1353-1366"},"PeriodicalIF":13.6000,"publicationDate":"2025-06-27","publicationTypes":"Journal Article","fieldsOfStudy":null,"isOpenAccess":false,"openAccessPdf":"https://www.nature.comhttps://www.nature.com/articles/s41477-025-02030-9.pdf","citationCount":"0","resultStr":null,"platform":"Semanticscholar","paperid":null,"PeriodicalName":"Nature Plants","FirstCategoryId":"99","ListUrlMain":"https://www.nature.com/articles/s41477-025-02030-9","RegionNum":1,"RegionCategory":"生物学","ArticlePicture":[],"TitleCN":null,"AbstractTextCN":null,"PMCID":null,"EPubDate":"","PubModel":"","JCR":"Q1","JCRName":"PLANT SCIENCES","Score":null,"Total":0}
引用次数: 0

Abstract

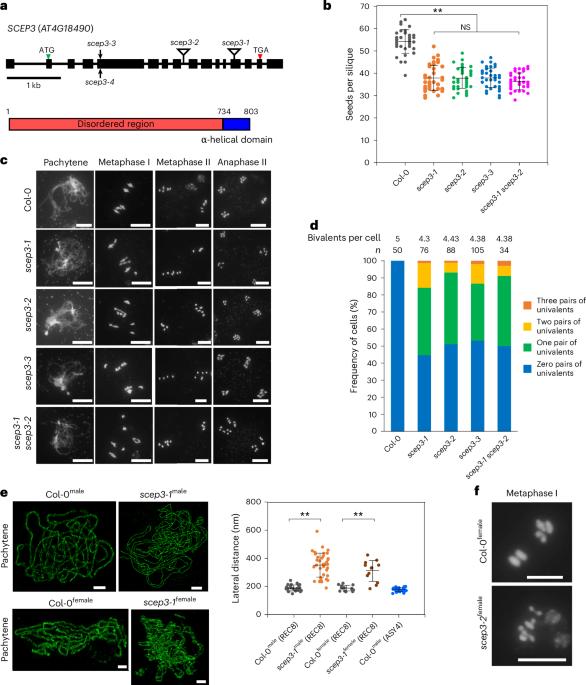
The synaptonemal complex (SC) forms between homologous chromosomes during meiosis. In Arabidopsis thaliana, its central region (CR) is composed of the transverse filament protein ZYP1 and the central element proteins SCEP1 and SCEP2. Here we identify SCEP3 as a CR protein that is evolutionarily conserved across plant species. SCEP3 spatiotemporally overlaps with other CR proteins and localizes to the SC CR. The loss of SCEP3 prevents SC assembly, abolishes crossover (CO) assurance and interference, and eliminates sex-specific differences in CO rates (heterochiasmy) through increased CO in females. SCEP3 is required for a subset of COs in SC-deficient mutants, such as zyp1. Although SCEP3 physically interacts with ZYP1, it loads independently of other CR proteins. We propose that SCEP3 may associate with certain recombination intermediates, stabilizing them and/or recruiting additional factors, such as ZYP1, to a subset of these intermediates, thereby promoting and interlinking SC assembly and CO formation. This study identifies SCEP3 as a conserved central element of the plant synaptonemal complex. SCEP3 is critical for synapsis, heterochiasmy and crossover interference. SCEP3 also promotes a subset of crossover events.

Abstract Image

拟南芥突触复合体中心元件SCEP3连接突触起始和交叉形成
在减数分裂过程中,同源染色体之间形成突触复合体(SC)。拟南芥(Arabidopsis thaliana)的中央区(CR)由横向丝蛋白ZYP1和中心元件蛋白SCEP1和SCEP2组成。在这里,我们确定了SCEP3是一个在植物物种中进化保守的CR蛋白。spep3在时空上与其他CR蛋白重叠,并定位于SC CR。spep3的缺失阻止SC组装,消除交叉(CO)保证和干扰,并通过增加CO在雌性中消除CO率的性别特异性差异(异交)。在sc缺陷突变体(如zyp1)中,COs的一个子集需要SCEP3。虽然SCEP3与ZYP1有物理上的相互作用,但它的装载独立于其他CR蛋白。我们提出,SCEP3可能与某些重组中间体结合,稳定它们和/或招募额外的因子,如ZYP1,到这些中间体的一个子集,从而促进SC组装和CO形成并相互连接。
本文章由计算机程序翻译,如有差异,请以英文原文为准。
求助全文
约1分钟内获得全文 求助全文
来源期刊
Nature Plants
Nature Plants PLANT SCIENCES-
CiteScore
25.30
自引率
2.20%
发文量
196
期刊介绍: Nature Plants is an online-only, monthly journal publishing the best research on plants — from their evolution, development, metabolism and environmental interactions to their societal significance.
×
引用
GB/T 7714-2015
复制
MLA
复制
APA
复制
导出至
BibTeX EndNote RefMan NoteFirst NoteExpress
×
提示
您的信息不完整,为了账户安全,请先补充。
现在去补充
×
提示
您因"违规操作"
具体请查看互助需知
我知道了
×
提示
确定
请完成安全验证×
copy
已复制链接
快去分享给好友吧!
我知道了
右上角分享
点击右上角分享
0
联系我们:info@booksci.cn Book学术提供免费学术资源搜索服务,方便国内外学者检索中英文文献。致力于提供最便捷和优质的服务体验。 Copyright © 2023 布克学术 All rights reserved.
京ICP备2023020795号-1
ghs 京公网安备 11010802042870号
Book学术文献互助
Book学术文献互助群
群 号:604180095
Book学术官方微信