A Sleep Sensor Made with Electret Condenser Microphones.

IF 2.1 Q3 CLINICAL NEUROLOGY
Teru Kamogashira, Tatsuya Yamasoba, Shu Kikuta, Kenji Kondo
{"title":"A Sleep Sensor Made with Electret Condenser Microphones.","authors":"Teru Kamogashira, Tatsuya Yamasoba, Shu Kikuta, Kenji Kondo","doi":"10.3390/clockssleep7020028","DOIUrl":null,"url":null,"abstract":"<p><p>Measurement of respiratory patterns during sleep plays a critical role in assessing sleep quality and diagnosing sleep disorders such as sleep apnea syndrome, which is associated with many adverse health outcomes, including cardiovascular disease, diabetes, and cognitive impairments. Traditional methods for measuring breathing often rely on expensive and complex sensors, such as polysomnography equipment, which can be cumbersome and costly and are typically confined to clinical settings. These factors limit the performance of respiratory monitoring in routine settings and prevent convenient and extensive screening. Recognizing the need for accessible and cost-effective solutions, we developed a portable sleep sensor that uses an electret condenser microphone (ECM), which is inexpensive and easy to obtain, to measure nasal airflows. Constant current circuits that bias the ECM and circuit constants suitable for measurement enable special uses of the ECM. Furthermore, data transmission through the XBee wireless communication module, which employs the ZigBee short-range wireless communication standard, enables highly portable measurements. This customized configuration allows the ECM to detect subtle changes in airflow associated with breathing patterns, enabling the monitoring of respiratory activity with minimal invasiveness and complexity. Furthermore, the wireless module not only reduces the size and weight of the device, but also facilitates continuous data collection during sleep without disturbing user comfort. This portable wireless sensor runs on batteries, providing approximately 50 h of uptime, a ±50 Pa pressure range, and 20 Hz real-time sampling. Our portable sleep sensor is a practical and efficient solution for respiratory monitoring outside of the traditional clinical setting.</p>","PeriodicalId":33568,"journal":{"name":"Clocks & Sleep","volume":"7 2","pages":""},"PeriodicalIF":2.1000,"publicationDate":"2025-05-31","publicationTypes":"Journal Article","fieldsOfStudy":null,"isOpenAccess":false,"openAccessPdf":"https://www.ncbi.nlm.nih.gov/pmc/articles/PMC12191682/pdf/","citationCount":"0","resultStr":null,"platform":"Semanticscholar","paperid":null,"PeriodicalName":"Clocks & Sleep","FirstCategoryId":"1085","ListUrlMain":"https://doi.org/10.3390/clockssleep7020028","RegionNum":0,"RegionCategory":null,"ArticlePicture":[],"TitleCN":null,"AbstractTextCN":null,"PMCID":null,"EPubDate":"","PubModel":"","JCR":"Q3","JCRName":"CLINICAL NEUROLOGY","Score":null,"Total":0}
引用次数: 0

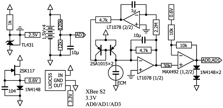
Abstract

Measurement of respiratory patterns during sleep plays a critical role in assessing sleep quality and diagnosing sleep disorders such as sleep apnea syndrome, which is associated with many adverse health outcomes, including cardiovascular disease, diabetes, and cognitive impairments. Traditional methods for measuring breathing often rely on expensive and complex sensors, such as polysomnography equipment, which can be cumbersome and costly and are typically confined to clinical settings. These factors limit the performance of respiratory monitoring in routine settings and prevent convenient and extensive screening. Recognizing the need for accessible and cost-effective solutions, we developed a portable sleep sensor that uses an electret condenser microphone (ECM), which is inexpensive and easy to obtain, to measure nasal airflows. Constant current circuits that bias the ECM and circuit constants suitable for measurement enable special uses of the ECM. Furthermore, data transmission through the XBee wireless communication module, which employs the ZigBee short-range wireless communication standard, enables highly portable measurements. This customized configuration allows the ECM to detect subtle changes in airflow associated with breathing patterns, enabling the monitoring of respiratory activity with minimal invasiveness and complexity. Furthermore, the wireless module not only reduces the size and weight of the device, but also facilitates continuous data collection during sleep without disturbing user comfort. This portable wireless sensor runs on batteries, providing approximately 50 h of uptime, a ±50 Pa pressure range, and 20 Hz real-time sampling. Our portable sleep sensor is a practical and efficient solution for respiratory monitoring outside of the traditional clinical setting.

Abstract Image

Abstract Image

Abstract Image

用驻极体电容麦克风制成的睡眠传感器。
睡眠期间呼吸模式的测量在评估睡眠质量和诊断睡眠障碍(如睡眠呼吸暂停综合征)方面起着至关重要的作用,睡眠呼吸暂停综合征与许多不良健康后果有关,包括心血管疾病、糖尿病和认知障碍。测量呼吸的传统方法通常依赖于昂贵而复杂的传感器,如多导睡眠描记仪设备,这些设备既笨重又昂贵,通常仅限于临床环境。这些因素限制了常规环境下呼吸监测的性能,并阻碍了方便和广泛的筛查。认识到需要方便和具有成本效益的解决方案,我们开发了一种便携式睡眠传感器,该传感器使用驻极体电容麦克风(ECM),价格低廉且易于获得,用于测量鼻腔气流。偏置ECM的恒流电路和适合测量的电路常数使ECM具有特殊用途。此外,通过采用ZigBee短距离无线通信标准的XBee无线通信模块进行数据传输,可实现高度便携的测量。这种定制配置允许ECM检测与呼吸模式相关的气流的细微变化,从而以最小的侵入性和复杂性监测呼吸活动。此外,无线模块不仅减少了设备的尺寸和重量,而且在不影响用户舒适度的情况下,便于在睡眠时连续收集数据。这种便携式无线传感器使用电池,提供大约50小时的正常运行时间,±50 Pa的压力范围和20 Hz的实时采样。我们的便携式睡眠传感器是一种实用而高效的解决方案,用于传统临床环境之外的呼吸监测。
本文章由计算机程序翻译,如有差异,请以英文原文为准。
求助全文
约1分钟内获得全文 求助全文
来源期刊
Clocks & Sleep
Clocks & Sleep Multiple-
CiteScore
4.40
自引率
0.00%
发文量
0
审稿时长
7 weeks
×
引用
GB/T 7714-2015
复制
MLA
复制
APA
复制
导出至
BibTeX EndNote RefMan NoteFirst NoteExpress
×
提示
您的信息不完整,为了账户安全,请先补充。
现在去补充
×
提示
您因"违规操作"
具体请查看互助需知
我知道了
×
提示
确定
请完成安全验证×
copy
已复制链接
快去分享给好友吧!
我知道了
右上角分享
点击右上角分享
0
联系我们:info@booksci.cn Book学术提供免费学术资源搜索服务,方便国内外学者检索中英文文献。致力于提供最便捷和优质的服务体验。 Copyright © 2023 布克学术 All rights reserved.
京ICP备2023020795号-1
ghs 京公网安备 11010802042870号
Book学术文献互助
Book学术文献互助群
群 号:604180095
Book学术官方微信