A phase Ib/II trial of atezolizumab with cobimetinib or idasanutlin in metastatic estrogen receptor positive breast cancer.

IF 7.6 2区 医学 Q1 ONCOLOGY
Jessica Mezzanotte-Sharpe, Brandie C Taylor, Paula I Gonzalez-Ericsson, Violeta Sanchez, Andres A Ocampo, Jacey L Marshall, Julia A Steele, Melinda E Sanders, Ingrid A Mayer, Justin M Balko, Laura C Kennedy
{"title":"A phase Ib/II trial of atezolizumab with cobimetinib or idasanutlin in metastatic estrogen receptor positive breast cancer.","authors":"Jessica Mezzanotte-Sharpe, Brandie C Taylor, Paula I Gonzalez-Ericsson, Violeta Sanchez, Andres A Ocampo, Jacey L Marshall, Julia A Steele, Melinda E Sanders, Ingrid A Mayer, Justin M Balko, Laura C Kennedy","doi":"10.1038/s41523-025-00773-4","DOIUrl":null,"url":null,"abstract":"<p><p>Despite the availability of numerous treatment options for metastatic estrogen receptor positive breast cancer, additional strategies are needed, particularly when tumors become endocrine resistant. This phase Ib/II study examined the clinical activity and safety of the novel combination of atezolizumab with molecularly targeted therapy inhibiting 1) the Ras/Raf/MEK signaling pathway with cobimetinib in TP53-mutant tumors (arm COBI) or 2) the TP53 regulator MDM2 with idasanutlin in TP53-wild-type tumors (arm IDA). Twelve patients were enrolled before the study closed early due to slow accrual. 2/7 patients in arm IDA had durable responses to treatment. 1/5 patients in arm COBI had stable disease. Interestingly, conservation of tumor-specific HLA-ABC expression was observed in nearly all patients with clinical benefit. There were several grade 3-4 toxicities, particularly cytopenias in arm IDA. While this study was limited by small sample sizes, there were observations of clinical activity, including one exceptional responder, that warrant further investigation.</p>","PeriodicalId":19247,"journal":{"name":"NPJ Breast Cancer","volume":"11 1","pages":"61"},"PeriodicalIF":7.6000,"publicationDate":"2025-06-21","publicationTypes":"Journal Article","fieldsOfStudy":null,"isOpenAccess":false,"openAccessPdf":"https://www.ncbi.nlm.nih.gov/pmc/articles/PMC12182567/pdf/","citationCount":"0","resultStr":null,"platform":"Semanticscholar","paperid":null,"PeriodicalName":"NPJ Breast Cancer","FirstCategoryId":"3","ListUrlMain":"https://doi.org/10.1038/s41523-025-00773-4","RegionNum":2,"RegionCategory":"医学","ArticlePicture":[],"TitleCN":null,"AbstractTextCN":null,"PMCID":null,"EPubDate":"","PubModel":"","JCR":"Q1","JCRName":"ONCOLOGY","Score":null,"Total":0}
引用次数: 0

Abstract

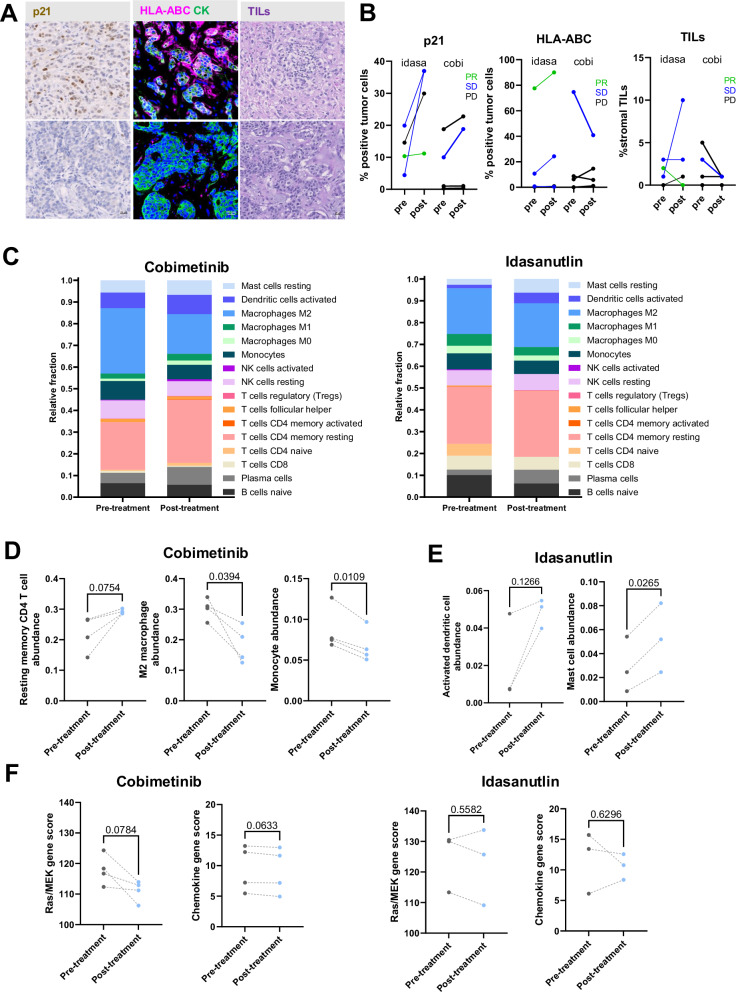
Despite the availability of numerous treatment options for metastatic estrogen receptor positive breast cancer, additional strategies are needed, particularly when tumors become endocrine resistant. This phase Ib/II study examined the clinical activity and safety of the novel combination of atezolizumab with molecularly targeted therapy inhibiting 1) the Ras/Raf/MEK signaling pathway with cobimetinib in TP53-mutant tumors (arm COBI) or 2) the TP53 regulator MDM2 with idasanutlin in TP53-wild-type tumors (arm IDA). Twelve patients were enrolled before the study closed early due to slow accrual. 2/7 patients in arm IDA had durable responses to treatment. 1/5 patients in arm COBI had stable disease. Interestingly, conservation of tumor-specific HLA-ABC expression was observed in nearly all patients with clinical benefit. There were several grade 3-4 toxicities, particularly cytopenias in arm IDA. While this study was limited by small sample sizes, there were observations of clinical activity, including one exceptional responder, that warrant further investigation.

Abstract Image

Abstract Image

Abstract Image

atezolizumab联合cobimetinib或idasanutlin治疗转移性雌激素受体阳性乳腺癌的Ib/II期临床试验
尽管转移性雌激素受体阳性乳腺癌有许多治疗选择,但需要额外的策略,特别是当肿瘤变得内分泌抵抗时。这项Ib/II期研究检测了atezolizumab与分子靶向治疗的新组合的临床活性和安全性:1)cobimetinib在p53突变型肿瘤(COBI)中抑制Ras/Raf/MEK信号通路,或2)TP53调节因子MDM2与idasanutlin在TP53野生型肿瘤(IDA)中抑制TP53调节因子。12名患者在研究提前结束前入组,原因是累积缓慢。2/7的IDA组患者对治疗有持久的反应。1/5的上肢COBI患者病情稳定。有趣的是,几乎在所有临床获益的患者中都观察到肿瘤特异性HLA-ABC表达的保留。在IDA组有几种3-4级毒性,特别是细胞减少。虽然这项研究受到小样本量的限制,但有临床活动的观察结果,包括一个特殊的应答者,值得进一步研究。
本文章由计算机程序翻译,如有差异,请以英文原文为准。
求助全文
约1分钟内获得全文 求助全文
来源期刊
NPJ Breast Cancer
NPJ Breast Cancer Medicine-Pharmacology (medical)
CiteScore
10.10
自引率
1.70%
发文量
122
审稿时长
9 weeks
期刊介绍: npj Breast Cancer publishes original research articles, reviews, brief correspondence, meeting reports, editorial summaries and hypothesis generating observations which could be unexplained or preliminary findings from experiments, novel ideas, or the framing of new questions that need to be solved. Featured topics of the journal include imaging, immunotherapy, molecular classification of disease, mechanism-based therapies largely targeting signal transduction pathways, carcinogenesis including hereditary susceptibility and molecular epidemiology, survivorship issues including long-term toxicities of treatment and secondary neoplasm occurrence, the biophysics of cancer, mechanisms of metastasis and their perturbation, and studies of the tumor microenvironment.
×
引用
GB/T 7714-2015
复制
MLA
复制
APA
复制
导出至
BibTeX EndNote RefMan NoteFirst NoteExpress
×
提示
您的信息不完整,为了账户安全,请先补充。
现在去补充
×
提示
您因"违规操作"
具体请查看互助需知
我知道了
×
提示
确定
请完成安全验证×
copy
已复制链接
快去分享给好友吧!
我知道了
右上角分享
点击右上角分享
0
联系我们:info@booksci.cn Book学术提供免费学术资源搜索服务,方便国内外学者检索中英文文献。致力于提供最便捷和优质的服务体验。 Copyright © 2023 布克学术 All rights reserved.
京ICP备2023020795号-1
ghs 京公网安备 11010802042870号
Book学术文献互助
Book学术文献互助群
群 号:604180095
Book学术官方微信