Mechanistic insights into PDZK1-interacting protein 1 on the malignant progression of colorectal carcinoma.

IF 3.1 4区 医学 Q2 PATHOLOGY
Cytojournal Pub Date : 2025-05-10 eCollection Date: 2025-01-01 DOI:10.25259/Cytojournal_200_2024
Kuaiyun Yu, Yao Yu, Chang Zhang, Leilei Hao
{"title":"Mechanistic insights into PDZK1-interacting protein 1 on the malignant progression of colorectal carcinoma.","authors":"Kuaiyun Yu, Yao Yu, Chang Zhang, Leilei Hao","doi":"10.25259/Cytojournal_200_2024","DOIUrl":null,"url":null,"abstract":"<p><strong>Objective: </strong>PDZ domain containing 1-interacting protein 1 (PDZK1IP1) is commonly overexpressed in a wide variety of cancer. Hence, the objective of the present study is to ascertain the influences of PDZK1IP1 on colorectal carcinoma (CRC) development.</p><p><strong>Material and methods: </strong>PDZK1IP1 expression was tested through reverse transcription-quantitative polymerase chain reaction and Western blot analysis, and its correlation with prognosis was analyzed using the GEPIA website. Small interfering RNA against PDZK1IP1 was adopted to downregulate PDZK1IP1 expression in CRC cells. The effects of PDZK1IP1 on cell growth were ascertained using colony formation and CCK-8 tests, and CRC cell apoptosis was analyzed through flow cytometry. Cell migration capability and invasiveness were measured using Matrigel Transwell and scratch-healing assays.</p><p><strong>Results: </strong>PDZK1IP1 was highly expressed in the CRC tissues (<i>P</i> < 0.001) and cells (<i>P</i> < 0.05), and its knockdown restrained cell growth (<i>P</i> < 0.05), migratory potential (<i>P</i> < 0.01), and invasive capacities (<i>P</i> < 0.001) and accelerated cell apoptosis (<i>P</i> < 0.001). Mechanically, PDZK1IP1 silencing blocked CRC progression by inactivating the phosphatidylinositol 3-kinase/protein kinase B/mechanistic target of the rapamycin pathway.</p><p><strong>Conclusion: </strong>PDZK1IP1 contributes to the oncogenesis of CRC. This finding provides a basis for the diagnosis, treatment, and prevention of CRC.</p>","PeriodicalId":49082,"journal":{"name":"Cytojournal","volume":"22 ","pages":"52"},"PeriodicalIF":3.1000,"publicationDate":"2025-05-10","publicationTypes":"Journal Article","fieldsOfStudy":null,"isOpenAccess":false,"openAccessPdf":"https://www.ncbi.nlm.nih.gov/pmc/articles/PMC12178085/pdf/","citationCount":"0","resultStr":null,"platform":"Semanticscholar","paperid":null,"PeriodicalName":"Cytojournal","FirstCategoryId":"3","ListUrlMain":"https://doi.org/10.25259/Cytojournal_200_2024","RegionNum":4,"RegionCategory":"医学","ArticlePicture":[],"TitleCN":null,"AbstractTextCN":null,"PMCID":null,"EPubDate":"2025/1/1 0:00:00","PubModel":"eCollection","JCR":"Q2","JCRName":"PATHOLOGY","Score":null,"Total":0}
引用次数: 0

Abstract

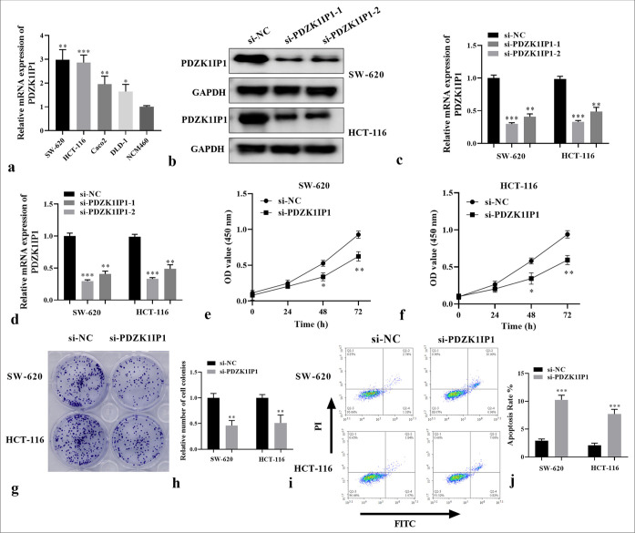
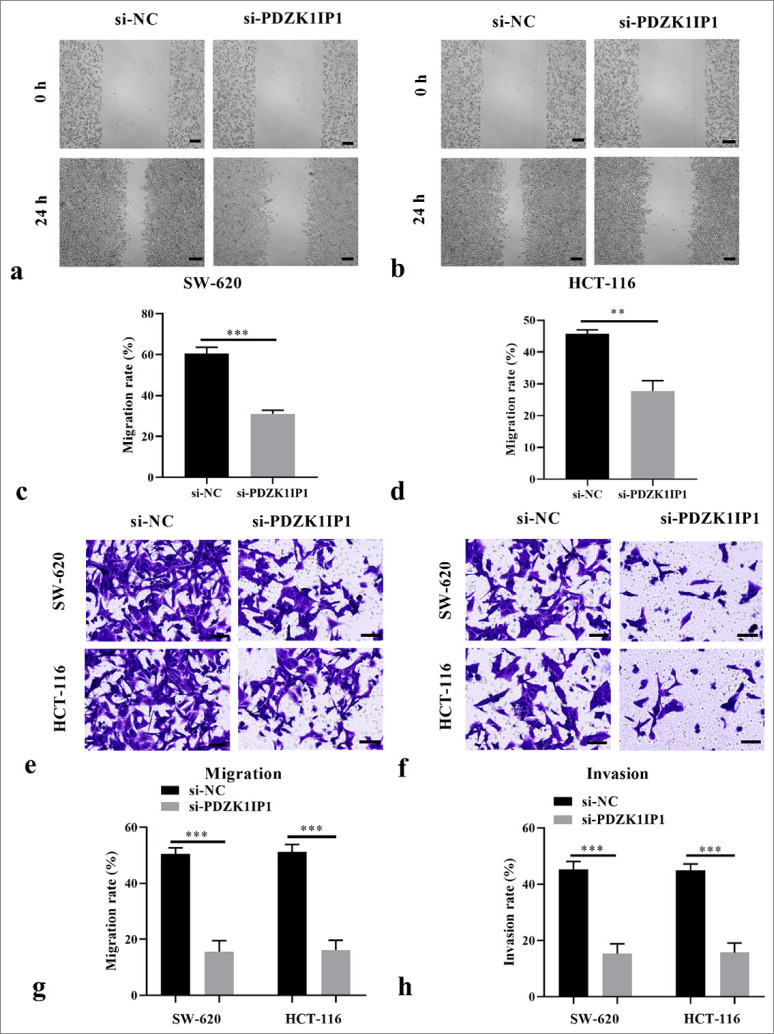
Objective: PDZ domain containing 1-interacting protein 1 (PDZK1IP1) is commonly overexpressed in a wide variety of cancer. Hence, the objective of the present study is to ascertain the influences of PDZK1IP1 on colorectal carcinoma (CRC) development.

Material and methods: PDZK1IP1 expression was tested through reverse transcription-quantitative polymerase chain reaction and Western blot analysis, and its correlation with prognosis was analyzed using the GEPIA website. Small interfering RNA against PDZK1IP1 was adopted to downregulate PDZK1IP1 expression in CRC cells. The effects of PDZK1IP1 on cell growth were ascertained using colony formation and CCK-8 tests, and CRC cell apoptosis was analyzed through flow cytometry. Cell migration capability and invasiveness were measured using Matrigel Transwell and scratch-healing assays.

Results: PDZK1IP1 was highly expressed in the CRC tissues (P < 0.001) and cells (P < 0.05), and its knockdown restrained cell growth (P < 0.05), migratory potential (P < 0.01), and invasive capacities (P < 0.001) and accelerated cell apoptosis (P < 0.001). Mechanically, PDZK1IP1 silencing blocked CRC progression by inactivating the phosphatidylinositol 3-kinase/protein kinase B/mechanistic target of the rapamycin pathway.

Conclusion: PDZK1IP1 contributes to the oncogenesis of CRC. This finding provides a basis for the diagnosis, treatment, and prevention of CRC.

Abstract Image

Abstract Image

Abstract Image

pdzk1相互作用蛋白1在结直肠癌恶性进展中的机制研究
目的:PDZ结构域含有1-相互作用蛋白1 (PDZK1IP1)在多种癌症中普遍过表达。因此,本研究的目的是确定PDZK1IP1对结直肠癌(CRC)发展的影响。材料与方法:通过逆转录-定量聚合酶链反应和Western blot检测PDZK1IP1的表达,并通过GEPIA网站分析其与预后的相关性。采用PDZK1IP1小干扰RNA下调CRC细胞中PDZK1IP1的表达。通过集落形成和CCK-8实验确定PDZK1IP1对结直肠癌细胞生长的影响,并通过流式细胞术分析结直肠癌细胞凋亡。使用Matrigel Transwell和划痕愈合试验测量细胞迁移能力和侵袭性。结果:PDZK1IP1在结直肠癌组织和细胞中高表达(P < 0.001),敲低PDZK1IP1抑制结直肠癌细胞生长(P < 0.05)、迁移潜能(P < 0.01)和侵袭能力(P < 0.001),加速细胞凋亡(P < 0.001)。机制上,PDZK1IP1沉默通过灭活磷脂酰肌醇3-激酶/蛋白激酶B/雷帕霉素途径的机制靶点来阻断结直肠癌的进展。结论:PDZK1IP1参与结直肠癌的发生。这一发现为CRC的诊断、治疗和预防提供了依据。
本文章由计算机程序翻译,如有差异,请以英文原文为准。
求助全文
约1分钟内获得全文 求助全文
来源期刊
Cytojournal
Cytojournal PATHOLOGY-
CiteScore
2.20
自引率
42.10%
发文量
56
审稿时长
>12 weeks
期刊介绍: The CytoJournal is an open-access peer-reviewed journal committed to publishing high-quality articles in the field of Diagnostic Cytopathology including Molecular aspects. The journal is owned by the Cytopathology Foundation and published by the Scientific Scholar.
×
引用
GB/T 7714-2015
复制
MLA
复制
APA
复制
导出至
BibTeX EndNote RefMan NoteFirst NoteExpress
×
提示
您的信息不完整,为了账户安全,请先补充。
现在去补充
×
提示
您因"违规操作"
具体请查看互助需知
我知道了
×
提示
确定
请完成安全验证×
copy
已复制链接
快去分享给好友吧!
我知道了
右上角分享
点击右上角分享
0
联系我们:info@booksci.cn Book学术提供免费学术资源搜索服务,方便国内外学者检索中英文文献。致力于提供最便捷和优质的服务体验。 Copyright © 2023 布克学术 All rights reserved.
京ICP备2023020795号-1
ghs 京公网安备 11010802042870号
Book学术文献互助
Book学术文献互助群
群 号:604180095
Book学术官方微信