Fat mass and obesity-associated protein downregulation trigger the activation of the sirtuin 1/forkhead box O1 signaling pathway, drive glycolysis, and promote the progression of renal cell carcinoma.

IF 3.1 4区 医学 Q2 PATHOLOGY
Cytojournal Pub Date : 2025-05-09 eCollection Date: 2025-01-01 DOI:10.25259/Cytojournal_33_2025
Zheng Zhang, Jifeng Zhang, Renzhong Zhang
{"title":"Fat mass and obesity-associated protein downregulation trigger the activation of the sirtuin 1/forkhead box O1 signaling pathway, drive glycolysis, and promote the progression of renal cell carcinoma.","authors":"Zheng Zhang, Jifeng Zhang, Renzhong Zhang","doi":"10.25259/Cytojournal_33_2025","DOIUrl":null,"url":null,"abstract":"<p><strong>Objective: </strong>This study aims to investigate the role of fat mass and obesity-associated protein (FTO) in renal clear cell carcinoma (RCC), particularly its regulatory effects on glycolysis, cell proliferation, and sirtuin 1/forkhead box O1 (SIRT1/FOXO1) signaling pathway.</p><p><strong>Material and methods: </strong>The messenger RNA and protein expression levels of FTO in human proximal tubular epithelial cells (human kidney 2 [HK-2]) and the RCC cell line A498 were determined by quantitative reverse transcription polymerase chain reaction and Western blot. FTO expression was downregulated by FTO short hairpin RNA and overexpressed using plasmids. Glycolysis levels were assessed by measuring glucose uptake, lactate secretion, extracellular acidification rate, and adenosine triphosphate/adenosine diphosphate (ATP/ADP) ratio. The effects of FTO on cell proliferation and cell cycle were evaluated through colony formation assays, 5-ethynyl-2'-deoxyuridine (EdU) staining, and flow cytometry. The SIRT1/FOXO1 signaling pathway was analyzed through Western blot, and FOXO1 pathway inhibitor (AS1842856) was used to further explore the role of SIRT1/FOXO1 in the FTO-mediated regulation of RCC.</p><p><strong>Results: </strong>FTO was downregulated in A498 cells compared with that in HK-2 cells. FTO downregulation markedly increased glucose uptake, lactate secretion, and the ATP/ADP ratio in A498 cells, and its overexpression inhibited these processes. FTO downregulation also promoted RCC cell proliferation, as evidenced by an increase in colony formation and the number of EdU-positive cells. Meanwhile, FTO overexpression suppressed the proliferation of these cells. Flow cytometry analysis revealed that FTO downregulation notably increased the proportion of cells in the S phase, and its overexpression increased the proportion of cells in the G0/G1 phase. Further analysis indicated that FTO downregulation activated the SIRT1/FOXO1 signaling pathway, and its overexpression inhibited this pathway. Treatment with the FOXO1 inhibitor AS1842856 significantly reversed the pro-glycolysis and pro-proliferation effects of FTO downregulation, supporting the role of the SIRT1/FOXO1 pathway in FTO-mediated regulation.</p><p><strong>Conclusion: </strong>FTO downregulation promotes glycolysis and proliferation in RCC cells by activating the SIRT1/ FOXO1 signaling pathway. Targeting the FTO and SIRT1/FOXO1 pathway may provide potential therapeutic strategies for the treatment of RCC.</p>","PeriodicalId":49082,"journal":{"name":"Cytojournal","volume":"22 ","pages":"51"},"PeriodicalIF":3.1000,"publicationDate":"2025-05-09","publicationTypes":"Journal Article","fieldsOfStudy":null,"isOpenAccess":false,"openAccessPdf":"https://www.ncbi.nlm.nih.gov/pmc/articles/PMC12178084/pdf/","citationCount":"0","resultStr":null,"platform":"Semanticscholar","paperid":null,"PeriodicalName":"Cytojournal","FirstCategoryId":"3","ListUrlMain":"https://doi.org/10.25259/Cytojournal_33_2025","RegionNum":4,"RegionCategory":"医学","ArticlePicture":[],"TitleCN":null,"AbstractTextCN":null,"PMCID":null,"EPubDate":"2025/1/1 0:00:00","PubModel":"eCollection","JCR":"Q2","JCRName":"PATHOLOGY","Score":null,"Total":0}
引用次数: 0

Abstract

Objective: This study aims to investigate the role of fat mass and obesity-associated protein (FTO) in renal clear cell carcinoma (RCC), particularly its regulatory effects on glycolysis, cell proliferation, and sirtuin 1/forkhead box O1 (SIRT1/FOXO1) signaling pathway.

Material and methods: The messenger RNA and protein expression levels of FTO in human proximal tubular epithelial cells (human kidney 2 [HK-2]) and the RCC cell line A498 were determined by quantitative reverse transcription polymerase chain reaction and Western blot. FTO expression was downregulated by FTO short hairpin RNA and overexpressed using plasmids. Glycolysis levels were assessed by measuring glucose uptake, lactate secretion, extracellular acidification rate, and adenosine triphosphate/adenosine diphosphate (ATP/ADP) ratio. The effects of FTO on cell proliferation and cell cycle were evaluated through colony formation assays, 5-ethynyl-2'-deoxyuridine (EdU) staining, and flow cytometry. The SIRT1/FOXO1 signaling pathway was analyzed through Western blot, and FOXO1 pathway inhibitor (AS1842856) was used to further explore the role of SIRT1/FOXO1 in the FTO-mediated regulation of RCC.

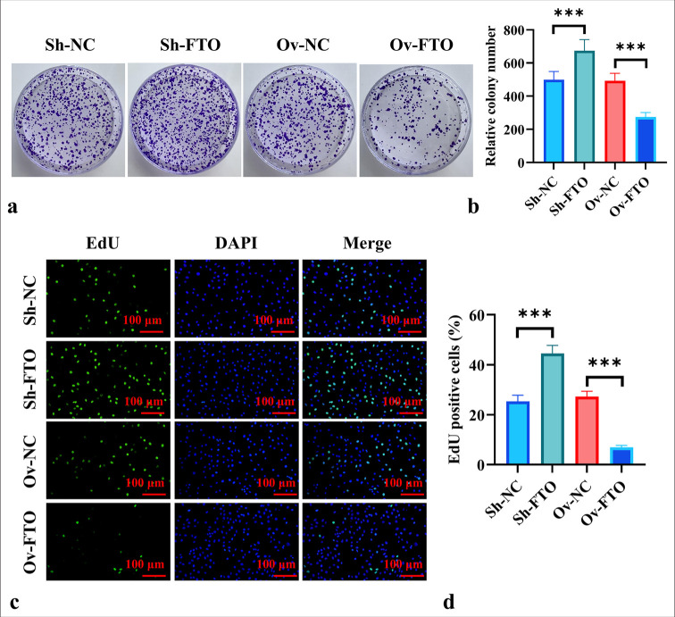
Results: FTO was downregulated in A498 cells compared with that in HK-2 cells. FTO downregulation markedly increased glucose uptake, lactate secretion, and the ATP/ADP ratio in A498 cells, and its overexpression inhibited these processes. FTO downregulation also promoted RCC cell proliferation, as evidenced by an increase in colony formation and the number of EdU-positive cells. Meanwhile, FTO overexpression suppressed the proliferation of these cells. Flow cytometry analysis revealed that FTO downregulation notably increased the proportion of cells in the S phase, and its overexpression increased the proportion of cells in the G0/G1 phase. Further analysis indicated that FTO downregulation activated the SIRT1/FOXO1 signaling pathway, and its overexpression inhibited this pathway. Treatment with the FOXO1 inhibitor AS1842856 significantly reversed the pro-glycolysis and pro-proliferation effects of FTO downregulation, supporting the role of the SIRT1/FOXO1 pathway in FTO-mediated regulation.

Conclusion: FTO downregulation promotes glycolysis and proliferation in RCC cells by activating the SIRT1/ FOXO1 signaling pathway. Targeting the FTO and SIRT1/FOXO1 pathway may provide potential therapeutic strategies for the treatment of RCC.

Abstract Image

Abstract Image

Abstract Image

脂肪量和肥胖相关蛋白下调触发sirtuin 1/forkhead box O1信号通路激活,驱动糖酵解,促进肾细胞癌的进展。
目的:本研究旨在探讨脂肪质量和肥胖相关蛋白(FTO)在肾透明细胞癌(RCC)中的作用,特别是其对糖酵解、细胞增殖和sirtuin 1/forkhead box O1 (SIRT1/FOXO1)信号通路的调节作用。材料与方法:采用定量逆转录聚合酶链反应和Western blot法检测人肾近端小管上皮细胞(human kidney 2 [HK-2])和RCC细胞系A498中FTO的信使RNA和蛋白表达水平。FTO短发夹RNA下调FTO表达,质粒过表达FTO表达。通过测量葡萄糖摄取、乳酸分泌、细胞外酸化率和三磷酸腺苷/二磷酸腺苷(ATP/ADP)比值来评估糖酵解水平。通过集落形成实验、5-乙基-2'-脱氧尿苷(EdU)染色和流式细胞术评估FTO对细胞增殖和细胞周期的影响。Western blot分析SIRT1/FOXO1信号通路,利用FOXO1通路抑制剂(AS1842856)进一步探讨SIRT1/FOXO1在fto介导的RCC调控中的作用。结果:与HK-2细胞相比,A498细胞FTO表达下调。FTO下调可显著增加A498细胞的葡萄糖摄取、乳酸分泌和ATP/ADP比值,而其过表达可抑制这些过程。FTO下调也促进了RCC细胞的增殖,证明了集落形成和edu阳性细胞数量的增加。同时,FTO过表达抑制了这些细胞的增殖。流式细胞术分析显示,FTO下调显著增加了S期细胞的比例,其过表达增加了G0/G1期细胞的比例。进一步分析表明,FTO下调激活了SIRT1/FOXO1信号通路,其过表达抑制了该通路。FOXO1抑制剂AS1842856显著逆转FTO下调的促糖酵解和促增殖作用,支持SIRT1/FOXO1通路在FTO介导的调节中的作用。结论:FTO下调通过激活SIRT1/ FOXO1信号通路促进RCC细胞糖酵解和增殖。靶向FTO和SIRT1/FOXO1通路可能为治疗RCC提供潜在的治疗策略。
本文章由计算机程序翻译,如有差异,请以英文原文为准。
求助全文
约1分钟内获得全文 求助全文
来源期刊
Cytojournal
Cytojournal PATHOLOGY-
CiteScore
2.20
自引率
42.10%
发文量
56
审稿时长
>12 weeks
期刊介绍: The CytoJournal is an open-access peer-reviewed journal committed to publishing high-quality articles in the field of Diagnostic Cytopathology including Molecular aspects. The journal is owned by the Cytopathology Foundation and published by the Scientific Scholar.
×
引用
GB/T 7714-2015
复制
MLA
复制
APA
复制
导出至
BibTeX EndNote RefMan NoteFirst NoteExpress
×
提示
您的信息不完整,为了账户安全,请先补充。
现在去补充
×
提示
您因"违规操作"
具体请查看互助需知
我知道了
×
提示
确定
请完成安全验证×
copy
已复制链接
快去分享给好友吧!
我知道了
右上角分享
点击右上角分享
0
联系我们:info@booksci.cn Book学术提供免费学术资源搜索服务,方便国内外学者检索中英文文献。致力于提供最便捷和优质的服务体验。 Copyright © 2023 布克学术 All rights reserved.
京ICP备2023020795号-1
ghs 京公网安备 11010802042870号
Book学术文献互助
Book学术文献互助群
群 号:604180095
Book学术官方微信