Effect of forkhead box protein P2-mediated activation of myosin light-chain kinase on the invasion and migration of endometrial cancer cells.

IF 3.1 4区 医学 Q2 PATHOLOGY
Cytojournal Pub Date : 2025-05-14 eCollection Date: 2025-01-01 DOI:10.25259/Cytojournal_31_2025
Suwen Chang
{"title":"Effect of forkhead box protein P2-mediated activation of myosin light-chain kinase on the invasion and migration of endometrial cancer cells.","authors":"Suwen Chang","doi":"10.25259/Cytojournal_31_2025","DOIUrl":null,"url":null,"abstract":"<p><strong>Objective: </strong>Endometrial cancer (EC) ranks among the most prevalent malignant tumors affecting women, with metastasis and dissemination as the major contributors to poor prognosis. This study explores the involvement of forkhead box protein P2 (FOXP2) in EC cell invasion and migration, which is mediated through the activation of myosin light-chain kinase (MYLK).</p><p><strong>Material and methods: </strong>Bioinformatic analysis was conducted to determine whether FOXP2 is expressed in EC. FOXP2 overexpression was achieved using a FOXP2 overexpression vector (oeFOXP2), and negative control (NC) was used for cell transfection. Cell counting kit-8, 5-ethynyl-2'-deoxyuridine, enzyme-linked immunosorbent assay, colony formation, wound healing, and Transwell assay were used to assess the capabilities of cell viability, invasion, migration, and proliferation. Western blot and quantitative real-time polymerase chain reaction (qRTPCR) analysis were used to measure the expression levels of proteins linked to the epithelial-mesenchymal transition. The correlation between FOXP2 and MYLK was analyzed using bioinformatics and validated by Western blot and qRT-PCR analysis. The MYLK-specific inhibitor ML-7 was employed to study the impact of MYLK-mediated FOXP2 on regulating the malignant biological processes of EC.</p><p><strong>Results: </strong>The oeFOXP2 group of EC cells exhibited a significant decrease in cell viability, colony formation, migration rate, and metastatic cell count compared with the NC group (<i>P</i> < 0.05). FOXP2 overexpression markedly increased caspase-3, caspase-8, caspase-9 activity (<i>P</i> < 0.05). Significant changes were detected in the expression of epithelial-mesenchymal transition marker proteins, with vimentin and N-cadherin expression noticeably declining and E-cadherin expression sharply rising (<i>P</i> < 0.05). The addition of the MYLK-specific inhibitor ML-7 reversed the effect of FOXP2 overexpression on the invasion and migration of EC cells.</p><p><strong>Conclusion: </strong>FOXP2 suppresses the proliferation, invasion, and migration of EC cells through the activation of MYLK.</p>","PeriodicalId":49082,"journal":{"name":"Cytojournal","volume":"22 ","pages":"54"},"PeriodicalIF":3.1000,"publicationDate":"2025-05-14","publicationTypes":"Journal Article","fieldsOfStudy":null,"isOpenAccess":false,"openAccessPdf":"https://www.ncbi.nlm.nih.gov/pmc/articles/PMC12178083/pdf/","citationCount":"0","resultStr":null,"platform":"Semanticscholar","paperid":null,"PeriodicalName":"Cytojournal","FirstCategoryId":"3","ListUrlMain":"https://doi.org/10.25259/Cytojournal_31_2025","RegionNum":4,"RegionCategory":"医学","ArticlePicture":[],"TitleCN":null,"AbstractTextCN":null,"PMCID":null,"EPubDate":"2025/1/1 0:00:00","PubModel":"eCollection","JCR":"Q2","JCRName":"PATHOLOGY","Score":null,"Total":0}
引用次数: 0

Abstract

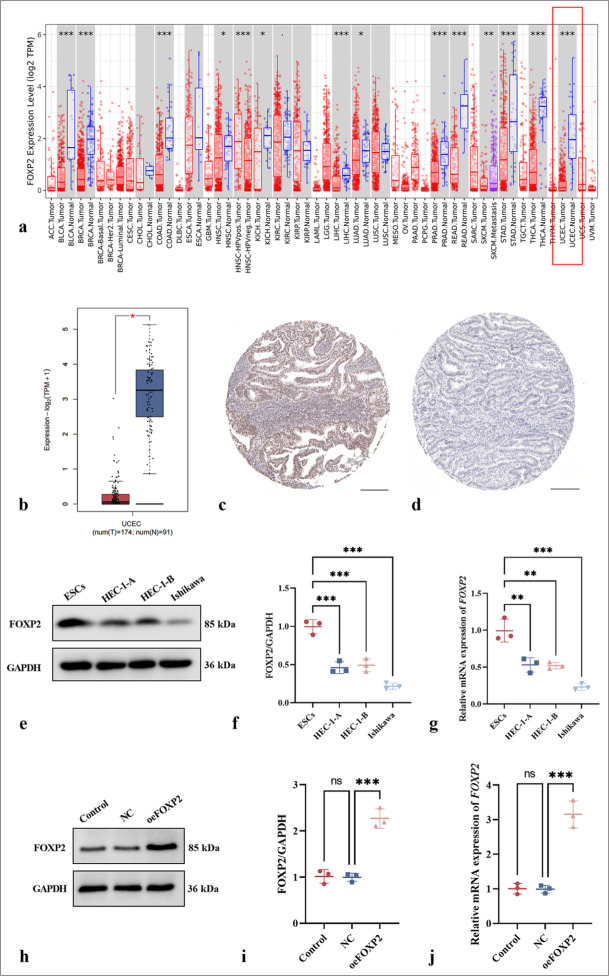
Objective: Endometrial cancer (EC) ranks among the most prevalent malignant tumors affecting women, with metastasis and dissemination as the major contributors to poor prognosis. This study explores the involvement of forkhead box protein P2 (FOXP2) in EC cell invasion and migration, which is mediated through the activation of myosin light-chain kinase (MYLK).

Material and methods: Bioinformatic analysis was conducted to determine whether FOXP2 is expressed in EC. FOXP2 overexpression was achieved using a FOXP2 overexpression vector (oeFOXP2), and negative control (NC) was used for cell transfection. Cell counting kit-8, 5-ethynyl-2'-deoxyuridine, enzyme-linked immunosorbent assay, colony formation, wound healing, and Transwell assay were used to assess the capabilities of cell viability, invasion, migration, and proliferation. Western blot and quantitative real-time polymerase chain reaction (qRTPCR) analysis were used to measure the expression levels of proteins linked to the epithelial-mesenchymal transition. The correlation between FOXP2 and MYLK was analyzed using bioinformatics and validated by Western blot and qRT-PCR analysis. The MYLK-specific inhibitor ML-7 was employed to study the impact of MYLK-mediated FOXP2 on regulating the malignant biological processes of EC.

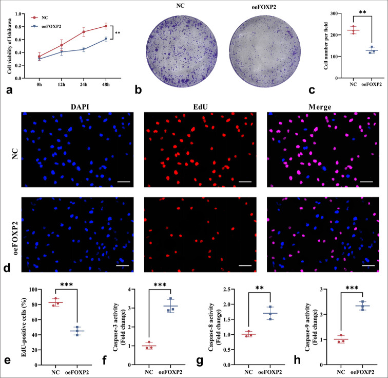
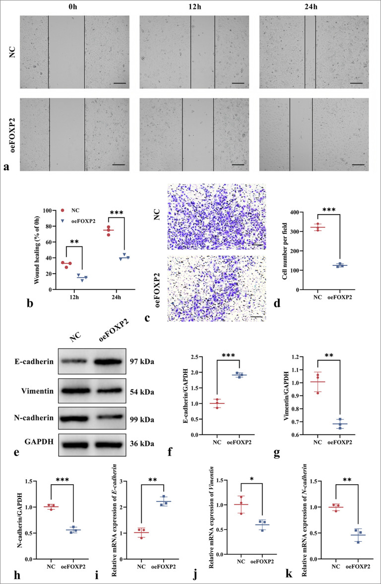
Results: The oeFOXP2 group of EC cells exhibited a significant decrease in cell viability, colony formation, migration rate, and metastatic cell count compared with the NC group (P < 0.05). FOXP2 overexpression markedly increased caspase-3, caspase-8, caspase-9 activity (P < 0.05). Significant changes were detected in the expression of epithelial-mesenchymal transition marker proteins, with vimentin and N-cadherin expression noticeably declining and E-cadherin expression sharply rising (P < 0.05). The addition of the MYLK-specific inhibitor ML-7 reversed the effect of FOXP2 overexpression on the invasion and migration of EC cells.

Conclusion: FOXP2 suppresses the proliferation, invasion, and migration of EC cells through the activation of MYLK.

Abstract Image

Abstract Image

Abstract Image

叉头盒蛋白p2介导的肌球蛋白轻链激酶激活对子宫内膜癌细胞侵袭和迁移的影响。
目的:子宫内膜癌是影响女性最常见的恶性肿瘤之一,其转移和播散是导致预后不良的主要原因。本研究探讨叉头盒蛋白P2 (FOXP2)通过激活肌球蛋白轻链激酶(MYLK)参与EC细胞的侵袭和迁移。材料和方法:通过生物信息学分析确定FOXP2是否在EC中表达。用FOXP2过表达载体(oeFOXP2)实现FOXP2过表达,用阴性对照(NC)进行细胞转染。采用细胞计数试剂盒- 8,5 -乙基-2'-脱氧尿苷、酶联免疫吸附试验、菌落形成、伤口愈合和Transwell试验评估细胞活力、侵袭、迁移和增殖能力。Western blot和定量实时聚合酶链反应(quantitative real-time polymerase chain reaction, qRTPCR)检测与上皮-间质转化相关的蛋白表达水平。利用生物信息学分析FOXP2与MYLK的相关性,并通过Western blot和qRT-PCR分析验证FOXP2与MYLK的相关性。采用mylk特异性抑制剂ML-7研究mylk介导的FOXP2对EC恶性生物学过程的调控作用。结果:与NC组相比,oeFOXP2组EC细胞的细胞活力、集落形成、迁移率、转移细胞计数均显著降低(P < 0.05)。FOXP2过表达显著提高caspase-3、caspase-8、caspase-9活性(P < 0.05)。上皮-间质过渡标记蛋白表达发生显著变化,vimentin和N-cadherin表达明显下降,E-cadherin表达急剧上升(P < 0.05)。添加mylk特异性抑制剂ML-7逆转了FOXP2过表达对EC细胞侵袭和迁移的影响。结论:FOXP2通过激活MYLK抑制EC细胞的增殖、侵袭和迁移。
本文章由计算机程序翻译,如有差异,请以英文原文为准。
求助全文
约1分钟内获得全文 求助全文
来源期刊
Cytojournal
Cytojournal PATHOLOGY-
CiteScore
2.20
自引率
42.10%
发文量
56
审稿时长
>12 weeks
期刊介绍: The CytoJournal is an open-access peer-reviewed journal committed to publishing high-quality articles in the field of Diagnostic Cytopathology including Molecular aspects. The journal is owned by the Cytopathology Foundation and published by the Scientific Scholar.
×
引用
GB/T 7714-2015
复制
MLA
复制
APA
复制
导出至
BibTeX EndNote RefMan NoteFirst NoteExpress
×
提示
您的信息不完整,为了账户安全,请先补充。
现在去补充
×
提示
您因"违规操作"
具体请查看互助需知
我知道了
×
提示
确定
请完成安全验证×
copy
已复制链接
快去分享给好友吧!
我知道了
右上角分享
点击右上角分享
0
联系我们:info@booksci.cn Book学术提供免费学术资源搜索服务,方便国内外学者检索中英文文献。致力于提供最便捷和优质的服务体验。 Copyright © 2023 布克学术 All rights reserved.
京ICP备2023020795号-1
ghs 京公网安备 11010802042870号
Book学术文献互助
Book学术文献互助群
群 号:604180095
Book学术官方微信