[Corrigendum] The mechanism of adenosine‑mediated activation of lncRNA MEG3 and its antitumor effects in human hepatoma cells.

IF 4.9 3区 医学 Q1 ONCOLOGY
International journal of oncology Pub Date : 2025-07-01 Epub Date: 2025-06-20 DOI:10.3892/ijo.2025.5765
Li-Xuan Liu, Wei Deng, Xiao-Tao Zhou, Rui-Pei Chen, Meng-Qi Xiang, Yi-Tian Guo, Ze-Jin Pu, Rui Li, Ge-Fei Wang, Ling-Fei Wu
{"title":"[Corrigendum] The mechanism of adenosine‑mediated activation of lncRNA MEG3 and its antitumor effects in human hepatoma cells.","authors":"Li-Xuan Liu, Wei Deng, Xiao-Tao Zhou, Rui-Pei Chen, Meng-Qi Xiang, Yi-Tian Guo, Ze-Jin Pu, Rui Li, Ge-Fei Wang, Ling-Fei Wu","doi":"10.3892/ijo.2025.5765","DOIUrl":null,"url":null,"abstract":"<p><p>Following the publication of the above article, an interested reader drew to the authors' attention that, for the fluorescence microscopic images shown in Fig. 4A on p. 425, the data shown for the 'Huh7 / pcDNA3.1‑MEG3' experiment appeared to repeat some of the data shown in the 'HepG2 / pcDNA3.1‑MEG3' experiment, albeit at a different magnification. Upon examining their original data, the authors realized that they had inadvertently assembled the data in this figure incorrectly. The revised version of Fig. 4, now showing the correct images for the Control and pcDNA3.1‑MEG3 experiments for the Huh7 cell line, is shown on the next page. The authors wish to state that these errors did not affect the overall conclusions reported in the study. The authors are grateful to the Editor of <i>International Journal of Oncology</i> for allowing them this opportunity to publish a Corrigendum, and all the authors agree with its publication. Furthermore, the authors apologize to the readership for any inconvenience caused.  [International Journal of Oncology 48: 421‑429, 2016; DOI: 10.3892/ijo.2015.3248].</p>","PeriodicalId":14175,"journal":{"name":"International journal of oncology","volume":"67 1","pages":""},"PeriodicalIF":4.9000,"publicationDate":"2025-07-01","publicationTypes":"Journal Article","fieldsOfStudy":null,"isOpenAccess":false,"openAccessPdf":"https://www.ncbi.nlm.nih.gov/pmc/articles/PMC12221126/pdf/","citationCount":"0","resultStr":null,"platform":"Semanticscholar","paperid":null,"PeriodicalName":"International journal of oncology","FirstCategoryId":"3","ListUrlMain":"https://doi.org/10.3892/ijo.2025.5765","RegionNum":3,"RegionCategory":"医学","ArticlePicture":[],"TitleCN":null,"AbstractTextCN":null,"PMCID":null,"EPubDate":"2025/6/20 0:00:00","PubModel":"Epub","JCR":"Q1","JCRName":"ONCOLOGY","Score":null,"Total":0}
引用次数: 0

Abstract

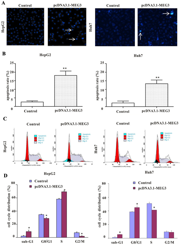
Following the publication of the above article, an interested reader drew to the authors' attention that, for the fluorescence microscopic images shown in Fig. 4A on p. 425, the data shown for the 'Huh7 / pcDNA3.1‑MEG3' experiment appeared to repeat some of the data shown in the 'HepG2 / pcDNA3.1‑MEG3' experiment, albeit at a different magnification. Upon examining their original data, the authors realized that they had inadvertently assembled the data in this figure incorrectly. The revised version of Fig. 4, now showing the correct images for the Control and pcDNA3.1‑MEG3 experiments for the Huh7 cell line, is shown on the next page. The authors wish to state that these errors did not affect the overall conclusions reported in the study. The authors are grateful to the Editor of International Journal of Oncology for allowing them this opportunity to publish a Corrigendum, and all the authors agree with its publication. Furthermore, the authors apologize to the readership for any inconvenience caused.  [International Journal of Oncology 48: 421‑429, 2016; DOI: 10.3892/ijo.2015.3248].

Abstract Image

[勘误]腺苷介导的lncRNA MEG3激活机制及其在人肝癌细胞中的抗肿瘤作用。
在上述文章发表后,一位感兴趣的读者提请作者注意,对于425页图4A所示的荧光显微图像,“Huh7 / pcDNA3.1‑MEG3”实验中显示的数据似乎重复了“HepG2 / pcDNA3.1‑MEG3”实验中显示的一些数据,尽管放大倍率不同。在检查了原始数据后,作者意识到他们无意中错误地组装了这个图中的数据。图4的修订版,现在显示了用于Huh7细胞系的Control和pcDNA3.1‑MEG3实验的正确图像,显示在下一页。作者希望声明,这些错误并不影响研究报告的总体结论。作者感谢《国际肿瘤学杂志》的编辑允许他们有机会发表一份勘误表,所有作者都同意发表勘误表。对于由此给读者带来的不便,作者深表歉意。国际肿瘤学杂志48:421 - 429,2016;DOI: 10.3892 / ijo.2015.3248]。
本文章由计算机程序翻译,如有差异,请以英文原文为准。
求助全文
约1分钟内获得全文 求助全文
来源期刊
CiteScore
9.60
自引率
0.00%
发文量
157
审稿时长
2.1 months
期刊介绍: The main aim of Spandidos Publications is to facilitate scientific communication in a clear, concise and objective manner, while striving to provide prompt publication of original works of high quality. The journals largely concentrate on molecular and experimental medicine, oncology, clinical and experimental cancer treatment and biomedical research. All journals published by Spandidos Publications Ltd. maintain the highest standards of quality, and the members of their Editorial Boards are world-renowned scientists.
×
引用
GB/T 7714-2015
复制
MLA
复制
APA
复制
导出至
BibTeX EndNote RefMan NoteFirst NoteExpress
×
提示
您的信息不完整,为了账户安全,请先补充。
现在去补充
×
提示
您因"违规操作"
具体请查看互助需知
我知道了
×
提示
确定
请完成安全验证×
copy
已复制链接
快去分享给好友吧!
我知道了
右上角分享
点击右上角分享
0
联系我们:info@booksci.cn Book学术提供免费学术资源搜索服务,方便国内外学者检索中英文文献。致力于提供最便捷和优质的服务体验。 Copyright © 2023 布克学术 All rights reserved.
京ICP备2023020795号-1
ghs 京公网安备 11010802042870号
Book学术文献互助
Book学术文献互助群
群 号:604180095
Book学术官方微信