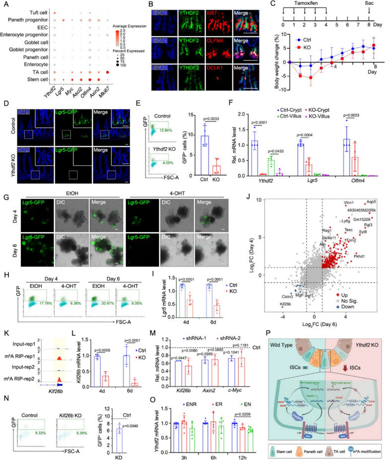
YTHDF2-KIF26B-Wnt signaling forms a positive-feedback regulatory loop to maintain intestinal stem cell stemness.

IF 4.7 Q2 CELL & TISSUE ENGINEERING
Zinan Liu, Chunlin Li, Meimei Huang, Ye-Guang Chen, Yuan Liu
{"title":"YTHDF2-KIF26B-Wnt signaling forms a positive-feedback regulatory loop to maintain intestinal stem cell stemness.","authors":"Zinan Liu, Chunlin Li, Meimei Huang, Ye-Guang Chen, Yuan Liu","doi":"10.1186/s13619-025-00240-2","DOIUrl":null,"url":null,"abstract":"","PeriodicalId":9811,"journal":{"name":"Cell Regeneration","volume":"14 1","pages":"26"},"PeriodicalIF":4.7000,"publicationDate":"2025-06-20","publicationTypes":"Journal Article","fieldsOfStudy":null,"isOpenAccess":false,"openAccessPdf":"https://www.ncbi.nlm.nih.gov/pmc/articles/PMC12181566/pdf/","citationCount":"0","resultStr":null,"platform":"Semanticscholar","paperid":null,"PeriodicalName":"Cell Regeneration","FirstCategoryId":"1085","ListUrlMain":"https://doi.org/10.1186/s13619-025-00240-2","RegionNum":0,"RegionCategory":null,"ArticlePicture":[],"TitleCN":null,"AbstractTextCN":null,"PMCID":null,"EPubDate":"","PubModel":"","JCR":"Q2","JCRName":"CELL & TISSUE ENGINEERING","Score":null,"Total":0}
引用次数: 0

Abstract Image

YTHDF2-KIF26B-Wnt信号形成正反馈调控回路,维持肠道干细胞的干性。
本文章由计算机程序翻译,如有差异,请以英文原文为准。
求助全文
约1分钟内获得全文 求助全文
来源期刊
Cell Regeneration
Cell Regeneration Biochemistry, Genetics and Molecular Biology-Cell Biology
CiteScore
5.80
自引率
0.00%
发文量
42
审稿时长
35 days
期刊介绍: Cell Regeneration aims to provide a worldwide platform for researches on stem cells and regenerative biology to develop basic science and to foster its clinical translation in medicine. Cell Regeneration welcomes reports on novel discoveries, theories, methods, technologies, and products in the field of stem cells and regenerative research, the journal is interested, but not limited to the following topics: ◎ Embryonic stem cells ◎ Induced pluripotent stem cells ◎ Tissue-specific stem cells ◎ Tissue or organ regeneration ◎ Methodology ◎ Biomaterials and regeneration ◎ Clinical translation or application in medicine
×
引用
GB/T 7714-2015
复制
MLA
复制
APA
复制
导出至
BibTeX EndNote RefMan NoteFirst NoteExpress
×
提示
您的信息不完整,为了账户安全,请先补充。
现在去补充
×
提示
您因"违规操作"
具体请查看互助需知
我知道了
×
提示
确定
请完成安全验证×
copy
已复制链接
快去分享给好友吧!
我知道了
右上角分享
点击右上角分享
0
联系我们:info@booksci.cn Book学术提供免费学术资源搜索服务,方便国内外学者检索中英文文献。致力于提供最便捷和优质的服务体验。 Copyright © 2023 布克学术 All rights reserved.
京ICP备2023020795号-1
ghs 京公网安备 11010802042870号
Book学术文献互助
Book学术文献互助群
群 号:604180095
Book学术官方微信