Loss of effector Treg signature in APOB-reactive CD4+ T cells in patients with coronary artery disease

IF 10.8 Q1 CARDIAC & CARDIOVASCULAR SYSTEMS
Payel Roy, Anusha Bellapu, Sujit Silas Armstrong Suthahar, Mohammad Oliaeimotlagh, Qingkang Lyu, Smriti Parashar, Jeffrey Makings, Runpei Wu, Sunil Kumar, Megh Mehta, Austin W. T. Chiang, Alessandro Sette, Coleen A. McNamara, Klaus Ley
{"title":"Loss of effector Treg signature in APOB-reactive CD4+ T cells in patients with coronary artery disease","authors":"Payel Roy, Anusha Bellapu, Sujit Silas Armstrong Suthahar, Mohammad Oliaeimotlagh, Qingkang Lyu, Smriti Parashar, Jeffrey Makings, Runpei Wu, Sunil Kumar, Megh Mehta, Austin W. T. Chiang, Alessandro Sette, Coleen A. McNamara, Klaus Ley","doi":"10.1038/s44161-025-00671-9","DOIUrl":null,"url":null,"abstract":"Atherosclerosis underlies most coronary artery disease (CAD). It involves a significant autoimmune component against apolipoprotein B (APOB). In this study, we used short activation-induced marker (AIM) assays to characterize APOB-reactive CD4+ T cells in patients with angiographically verified CAD. APOB-reactive CD4+ T cells expressing CD25 and 4-1BB markers were the most abundant. Their frequency correlated positively with CAD severity. Transcriptomic analysis revealed that these cells were clonally expanded and significantly enriched in genes expressed in tissue-homing effector regulatory T (eTreg) cells. They shared signatures with CD4+ T cells in mouse and human plaques, including expression of the plaque-homing chemokine receptor CXCR6. With increasing disease severity, the Treg signature was progressively and significantly lost. Conversely, APOB-specific Treg cells from patients with severe CAD gained glycolytic and interferon response signatures. We conclude that mild CAD is associated with a regulatory program in APOB-reactive CD4+ T cells, which is replaced by a pro-inflammatory program in patients with severe CAD. By characterizing APOB-reactive CD4+ T cells in patients with atherosclerosis, Roy et al. identify effector regulatory T (eTreg) cells as the predominant autoreactive subset. These APOB-specific eTreg cells are clonally expanded, express the plaque-homing receptor CXCR6 and progressively lose their regulatory phenotype as disease severity increases.","PeriodicalId":74245,"journal":{"name":"Nature cardiovascular research","volume":"4 7","pages":"841-856"},"PeriodicalIF":10.8000,"publicationDate":"2025-06-18","publicationTypes":"Journal Article","fieldsOfStudy":null,"isOpenAccess":false,"openAccessPdf":"","citationCount":"0","resultStr":null,"platform":"Semanticscholar","paperid":null,"PeriodicalName":"Nature cardiovascular research","FirstCategoryId":"1085","ListUrlMain":"https://www.nature.com/articles/s44161-025-00671-9","RegionNum":0,"RegionCategory":null,"ArticlePicture":[],"TitleCN":null,"AbstractTextCN":null,"PMCID":null,"EPubDate":"","PubModel":"","JCR":"Q1","JCRName":"CARDIAC & CARDIOVASCULAR SYSTEMS","Score":null,"Total":0}
引用次数: 0

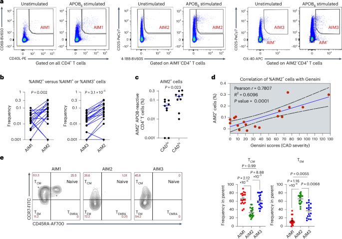
Abstract

Atherosclerosis underlies most coronary artery disease (CAD). It involves a significant autoimmune component against apolipoprotein B (APOB). In this study, we used short activation-induced marker (AIM) assays to characterize APOB-reactive CD4+ T cells in patients with angiographically verified CAD. APOB-reactive CD4+ T cells expressing CD25 and 4-1BB markers were the most abundant. Their frequency correlated positively with CAD severity. Transcriptomic analysis revealed that these cells were clonally expanded and significantly enriched in genes expressed in tissue-homing effector regulatory T (eTreg) cells. They shared signatures with CD4+ T cells in mouse and human plaques, including expression of the plaque-homing chemokine receptor CXCR6. With increasing disease severity, the Treg signature was progressively and significantly lost. Conversely, APOB-specific Treg cells from patients with severe CAD gained glycolytic and interferon response signatures. We conclude that mild CAD is associated with a regulatory program in APOB-reactive CD4+ T cells, which is replaced by a pro-inflammatory program in patients with severe CAD. By characterizing APOB-reactive CD4+ T cells in patients with atherosclerosis, Roy et al. identify effector regulatory T (eTreg) cells as the predominant autoreactive subset. These APOB-specific eTreg cells are clonally expanded, express the plaque-homing receptor CXCR6 and progressively lose their regulatory phenotype as disease severity increases.

Abstract Image

冠状动脉疾病患者apob反应性CD4+ T细胞中效应Treg信号的缺失
动脉粥样硬化是大多数冠状动脉疾病(CAD)的基础。它涉及一个重要的自身免疫成分对抗载脂蛋白B (APOB)。在这项研究中,我们使用短激活诱导标记物(AIM)检测来表征经血管造影证实的冠心病患者的apob反应性CD4+ T细胞。表达CD25和4-1BB标记物的apob反应性CD4+ T细胞数量最多。其频率与冠心病严重程度呈正相关。转录组学分析显示,这些细胞克隆扩增,并显著富集组织归巢效应调节性T (eTreg)细胞中表达的基因。它们与小鼠和人类斑块中的CD4+ T细胞共享特征,包括斑块归巢趋化因子受体CXCR6的表达。随着疾病严重程度的增加,Treg信号逐渐显著丢失。相反,来自严重CAD患者的apob特异性Treg细胞获得了糖酵解和干扰素应答特征。我们得出结论,轻度CAD与apob反应性CD4+ T细胞的调节程序有关,而在严重CAD患者中,它被促炎程序所取代。
本文章由计算机程序翻译,如有差异,请以英文原文为准。
求助全文
约1分钟内获得全文 求助全文
来源期刊
CiteScore
5.70
自引率
0.00%
发文量
0
×
引用
GB/T 7714-2015
复制
MLA
复制
APA
复制
导出至
BibTeX EndNote RefMan NoteFirst NoteExpress
×
提示
您的信息不完整,为了账户安全,请先补充。
现在去补充
×
提示
您因"违规操作"
具体请查看互助需知
我知道了
×
提示
确定
请完成安全验证×
copy
已复制链接
快去分享给好友吧!
我知道了
右上角分享
点击右上角分享
0
联系我们:info@booksci.cn Book学术提供免费学术资源搜索服务,方便国内外学者检索中英文文献。致力于提供最便捷和优质的服务体验。 Copyright © 2023 布克学术 All rights reserved.
京ICP备2023020795号-1
ghs 京公网安备 11010802042870号
Book学术文献互助
Book学术文献互助群
群 号:604180095
Book学术官方微信