Echogenicity of carotid plaques as a predictor of regression following lipid-lowering therapy.

IF 2.2 4区 医学 Q2 HEMATOLOGY
Cheng-Hui Fan, Ying Hao, Lyu-Fan Chen, Jing Cheng, Yi-Qiong Wang, Ling-Hao Xu, Ji-Ming Li
{"title":"Echogenicity of carotid plaques as a predictor of regression following lipid-lowering therapy.","authors":"Cheng-Hui Fan, Ying Hao, Lyu-Fan Chen, Jing Cheng, Yi-Qiong Wang, Ling-Hao Xu, Ji-Ming Li","doi":"10.1186/s12959-025-00753-5","DOIUrl":null,"url":null,"abstract":"<p><strong>Objective: </strong>Atherosclerotic plaque regression under lipid-lowering therapy shows considerable individual variation, and the factors influencing this variability remain incompletely understood. This study aimed to investigate the relationship between carotid plaque echogenicity and plaque regression in patients receiving lipid-lowering therapy, and to identify ultrasound characteristics that might predict plaque regression.</p><p><strong>Methods: </strong>A total of 838 patients with carotid plaques receiving lipid-lowering therapy were enrolled between July 2020 and May 2024 and followed up for 12 months. Carotid ultrasound was performed at baseline and follow-up to evaluate plaque characteristics. Plaque regression was defined as meeting any of the following criteria: (1) reduction in plaque area ≥ 5%, (2) decrease in plaque thickness ≥ 0.4 mm, or (3) reduction in plaque number, as assessed by vascular ultrasound imaging. Plaque echogenicity was classified into three types: hypoechoic, hyperechoic, and mixed echogenicity. Cox proportional hazards regression analysis was performed to assess the association between plaque echogenicity and plaque regression, adjusting for potential confounding factors.</p><p><strong>Results: </strong>Hypoechoic plaques showed higher rates of regression (72.8%) compared to hyperechoic (37.7%) and mixed echogenicity plaques (50.0%) (p < 0.001). After adjusting for confounding variables, hypoechoic plaques exhibited greater odds of regression compared to hyperechoic plaques (adjusted HR = 4.52, 95% CI: 3.18-6.43, p < 0.001). Additionally, the median percentage reduction in plaque size was more pronounced in hypoechoic plaques, (15.2%, IQR: 7.7-22.3%) compared with other echogenicities (p < 0.001).</p><p><strong>Conclusion: </strong>Carotid plaque echogenicity is strongly associated with the likelihood plaque regression, with hypoechoic plaques exhibiting higher regression rates and greater reductions in plaque size. These findings may help guide personalized treatment strategies and improve risk assessment.</p>","PeriodicalId":22982,"journal":{"name":"Thrombosis Journal","volume":"23 1","pages":"66"},"PeriodicalIF":2.2000,"publicationDate":"2025-06-18","publicationTypes":"Journal Article","fieldsOfStudy":null,"isOpenAccess":false,"openAccessPdf":"https://www.ncbi.nlm.nih.gov/pmc/articles/PMC12175450/pdf/","citationCount":"0","resultStr":null,"platform":"Semanticscholar","paperid":null,"PeriodicalName":"Thrombosis Journal","FirstCategoryId":"3","ListUrlMain":"https://doi.org/10.1186/s12959-025-00753-5","RegionNum":4,"RegionCategory":"医学","ArticlePicture":[],"TitleCN":null,"AbstractTextCN":null,"PMCID":null,"EPubDate":"","PubModel":"","JCR":"Q2","JCRName":"HEMATOLOGY","Score":null,"Total":0}
引用次数: 0

Abstract

Objective: Atherosclerotic plaque regression under lipid-lowering therapy shows considerable individual variation, and the factors influencing this variability remain incompletely understood. This study aimed to investigate the relationship between carotid plaque echogenicity and plaque regression in patients receiving lipid-lowering therapy, and to identify ultrasound characteristics that might predict plaque regression.

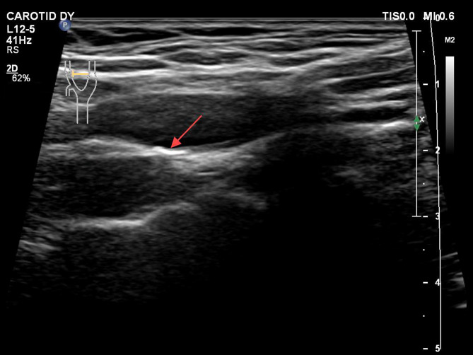
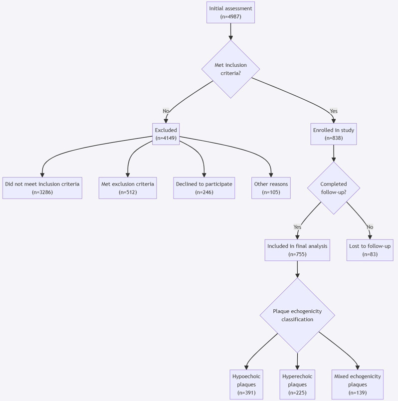
Methods: A total of 838 patients with carotid plaques receiving lipid-lowering therapy were enrolled between July 2020 and May 2024 and followed up for 12 months. Carotid ultrasound was performed at baseline and follow-up to evaluate plaque characteristics. Plaque regression was defined as meeting any of the following criteria: (1) reduction in plaque area ≥ 5%, (2) decrease in plaque thickness ≥ 0.4 mm, or (3) reduction in plaque number, as assessed by vascular ultrasound imaging. Plaque echogenicity was classified into three types: hypoechoic, hyperechoic, and mixed echogenicity. Cox proportional hazards regression analysis was performed to assess the association between plaque echogenicity and plaque regression, adjusting for potential confounding factors.

Results: Hypoechoic plaques showed higher rates of regression (72.8%) compared to hyperechoic (37.7%) and mixed echogenicity plaques (50.0%) (p < 0.001). After adjusting for confounding variables, hypoechoic plaques exhibited greater odds of regression compared to hyperechoic plaques (adjusted HR = 4.52, 95% CI: 3.18-6.43, p < 0.001). Additionally, the median percentage reduction in plaque size was more pronounced in hypoechoic plaques, (15.2%, IQR: 7.7-22.3%) compared with other echogenicities (p < 0.001).

Conclusion: Carotid plaque echogenicity is strongly associated with the likelihood plaque regression, with hypoechoic plaques exhibiting higher regression rates and greater reductions in plaque size. These findings may help guide personalized treatment strategies and improve risk assessment.

Abstract Image

Abstract Image

Abstract Image

颈动脉斑块的回声性作为降脂治疗后回归的预测因子。
目的:降脂治疗下动脉粥样硬化斑块的消退表现出相当大的个体差异,影响这种差异的因素尚未完全了解。本研究旨在探讨接受降脂治疗的患者颈动脉斑块回声性与斑块消退的关系,并确定可能预测斑块消退的超声特征。方法:在2020年7月至2024年5月期间,共有838例接受降脂治疗的颈动脉斑块患者入组,随访12个月。在基线和随访时进行颈动脉超声检查以评估斑块特征。斑块消退被定义为满足以下任何一个标准:(1)斑块面积减少≥5%,(2)斑块厚度减少≥0.4 mm,或(3)斑块数量减少,由血管超声成像评估。斑块回声可分为低回声、高回声和混合回声三种类型。采用Cox比例风险回归分析来评估斑块回声性与斑块回归之间的关系,并对潜在的混杂因素进行校正。结果:与高回声斑块(37.7%)和混合回声斑块(50.0%)相比,低回声斑块的消退率(72.8%)更高。(p)结论:颈动脉斑块的回声强度与斑块消退的可能性密切相关,低回声斑块表现出更高的消退率和更大的斑块缩小。这些发现可能有助于指导个性化治疗策略和改进风险评估。
本文章由计算机程序翻译,如有差异,请以英文原文为准。
求助全文
约1分钟内获得全文 求助全文
来源期刊
Thrombosis Journal
Thrombosis Journal Medicine-Hematology
CiteScore
3.80
自引率
3.20%
发文量
69
审稿时长
16 weeks
期刊介绍: Thrombosis Journal is an open-access journal that publishes original articles on aspects of clinical and basic research, new methodology, case reports and reviews in the areas of thrombosis. Topics of particular interest include the diagnosis of arterial and venous thrombosis, new antithrombotic treatments, new developments in the understanding, diagnosis and treatments of atherosclerotic vessel disease, relations between haemostasis and vascular disease, hypertension, diabetes, immunology and obesity.
×
引用
GB/T 7714-2015
复制
MLA
复制
APA
复制
导出至
BibTeX EndNote RefMan NoteFirst NoteExpress
×
提示
您的信息不完整,为了账户安全,请先补充。
现在去补充
×
提示
您因"违规操作"
具体请查看互助需知
我知道了
×
提示
确定
请完成安全验证×
copy
已复制链接
快去分享给好友吧!
我知道了
右上角分享
点击右上角分享
0
联系我们:info@booksci.cn Book学术提供免费学术资源搜索服务,方便国内外学者检索中英文文献。致力于提供最便捷和优质的服务体验。 Copyright © 2023 布克学术 All rights reserved.
京ICP备2023020795号-1
ghs 京公网安备 11010802042870号
Book学术文献互助
Book学术文献互助群
群 号:604180095
Book学术官方微信