Knockdown of miR-204-5p promotes nerve regeneration and functional recovery after hypoxic-ischemic brain damage in neonatal rats via the Wnt2/Ephrin-A2/EphA7 pathway.

IF 1.7 4区 医学 Q4 NEUROSCIENCES
Neuroreport Pub Date : 2025-08-06 Epub Date: 2025-06-13 DOI:10.1097/WNR.0000000000002184
Mengzao He, Yejun Zhao, Jinping Jiang, Ling Fan, Weinong Mo, Qiang Yao, Yanwen Wang, Minzhi He, Fangfang Shen
{"title":"Knockdown of miR-204-5p promotes nerve regeneration and functional recovery after hypoxic-ischemic brain damage in neonatal rats via the Wnt2/Ephrin-A2/EphA7 pathway.","authors":"Mengzao He, Yejun Zhao, Jinping Jiang, Ling Fan, Weinong Mo, Qiang Yao, Yanwen Wang, Minzhi He, Fangfang Shen","doi":"10.1097/WNR.0000000000002184","DOIUrl":null,"url":null,"abstract":"<p><strong>Objective: </strong>Neonatal hypoxic-ischemic brain damage (HIBD) can cause short- and long-term neurological damage. MicroRNA (miR)-204-5p is closely associated with nerve injury caused by brain injury, but its mechanism in HIBD is not very clear.</p><p><strong>Methods: </strong>The neonatal rat's HIBD model was constructed by the modified Rice-Vannucci method, and the expression of miR-204-5p was detected. After overexpression or knockdown of miR-204-5p and application of Wnt2 activator HLY78, the histopathological changes and neuronal degeneration in the hippocampal CA1 region were observed with pathological staining. The neurological function was assessed with a diving platform test and elevated plus-maze test. Nerve regeneration-related protein and Wnt2/Ephrin-A2 (Eph receptor-interacting proteins)/EphA7 (erythropoi-etin-producing hepatomocellular receptor) signaling pathway protein levels were detected by immunohistochemistry and western blot, respectively.</p><p><strong>Results: </strong>miR-204-5p was highly expressed in HIBD. When miR-204-5p was knocked down, the morphology of nerve cells and Nissl bodies was notably improved, Fluoro-Jade C and terminal deoxynucleotidyl transferase-mediated dUTP nick end labeling-positive cells number was significantly reduced. The levels of brain-derived neurotrophic factor and growth-associated protein 43 were significantly increased, and the behavioral indicators of the diving platform and elevated plus-maze test were significantly alleviated. The nerve injury was repaired, and the Wnt2/Ephrin-A2/EphA7 signaling pathway protein was notably elevated. The overexpressed miR-204-5p aggravated the nerve injury in HIBD rats. After the application of HLY78, the neuropathological damage of HIBD rats was further repaired, and the nerve regeneration and function were also significantly improved.</p><p><strong>Conclusion: </strong>Knockdown of miR-204-5p can improve HIBD in neonatal rats by activating the Wnt2/Ephrin-A2/EphA7 signaling pathway to encourage nerve regeneration and functional recovery.</p>","PeriodicalId":19213,"journal":{"name":"Neuroreport","volume":" ","pages":"609-622"},"PeriodicalIF":1.7000,"publicationDate":"2025-08-06","publicationTypes":"Journal Article","fieldsOfStudy":null,"isOpenAccess":false,"openAccessPdf":"https://www.ncbi.nlm.nih.gov/pmc/articles/PMC12188836/pdf/","citationCount":"0","resultStr":null,"platform":"Semanticscholar","paperid":null,"PeriodicalName":"Neuroreport","FirstCategoryId":"3","ListUrlMain":"https://doi.org/10.1097/WNR.0000000000002184","RegionNum":4,"RegionCategory":"医学","ArticlePicture":[],"TitleCN":null,"AbstractTextCN":null,"PMCID":null,"EPubDate":"2025/6/13 0:00:00","PubModel":"Epub","JCR":"Q4","JCRName":"NEUROSCIENCES","Score":null,"Total":0}
引用次数: 0

Abstract

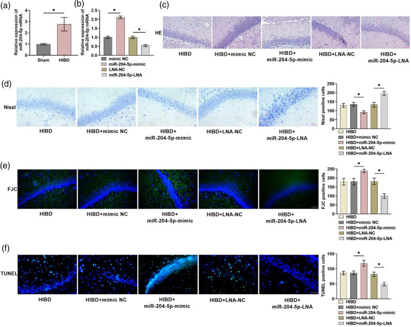
Objective: Neonatal hypoxic-ischemic brain damage (HIBD) can cause short- and long-term neurological damage. MicroRNA (miR)-204-5p is closely associated with nerve injury caused by brain injury, but its mechanism in HIBD is not very clear.

Methods: The neonatal rat's HIBD model was constructed by the modified Rice-Vannucci method, and the expression of miR-204-5p was detected. After overexpression or knockdown of miR-204-5p and application of Wnt2 activator HLY78, the histopathological changes and neuronal degeneration in the hippocampal CA1 region were observed with pathological staining. The neurological function was assessed with a diving platform test and elevated plus-maze test. Nerve regeneration-related protein and Wnt2/Ephrin-A2 (Eph receptor-interacting proteins)/EphA7 (erythropoi-etin-producing hepatomocellular receptor) signaling pathway protein levels were detected by immunohistochemistry and western blot, respectively.

Results: miR-204-5p was highly expressed in HIBD. When miR-204-5p was knocked down, the morphology of nerve cells and Nissl bodies was notably improved, Fluoro-Jade C and terminal deoxynucleotidyl transferase-mediated dUTP nick end labeling-positive cells number was significantly reduced. The levels of brain-derived neurotrophic factor and growth-associated protein 43 were significantly increased, and the behavioral indicators of the diving platform and elevated plus-maze test were significantly alleviated. The nerve injury was repaired, and the Wnt2/Ephrin-A2/EphA7 signaling pathway protein was notably elevated. The overexpressed miR-204-5p aggravated the nerve injury in HIBD rats. After the application of HLY78, the neuropathological damage of HIBD rats was further repaired, and the nerve regeneration and function were also significantly improved.

Conclusion: Knockdown of miR-204-5p can improve HIBD in neonatal rats by activating the Wnt2/Ephrin-A2/EphA7 signaling pathway to encourage nerve regeneration and functional recovery.

Abstract Image

Abstract Image

Abstract Image

miR-204-5p的下调通过Wnt2/Ephrin-A2/EphA7通路促进新生大鼠缺氧缺血性脑损伤后神经再生和功能恢复。
目的:新生儿缺氧缺血性脑损伤(HIBD)可引起短期和长期的神经损伤。MicroRNA (miR)-204-5p与脑损伤引起的神经损伤密切相关,但其在HIBD中的作用机制尚不清楚。方法:采用改良Rice-Vannucci法构建新生大鼠HIBD模型,检测miR-204-5p的表达。过表达或敲低miR-204-5p并应用Wnt2激活剂HLY78后,病理染色观察海马CA1区组织病理改变和神经元变性。采用跳台试验和升高+迷宫试验评估神经功能。免疫组化和western blot分别检测神经再生相关蛋白和Wnt2/Ephrin-A2 (Eph受体相互作用蛋白)/EphA7(红细胞生成素产生肝细胞受体)信号通路蛋白水平。结果:miR-204-5p在HIBD中高表达。当miR-204-5p被敲低时,神经细胞和Nissl小体形态明显改善,Fluoro-Jade C和末端脱氧核苷酸转移酶介导的dUTP缺口端标记阳性细胞数量明显减少。脑源性神经营养因子和生长相关蛋白43水平显著升高,跳台和高架+迷宫试验行为指标显著缓解。神经损伤得到修复,Wnt2/Ephrin-A2/EphA7信号通路蛋白明显升高。过表达的miR-204-5p加重了HIBD大鼠的神经损伤。应用HLY78后,HIBD大鼠的神经病理损伤得到进一步修复,神经再生和功能也明显改善。结论:miR-204-5p敲低可通过激活Wnt2/Ephrin-A2/EphA7信号通路促进新生大鼠HIBD神经再生和功能恢复,改善新生大鼠HIBD。
本文章由计算机程序翻译,如有差异,请以英文原文为准。
求助全文
约1分钟内获得全文 求助全文
来源期刊
Neuroreport
Neuroreport 医学-神经科学
CiteScore
3.20
自引率
0.00%
发文量
150
审稿时长
1 months
期刊介绍: NeuroReport is a channel for rapid communication of new findings in neuroscience. It is a forum for the publication of short but complete reports of important studies that require very fast publication. Papers are accepted on the basis of the novelty of their finding, on their significance for neuroscience and on a clear need for rapid publication. Preliminary communications are not suitable for the Journal. Submitted articles undergo a preliminary review by the editor. Some articles may be returned to authors without further consideration. Those being considered for publication will undergo further assessment and peer-review by the editors and those invited to do so from a reviewer pool. The core interest of the Journal is on studies that cast light on how the brain (and the whole of the nervous system) works. We aim to give authors a decision on their submission within 2-5 weeks, and all accepted articles appear in the next issue to press.
×
引用
GB/T 7714-2015
复制
MLA
复制
APA
复制
导出至
BibTeX EndNote RefMan NoteFirst NoteExpress
×
提示
您的信息不完整,为了账户安全,请先补充。
现在去补充
×
提示
您因"违规操作"
具体请查看互助需知
我知道了
×
提示
确定
请完成安全验证×
copy
已复制链接
快去分享给好友吧!
我知道了
右上角分享
点击右上角分享
0
联系我们:info@booksci.cn Book学术提供免费学术资源搜索服务,方便国内外学者检索中英文文献。致力于提供最便捷和优质的服务体验。 Copyright © 2023 布克学术 All rights reserved.
京ICP备2023020795号-1
ghs 京公网安备 11010802042870号
Book学术文献互助
Book学术文献互助群
群 号:604180095
Book学术官方微信