CHEK1 variant is a risk factor for premature ovarian insufficiency by mis- regulating metabolism and inflammation-related genes.

IF 4.3 3区 医学 Q2 GENETICS & HEREDITY
Jianying Guo, Yali Fan, Zifan Song, Lin Li, Meng Fu
{"title":"CHEK1 variant is a risk factor for premature ovarian insufficiency by mis- regulating metabolism and inflammation-related genes.","authors":"Jianying Guo, Yali Fan, Zifan Song, Lin Li, Meng Fu","doi":"10.1186/s40246-025-00774-1","DOIUrl":null,"url":null,"abstract":"<p><strong>Background: </strong>Premature ovarian insufficiency (POI) is affecting approximately 1% of females and increasingly contributing to female infertility. The etiology of POI is heterogeneous. CHEK1, a critical component of the DNA damage and replication stress response, has recently been linked to female reproductive biology.</p><p><strong>Results: </strong>We identified a CHEK1 variant c.77C > G; p.A26G in a POI patient through whole-exome sequencing. Protein structure prediction and pathogenicity analysis suggested that the CHEK1 A26G variant may affect protein stability. RNA sequencing results of 293FT cells overexpressing wild-type and A26G CHEK1 revealed altered expression and alternative splicing of genes involved in metabolism and inflammation.</p><p><strong>Conclusion: </strong>CHEK1 may be involved in ovarian aging and the A26G variant may increase susceptibility to POI.</p>","PeriodicalId":13183,"journal":{"name":"Human Genomics","volume":"19 1","pages":"67"},"PeriodicalIF":4.3000,"publicationDate":"2025-06-18","publicationTypes":"Journal Article","fieldsOfStudy":null,"isOpenAccess":false,"openAccessPdf":"https://www.ncbi.nlm.nih.gov/pmc/articles/PMC12178055/pdf/","citationCount":"0","resultStr":null,"platform":"Semanticscholar","paperid":null,"PeriodicalName":"Human Genomics","FirstCategoryId":"3","ListUrlMain":"https://doi.org/10.1186/s40246-025-00774-1","RegionNum":3,"RegionCategory":"医学","ArticlePicture":[],"TitleCN":null,"AbstractTextCN":null,"PMCID":null,"EPubDate":"","PubModel":"","JCR":"Q2","JCRName":"GENETICS & HEREDITY","Score":null,"Total":0}
引用次数: 0

Abstract

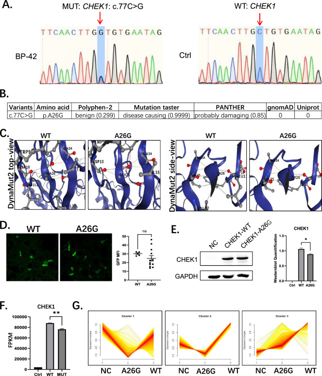
Background: Premature ovarian insufficiency (POI) is affecting approximately 1% of females and increasingly contributing to female infertility. The etiology of POI is heterogeneous. CHEK1, a critical component of the DNA damage and replication stress response, has recently been linked to female reproductive biology.

Results: We identified a CHEK1 variant c.77C > G; p.A26G in a POI patient through whole-exome sequencing. Protein structure prediction and pathogenicity analysis suggested that the CHEK1 A26G variant may affect protein stability. RNA sequencing results of 293FT cells overexpressing wild-type and A26G CHEK1 revealed altered expression and alternative splicing of genes involved in metabolism and inflammation.

Conclusion: CHEK1 may be involved in ovarian aging and the A26G variant may increase susceptibility to POI.

Abstract Image

Abstract Image

CHEK1变异是卵巢功能不全的危险因素,通过代谢和炎症相关基因的错误调节。
背景:卵巢早衰(POI)影响着大约1%的女性,并且越来越多地导致女性不孕。POI的病因是不同的。CHEK1是DNA损伤和复制应激反应的关键组成部分,最近被认为与女性生殖生物学有关。结果:我们鉴定出CHEK1变异c.77C > G;通过全外显子组测序在POI患者中发现p.A26G。蛋白结构预测和致病性分析提示CHEK1 A26G变异可能影响蛋白稳定性。过表达野生型和A26G CHEK1的293FT细胞的RNA测序结果显示,代谢和炎症相关基因的表达改变和剪接选择性。结论:CHEK1可能参与卵巢衰老,A26G变异可能增加POI易感性。
本文章由计算机程序翻译,如有差异,请以英文原文为准。
求助全文
约1分钟内获得全文 求助全文
来源期刊
Human Genomics
Human Genomics GENETICS & HEREDITY-
CiteScore
6.00
自引率
2.20%
发文量
55
审稿时长
11 weeks
期刊介绍: Human Genomics is a peer-reviewed, open access, online journal that focuses on the application of genomic analysis in all aspects of human health and disease, as well as genomic analysis of drug efficacy and safety, and comparative genomics. Topics covered by the journal include, but are not limited to: pharmacogenomics, genome-wide association studies, genome-wide sequencing, exome sequencing, next-generation deep-sequencing, functional genomics, epigenomics, translational genomics, expression profiling, proteomics, bioinformatics, animal models, statistical genetics, genetic epidemiology, human population genetics and comparative genomics.
×
引用
GB/T 7714-2015
复制
MLA
复制
APA
复制
导出至
BibTeX EndNote RefMan NoteFirst NoteExpress
×
提示
您的信息不完整,为了账户安全,请先补充。
现在去补充
×
提示
您因"违规操作"
具体请查看互助需知
我知道了
×
提示
确定
请完成安全验证×
copy
已复制链接
快去分享给好友吧!
我知道了
右上角分享
点击右上角分享
0
联系我们:info@booksci.cn Book学术提供免费学术资源搜索服务,方便国内外学者检索中英文文献。致力于提供最便捷和优质的服务体验。 Copyright © 2023 布克学术 All rights reserved.
京ICP备2023020795号-1
ghs 京公网安备 11010802042870号
Book学术文献互助
Book学术文献互助群
群 号:604180095
Book学术官方微信