High incidence of TB at a psychiatric hospital.

IJTLD open Pub Date : 2025-06-13 eCollection Date: 2025-06-01 DOI:10.5588/ijtldopen.24.0684
X Li, X Pang, C Mu, F Zhang, C Wang, G Zhang
{"title":"High incidence of TB at a psychiatric hospital.","authors":"X Li, X Pang, C Mu, F Zhang, C Wang, G Zhang","doi":"10.5588/ijtldopen.24.0684","DOIUrl":null,"url":null,"abstract":"<p><strong>Background: </strong>Individuals with mental illness are susceptible to TB. This study aimed to investigate a TB epidemic in a male psychiatric hospital to explore its potential for institutional spread.</p><p><strong>Methods: </strong>From April 2022 to March 2023, 19 TB cases were diagnosed in a male psychiatric hospital. Epidemiological investigations and screening of close contacts were carried out.</p><p><strong>Results: </strong>A total of 400 psychiatric patients and 160 staff members were screened for TB. The overall positive rate was 37.15%, with 43.09% among patients and 22.93% among staff. Ultimately, a total of 17 psychiatric patients (including 2 index cases, 5 active cases, and 11 confirmed cases) and 2 staff (1 active case and 1 confirmed case) were diagnosed. The overall attack rate was 3.36%, with 4.20% in patients and 1.24% in staff. Whole-genome sequencing revealed that 3 drug-resistant patients from a third Department had mutations at two loci (rpoB and rpsL) with fewer than 6 SNPs.</p><p><strong>Conclusion: </strong>Strengthening surveillance and conducting comprehensive epidemiological investigations for any occurrence of two or more TB cases is of utmost importance. Additionally, enhancing diagnostic capabilities and ensuring strict adherence to infection control protocols during patient care are essential measures to prevent TB outbreak.</p>","PeriodicalId":519984,"journal":{"name":"IJTLD open","volume":"2 6","pages":"346-351"},"PeriodicalIF":0.0000,"publicationDate":"2025-06-13","publicationTypes":"Journal Article","fieldsOfStudy":null,"isOpenAccess":false,"openAccessPdf":"https://www.ncbi.nlm.nih.gov/pmc/articles/PMC12168726/pdf/","citationCount":"0","resultStr":null,"platform":"Semanticscholar","paperid":null,"PeriodicalName":"IJTLD open","FirstCategoryId":"1085","ListUrlMain":"https://doi.org/10.5588/ijtldopen.24.0684","RegionNum":0,"RegionCategory":null,"ArticlePicture":[],"TitleCN":null,"AbstractTextCN":null,"PMCID":null,"EPubDate":"2025/6/1 0:00:00","PubModel":"eCollection","JCR":"","JCRName":"","Score":null,"Total":0}
引用次数: 0

Abstract

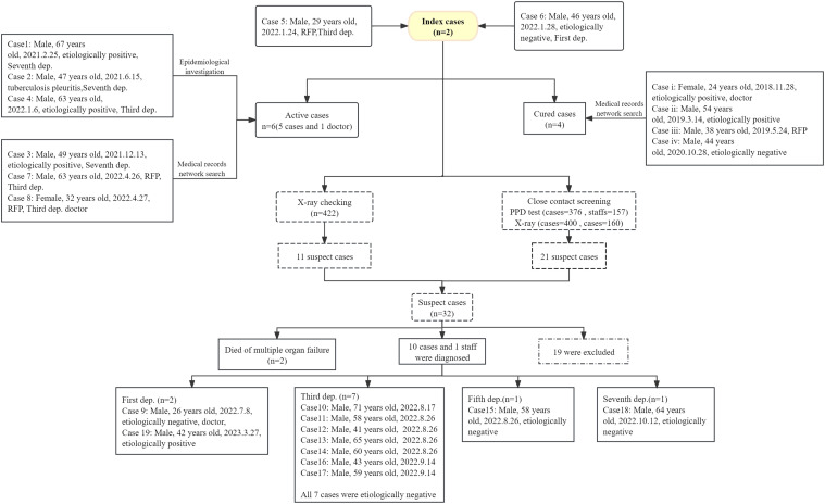
Background: Individuals with mental illness are susceptible to TB. This study aimed to investigate a TB epidemic in a male psychiatric hospital to explore its potential for institutional spread.

Methods: From April 2022 to March 2023, 19 TB cases were diagnosed in a male psychiatric hospital. Epidemiological investigations and screening of close contacts were carried out.

Results: A total of 400 psychiatric patients and 160 staff members were screened for TB. The overall positive rate was 37.15%, with 43.09% among patients and 22.93% among staff. Ultimately, a total of 17 psychiatric patients (including 2 index cases, 5 active cases, and 11 confirmed cases) and 2 staff (1 active case and 1 confirmed case) were diagnosed. The overall attack rate was 3.36%, with 4.20% in patients and 1.24% in staff. Whole-genome sequencing revealed that 3 drug-resistant patients from a third Department had mutations at two loci (rpoB and rpsL) with fewer than 6 SNPs.

Conclusion: Strengthening surveillance and conducting comprehensive epidemiological investigations for any occurrence of two or more TB cases is of utmost importance. Additionally, enhancing diagnostic capabilities and ensuring strict adherence to infection control protocols during patient care are essential measures to prevent TB outbreak.

Abstract Image

Abstract Image

精神病医院肺结核发病率高。
背景:患有精神疾病的个体易患结核病。本研究旨在调查男性精神病院的结核病流行情况,以探讨其机构传播的可能性。方法:对2022年4月~ 2023年3月在某男性精神病院诊断的结核病例19例进行分析。开展了流行病学调查和密切接触者筛查。结果:共有400名精神病患者和160名工作人员进行了结核病筛查。总阳性率为37.15%,其中患者43.09%,工作人员22.93%。最终共诊断精神病患者17例(其中指示病例2例,活动病例5例,确诊病例11例),工作人员2例(活动病例1例,确诊病例1例)。总发作率为3.36%,其中患者4.20%,工作人员1.24%。全基因组测序结果显示,来自第三科室的3例耐药患者在两个位点(rpoB和rpsL)发生了少于6个snp的突变。结论:加强监测和开展全面的流行病学调查对任何两个或两个以上结核病例的发生至关重要。此外,加强诊断能力和确保在病人护理期间严格遵守感染控制规程是预防结核病暴发的必要措施。
本文章由计算机程序翻译,如有差异,请以英文原文为准。
求助全文
约1分钟内获得全文 求助全文
来源期刊
自引率
0.00%
发文量
0
×
引用
GB/T 7714-2015
复制
MLA
复制
APA
复制
导出至
BibTeX EndNote RefMan NoteFirst NoteExpress
×
提示
您的信息不完整,为了账户安全,请先补充。
现在去补充
×
提示
您因"违规操作"
具体请查看互助需知
我知道了
×
提示
确定
请完成安全验证×
copy
已复制链接
快去分享给好友吧!
我知道了
右上角分享
点击右上角分享
0
联系我们:info@booksci.cn Book学术提供免费学术资源搜索服务,方便国内外学者检索中英文文献。致力于提供最便捷和优质的服务体验。 Copyright © 2023 布克学术 All rights reserved.
京ICP备2023020795号-1
ghs 京公网安备 11010802042870号
Book学术文献互助
Book学术文献互助群
群 号:604180095
Book学术官方微信