Astrocyte-driven vasoconstriction impairs glymphatic clearance in a human tauopathy-on-chip model.

IF 4.1 3区 医学 Q1 ENGINEERING, BIOMEDICAL
APL Bioengineering Pub Date : 2025-06-16 eCollection Date: 2025-06-01 DOI:10.1063/5.0261875
Rena Park, Yansong Peng, Aria R Yslas, Esak Lee
{"title":"Astrocyte-driven vasoconstriction impairs glymphatic clearance in a human tauopathy-on-chip model.","authors":"Rena Park, Yansong Peng, Aria R Yslas, Esak Lee","doi":"10.1063/5.0261875","DOIUrl":null,"url":null,"abstract":"<p><p>The glymphatic system is a critical pathway for clearing metabolic waste from the brain by mediating cerebrospinal fluid and interstitial fluid exchange. In Alzheimer's disease (AD), tau protein accumulation is strongly associated with impaired glymphatic clearance, yet the underlying mechanism remains poorly defined. In this study, we employed a three-dimensional human glymphatics-on-chip model to investigate fluid transport and mass clearance in a brain-mimetic extracellular matrix containing engineered blood vessels (BV) surrounded by primary astrocytes. We found that phosphorylated tau (p-tau) induced morphological transformation of astrocytes into a hypertrophic, hypercontractile state, leading to astrocyte-mediated vasoconstriction and impaired glymphatic clearance. Notably, p-tau did not affect blood endothelial cells directly, implicating astrocyte-dependent mechanisms in glymphatic deregulation. Pharmacological inhibition of non-muscle myosin II with blebbistatin reversed astrocytic hypercontractility, restored BV diameters, and rescued glymphatic function. These findings elucidate a glial-specific mechanism of tau-induced glymphatic dysfunction and underscore astrocytic contractility as a promising therapeutic target in AD.</p>","PeriodicalId":46288,"journal":{"name":"APL Bioengineering","volume":"9 2","pages":"026126"},"PeriodicalIF":4.1000,"publicationDate":"2025-06-16","publicationTypes":"Journal Article","fieldsOfStudy":null,"isOpenAccess":false,"openAccessPdf":"https://www.ncbi.nlm.nih.gov/pmc/articles/PMC12173474/pdf/","citationCount":"0","resultStr":null,"platform":"Semanticscholar","paperid":null,"PeriodicalName":"APL Bioengineering","FirstCategoryId":"5","ListUrlMain":"https://doi.org/10.1063/5.0261875","RegionNum":3,"RegionCategory":"医学","ArticlePicture":[],"TitleCN":null,"AbstractTextCN":null,"PMCID":null,"EPubDate":"2025/6/1 0:00:00","PubModel":"eCollection","JCR":"Q1","JCRName":"ENGINEERING, BIOMEDICAL","Score":null,"Total":0}
引用次数: 0

Abstract

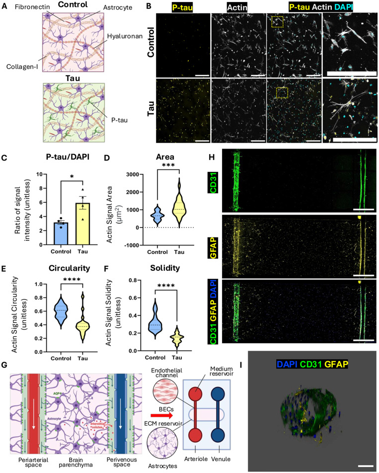
The glymphatic system is a critical pathway for clearing metabolic waste from the brain by mediating cerebrospinal fluid and interstitial fluid exchange. In Alzheimer's disease (AD), tau protein accumulation is strongly associated with impaired glymphatic clearance, yet the underlying mechanism remains poorly defined. In this study, we employed a three-dimensional human glymphatics-on-chip model to investigate fluid transport and mass clearance in a brain-mimetic extracellular matrix containing engineered blood vessels (BV) surrounded by primary astrocytes. We found that phosphorylated tau (p-tau) induced morphological transformation of astrocytes into a hypertrophic, hypercontractile state, leading to astrocyte-mediated vasoconstriction and impaired glymphatic clearance. Notably, p-tau did not affect blood endothelial cells directly, implicating astrocyte-dependent mechanisms in glymphatic deregulation. Pharmacological inhibition of non-muscle myosin II with blebbistatin reversed astrocytic hypercontractility, restored BV diameters, and rescued glymphatic function. These findings elucidate a glial-specific mechanism of tau-induced glymphatic dysfunction and underscore astrocytic contractility as a promising therapeutic target in AD.

Abstract Image

Abstract Image

Abstract Image

星形胶质细胞驱动的血管收缩损害了人类芯片上的牛头病变模型中的淋巴清除。
淋巴系统是通过介导脑脊液和间质液交换清除脑代谢性废物的关键途径。在阿尔茨海默病(AD)中,tau蛋白积累与淋巴清除受损密切相关,但其潜在机制仍不明确。在这项研究中,我们使用了一个三维人片上淋巴系统模型来研究含有被初级星形胶质细胞包围的工程血管(BV)的模拟脑细胞外基质中的液体运输和物质清除。我们发现磷酸化的tau (p-tau)诱导星形胶质细胞形态转变为肥厚、过度收缩状态,导致星形胶质细胞介导的血管收缩和淋巴清除受损。值得注意的是,p-tau不直接影响血液内皮细胞,暗示星形胶质细胞依赖性机制在淋巴失调中。用blebbistatin抑制非肌球蛋白II逆转星形细胞过度收缩,恢复BV直径,并恢复淋巴功能。这些发现阐明了tau诱导的胶质细胞特异性淋巴功能障碍的机制,并强调星形细胞收缩是阿尔茨海默病的一个有希望的治疗靶点。
本文章由计算机程序翻译,如有差异,请以英文原文为准。
求助全文
约1分钟内获得全文 求助全文
来源期刊
APL Bioengineering
APL Bioengineering ENGINEERING, BIOMEDICAL-
CiteScore
9.30
自引率
6.70%
发文量
39
审稿时长
19 weeks
期刊介绍: APL Bioengineering is devoted to research at the intersection of biology, physics, and engineering. The journal publishes high-impact manuscripts specific to the understanding and advancement of physics and engineering of biological systems. APL Bioengineering is the new home for the bioengineering and biomedical research communities. APL Bioengineering publishes original research articles, reviews, and perspectives. Topical coverage includes: -Biofabrication and Bioprinting -Biomedical Materials, Sensors, and Imaging -Engineered Living Systems -Cell and Tissue Engineering -Regenerative Medicine -Molecular, Cell, and Tissue Biomechanics -Systems Biology and Computational Biology
×
引用
GB/T 7714-2015
复制
MLA
复制
APA
复制
导出至
BibTeX EndNote RefMan NoteFirst NoteExpress
×
提示
您的信息不完整,为了账户安全,请先补充。
现在去补充
×
提示
您因"违规操作"
具体请查看互助需知
我知道了
×
提示
确定
请完成安全验证×
copy
已复制链接
快去分享给好友吧!
我知道了
右上角分享
点击右上角分享
0
联系我们:info@booksci.cn Book学术提供免费学术资源搜索服务,方便国内外学者检索中英文文献。致力于提供最便捷和优质的服务体验。 Copyright © 2023 布克学术 All rights reserved.
京ICP备2023020795号-1
ghs 京公网安备 11010802042870号
Book学术文献互助
Book学术文献互助群
群 号:604180095
Book学术官方微信