Age-related changes in lncRNA expression in sperm.

IF 1.7 3区 医学 Q4 ANDROLOGY
Translational andrology and urology Pub Date : 2025-05-30 Epub Date: 2025-05-27 DOI:10.21037/tau-2025-31
Qiao Zhou, Guangyao Li, Hui Ji, Juan Ji, Zhonghui Ling, Jingwen Sun, Hui Ding, Junqiang Zhang, Xiufeng Ling, Xiaoning Chen, Lu Xu
{"title":"Age-related changes in lncRNA expression in sperm.","authors":"Qiao Zhou, Guangyao Li, Hui Ji, Juan Ji, Zhonghui Ling, Jingwen Sun, Hui Ding, Junqiang Zhang, Xiufeng Ling, Xiaoning Chen, Lu Xu","doi":"10.21037/tau-2025-31","DOIUrl":null,"url":null,"abstract":"<p><strong>Background: </strong>Over the past few decades, the age of parenthood has become increasingly delayed. With increasing age, offspring health may be affected; these effects can include an increased risk of genetic disorders and diseases related to neurodevelopment and cognitive function, such as autism and schizophrenia. Long noncoding RNAs (lncRNAs) play important roles in reproductive processes and epigenetics, regulating gene expression through epigenetic modifications, transcriptional regulation, and posttranscriptional control. Abnormal lncRNA expression is associated with the occurrence of various diseases. Currently, no research on alterations in the lncRNA expression profile in sperm from older fathers is available. This study aims to investigate the changes in lncRNA expression profiles in sperm from older fathers and explore their potential impact on offspring health.</p><p><strong>Methods: </strong>A total of six volunteers were included; three volunteers (≥40 years old) were assigned to the study group, and the remaining volunteers (<40 years old) were assigned to the control group. High-throughput sequencing was used to analyze lncRNA and messenger RNA (mRNA) expression in sperm samples.</p><p><strong>Results: </strong>The analysis revealed significant differences in the expression of 8,154 lncRNAs between the two groups: these lncRNAs consisted of 4,031 downregulated lncRNAs and 4,123 upregulated lncRNAs. In addition, 2,930 significantly differentially expressed mRNAs were identified; among these mRNAs, 1,155 were upregulated, and 1,775 were downregulated. Functional enrichment analysis of the differentially expressed lncRNAs and mRNAs revealed roles in pathways such as metabolism, RNA transport, and protein hydrolysis. Through comprehensive analysis of the lncRNA-mRNA network, we constructed a network of 178 co-expressed lncRNAs and mRNAs.</p><p><strong>Conclusions: </strong>Spermatogenesis is a complex biological process (BP) regulated by various factors, including lncRNAs. This study provides preliminary data to help understand changes in lncRNA expression in the sperm of older fathers and may provide insight for future research on the health of offspring from older fathers.</p>","PeriodicalId":23270,"journal":{"name":"Translational andrology and urology","volume":"14 5","pages":"1408-1417"},"PeriodicalIF":1.7000,"publicationDate":"2025-05-30","publicationTypes":"Journal Article","fieldsOfStudy":null,"isOpenAccess":false,"openAccessPdf":"https://www.ncbi.nlm.nih.gov/pmc/articles/PMC12170079/pdf/","citationCount":"0","resultStr":null,"platform":"Semanticscholar","paperid":null,"PeriodicalName":"Translational andrology and urology","FirstCategoryId":"3","ListUrlMain":"https://doi.org/10.21037/tau-2025-31","RegionNum":3,"RegionCategory":"医学","ArticlePicture":[],"TitleCN":null,"AbstractTextCN":null,"PMCID":null,"EPubDate":"2025/5/27 0:00:00","PubModel":"Epub","JCR":"Q4","JCRName":"ANDROLOGY","Score":null,"Total":0}
引用次数: 0

Abstract

Background: Over the past few decades, the age of parenthood has become increasingly delayed. With increasing age, offspring health may be affected; these effects can include an increased risk of genetic disorders and diseases related to neurodevelopment and cognitive function, such as autism and schizophrenia. Long noncoding RNAs (lncRNAs) play important roles in reproductive processes and epigenetics, regulating gene expression through epigenetic modifications, transcriptional regulation, and posttranscriptional control. Abnormal lncRNA expression is associated with the occurrence of various diseases. Currently, no research on alterations in the lncRNA expression profile in sperm from older fathers is available. This study aims to investigate the changes in lncRNA expression profiles in sperm from older fathers and explore their potential impact on offspring health.

Methods: A total of six volunteers were included; three volunteers (≥40 years old) were assigned to the study group, and the remaining volunteers (<40 years old) were assigned to the control group. High-throughput sequencing was used to analyze lncRNA and messenger RNA (mRNA) expression in sperm samples.

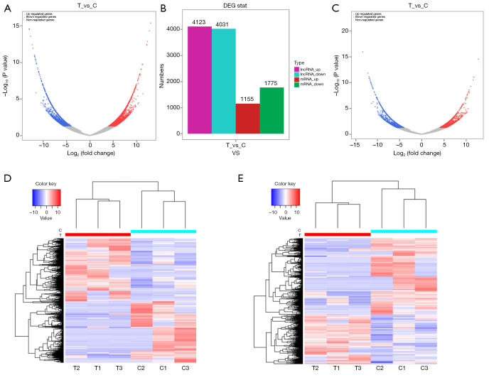
Results: The analysis revealed significant differences in the expression of 8,154 lncRNAs between the two groups: these lncRNAs consisted of 4,031 downregulated lncRNAs and 4,123 upregulated lncRNAs. In addition, 2,930 significantly differentially expressed mRNAs were identified; among these mRNAs, 1,155 were upregulated, and 1,775 were downregulated. Functional enrichment analysis of the differentially expressed lncRNAs and mRNAs revealed roles in pathways such as metabolism, RNA transport, and protein hydrolysis. Through comprehensive analysis of the lncRNA-mRNA network, we constructed a network of 178 co-expressed lncRNAs and mRNAs.

Conclusions: Spermatogenesis is a complex biological process (BP) regulated by various factors, including lncRNAs. This study provides preliminary data to help understand changes in lncRNA expression in the sperm of older fathers and may provide insight for future research on the health of offspring from older fathers.

Abstract Image

Abstract Image

Abstract Image

精子中lncRNA表达的年龄相关变化。
背景:在过去的几十年里,为人父母的年龄越来越晚。随着年龄的增长,后代的健康可能受到影响;这些影响可能包括遗传疾病和与神经发育和认知功能有关的疾病的风险增加,如自闭症和精神分裂症。长链非编码rna (lncRNAs)在生殖过程和表观遗传学中发挥重要作用,通过表观遗传修饰、转录调控和转录后调控调控基因表达。lncRNA表达异常与多种疾病的发生有关。目前,还没有关于老龄父亲精子中lncRNA表达谱变化的研究。本研究旨在研究高龄父亲精子中lncRNA表达谱的变化,并探讨其对后代健康的潜在影响。方法:共纳入6名志愿者;结果:分析显示两组之间有8,154个lncrna的表达存在显著差异:这些lncrna包括4,031个下调的lncrna和4,123个上调的lncrna。此外,鉴定出2,930个显著差异表达的mrna;在这些mrna中,1155个表达上调,1775个表达下调。对差异表达的lncrna和mrna的功能富集分析揭示了它们在代谢、RNA转运和蛋白质水解等途径中的作用。通过对lncRNA-mRNA网络的综合分析,我们构建了178个共表达lncrna和mrna的网络。结论:精子发生是一个复杂的生物学过程,受包括lncrna在内的多种因素调控。本研究提供了初步数据,有助于了解高龄父亲精子中lncRNA表达的变化,并可能为未来对高龄父亲后代健康的研究提供见解。
本文章由计算机程序翻译,如有差异,请以英文原文为准。
求助全文
约1分钟内获得全文 求助全文
来源期刊
CiteScore
4.10
自引率
5.00%
发文量
80
期刊介绍: ranslational Andrology and Urology (Print ISSN 2223-4683; Online ISSN 2223-4691; Transl Androl Urol; TAU) is an open access, peer-reviewed, bi-monthly journal (quarterly published from Mar.2012 - Dec. 2014). The main focus of the journal is to describe new findings in the field of translational research of Andrology and Urology, provides current and practical information on basic research and clinical investigations of Andrology and Urology. Specific areas of interest include, but not limited to, molecular study, pathology, biology and technical advances related to andrology and urology. Topics cover range from evaluation, prevention, diagnosis, therapy, prognosis, rehabilitation and future challenges to urology and andrology. Contributions pertinent to urology and andrology are also included from related fields such as public health, basic sciences, education, sociology, and nursing.
×
引用
GB/T 7714-2015
复制
MLA
复制
APA
复制
导出至
BibTeX EndNote RefMan NoteFirst NoteExpress
×
提示
您的信息不完整,为了账户安全,请先补充。
现在去补充
×
提示
您因"违规操作"
具体请查看互助需知
我知道了
×
提示
确定
请完成安全验证×
copy
已复制链接
快去分享给好友吧!
我知道了
右上角分享
点击右上角分享
0
联系我们:info@booksci.cn Book学术提供免费学术资源搜索服务,方便国内外学者检索中英文文献。致力于提供最便捷和优质的服务体验。 Copyright © 2023 布克学术 All rights reserved.
京ICP备2023020795号-1
ghs 京公网安备 11010802042870号
Book学术文献互助
Book学术文献互助群
群 号:604180095
Book学术官方微信