Probability estimation of narcolepsy type 1 in DTA mice using unlabeled EEG and EMG data.

Laura Rose, Alexander Neergaard Zahid, Louise Piilgaard, Christine Egebjerg, Frederikke Lynge Sørensen, Mie Andersen, Tessa Radovanovic, Anastasia Tsopanidou, Stefano Bastianini, Chiara Berteotti, Viviana Lo Martire, Micaela Borsa, Ryan K Tisdale, Yu Sun, Maiken Nedergaard, Alessandro Silvani, Giovanna Zoccoli, Antoine Adamantidis, Thomas S Kilduff, Noriaki Sakai, Seiji Nishino, Sébastien Arthaud, Christelle Peyron, Patrice Fort, Morten Mørup, Emmanuel Mignot, Birgitte Rahbek Kornum
{"title":"Probability estimation of narcolepsy type 1 in DTA mice using unlabeled EEG and EMG data.","authors":"Laura Rose, Alexander Neergaard Zahid, Louise Piilgaard, Christine Egebjerg, Frederikke Lynge Sørensen, Mie Andersen, Tessa Radovanovic, Anastasia Tsopanidou, Stefano Bastianini, Chiara Berteotti, Viviana Lo Martire, Micaela Borsa, Ryan K Tisdale, Yu Sun, Maiken Nedergaard, Alessandro Silvani, Giovanna Zoccoli, Antoine Adamantidis, Thomas S Kilduff, Noriaki Sakai, Seiji Nishino, Sébastien Arthaud, Christelle Peyron, Patrice Fort, Morten Mørup, Emmanuel Mignot, Birgitte Rahbek Kornum","doi":"10.1093/sleepadvances/zpaf025","DOIUrl":null,"url":null,"abstract":"<p><p>The manual evaluation of mouse sleep studies is labor-intensive and time-consuming. Although several approaches for automatic sleep stage classification have been proposed, no automatic pipeline for detecting a specific mouse phenotype has yet been developed. Here, we present a fully automated pipeline for estimating the probability of Narcolepsy Type 1 (NT1) in the hypocretin-tTA;TetO-Diphteria toxin A (DTA) mouse model using unlabeled electroencephalographic (EEG) and electromyographic (EMG) data. The pipeline is divided into three modules: (1) automatic sleep stage classification, (2) feature extraction, and (3) phenotype classification. We trained two automatic sleep stage classifiers, Usleep<sub>EEG</sub> and Usleep<sub>EMG</sub>, using data from 83 wild-type (WT) mice. We next computed features such as EEG spectral power bands, EMG root mean square, and bout metrics from 11 WT and 19 DTA mice. The features were used to train an L1-penalized logistic regression classifier in a Leave-One-Subject-Out approach, achieving an accuracy of 97%. Finally, we validated the pipeline in a held-out dataset of EEG/EMG recordings at four different timepoints during disease development in seven DTA mice, finding that the pipeline captured disease progression in all mice. While our pipeline generalizes well to data from other laboratories, it is sensitive to artifacts, which should be considered in its application. With this study, we present a pipeline that facilitates a fast assessment of NT1 probability in the DTA model and thus can accelerate large-scale evaluations of NT1 treatments.</p>","PeriodicalId":74808,"journal":{"name":"Sleep advances : a journal of the Sleep Research Society","volume":"6 2","pages":"zpaf025"},"PeriodicalIF":0.0000,"publicationDate":"2025-05-10","publicationTypes":"Journal Article","fieldsOfStudy":null,"isOpenAccess":false,"openAccessPdf":"https://www.ncbi.nlm.nih.gov/pmc/articles/PMC12163710/pdf/","citationCount":"0","resultStr":null,"platform":"Semanticscholar","paperid":null,"PeriodicalName":"Sleep advances : a journal of the Sleep Research Society","FirstCategoryId":"1085","ListUrlMain":"https://doi.org/10.1093/sleepadvances/zpaf025","RegionNum":0,"RegionCategory":null,"ArticlePicture":[],"TitleCN":null,"AbstractTextCN":null,"PMCID":null,"EPubDate":"2025/4/1 0:00:00","PubModel":"eCollection","JCR":"","JCRName":"","Score":null,"Total":0}
引用次数: 0

Abstract

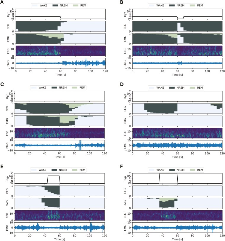
The manual evaluation of mouse sleep studies is labor-intensive and time-consuming. Although several approaches for automatic sleep stage classification have been proposed, no automatic pipeline for detecting a specific mouse phenotype has yet been developed. Here, we present a fully automated pipeline for estimating the probability of Narcolepsy Type 1 (NT1) in the hypocretin-tTA;TetO-Diphteria toxin A (DTA) mouse model using unlabeled electroencephalographic (EEG) and electromyographic (EMG) data. The pipeline is divided into three modules: (1) automatic sleep stage classification, (2) feature extraction, and (3) phenotype classification. We trained two automatic sleep stage classifiers, UsleepEEG and UsleepEMG, using data from 83 wild-type (WT) mice. We next computed features such as EEG spectral power bands, EMG root mean square, and bout metrics from 11 WT and 19 DTA mice. The features were used to train an L1-penalized logistic regression classifier in a Leave-One-Subject-Out approach, achieving an accuracy of 97%. Finally, we validated the pipeline in a held-out dataset of EEG/EMG recordings at four different timepoints during disease development in seven DTA mice, finding that the pipeline captured disease progression in all mice. While our pipeline generalizes well to data from other laboratories, it is sensitive to artifacts, which should be considered in its application. With this study, we present a pipeline that facilitates a fast assessment of NT1 probability in the DTA model and thus can accelerate large-scale evaluations of NT1 treatments.

Abstract Image

Abstract Image

Abstract Image

使用未标记的脑电图和肌电图数据估计DTA小鼠1型发作性睡病的概率。
对小鼠睡眠研究进行人工评估既费力又费时。虽然已经提出了几种自动睡眠阶段分类的方法,但尚未开发出用于检测特定小鼠表型的自动管道。在这里,我们使用未标记的脑电图(EEG)和肌电图(EMG)数据,提出了一种全自动管道,用于估计下丘脑分泌素- tta; teto -白喉毒素a (DTA)小鼠模型中1型嗜睡(NT1)的概率。该流水线分为三个模块:(1)自动睡眠阶段分类,(2)特征提取,(3)表型分类。我们使用83只野生型(WT)小鼠的数据训练了两种自动睡眠阶段分类器UsleepEEG和UsleepEMG。接下来,我们计算了11只WT和19只DTA小鼠的脑电图频谱功率带、肌电图均方根和约指标等特征。这些特征被用于在Leave-One-Subject-Out方法中训练l1惩罚逻辑回归分类器,达到97%的准确率。最后,我们在7只DTA小鼠疾病发展期间的4个不同时间点的脑电图/肌电图记录数据集中验证了该管道,发现该管道捕获了所有小鼠的疾病进展。虽然我们的管道很好地概括了来自其他实验室的数据,但它对人工制品很敏感,在应用中应该考虑到这一点。通过这项研究,我们提出了一个管道,可以促进DTA模型中NT1概率的快速评估,从而可以加速NT1治疗的大规模评估。
本文章由计算机程序翻译,如有差异,请以英文原文为准。
求助全文
约1分钟内获得全文 求助全文
来源期刊
CiteScore
2.10
自引率
0.00%
发文量
0
×
引用
GB/T 7714-2015
复制
MLA
复制
APA
复制
导出至
BibTeX EndNote RefMan NoteFirst NoteExpress
×
提示
您的信息不完整,为了账户安全,请先补充。
现在去补充
×
提示
您因"违规操作"
具体请查看互助需知
我知道了
×
提示
确定
请完成安全验证×
copy
已复制链接
快去分享给好友吧!
我知道了
右上角分享
点击右上角分享
0
联系我们:info@booksci.cn Book学术提供免费学术资源搜索服务,方便国内外学者检索中英文文献。致力于提供最便捷和优质的服务体验。 Copyright © 2023 布克学术 All rights reserved.
京ICP备2023020795号-1
ghs 京公网安备 11010802042870号
Book学术文献互助
Book学术文献互助群
群 号:604180095
Book学术官方微信