Pre-clinical evaluation of a divalent liposomal vaccine to control invasive candidiasis.

IF 6.5 1区 医学 Q1 IMMUNOLOGY
Augusto Costa-Barbosa, Maria Inês Pacheco, Andreia C Gomes, Tony Collins, Manuel Vilanova, Célia Pais, Alexandra Correia, Paula Sampaio
{"title":"Pre-clinical evaluation of a divalent liposomal vaccine to control invasive candidiasis.","authors":"Augusto Costa-Barbosa, Maria Inês Pacheco, Andreia C Gomes, Tony Collins, Manuel Vilanova, Célia Pais, Alexandra Correia, Paula Sampaio","doi":"10.1038/s41541-025-01183-0","DOIUrl":null,"url":null,"abstract":"<p><p>Candida albicans causes systemic infections with 20-50% mortality in critically ill and immunocompromised patients, despite antifungal treatment. Current therapies face limitations, including toxicity and resistance, underscoring the need for prophylactic vaccines. This study presents a novel divalent liposomal vaccine, delivering C. albicans Cht3 and Sap2 antigens. Vaccination induced protective Th1/Th17 immunity, a balanced Th1/Th2 ratio, antigen-specific antibodies, and boosted macrophage activity, improving survival in a mouse model of invasive candidiasis.</p>","PeriodicalId":19335,"journal":{"name":"NPJ Vaccines","volume":"10 1","pages":"124"},"PeriodicalIF":6.5000,"publicationDate":"2025-06-13","publicationTypes":"Journal Article","fieldsOfStudy":null,"isOpenAccess":false,"openAccessPdf":"https://www.ncbi.nlm.nih.gov/pmc/articles/PMC12166040/pdf/","citationCount":"0","resultStr":null,"platform":"Semanticscholar","paperid":null,"PeriodicalName":"NPJ Vaccines","FirstCategoryId":"3","ListUrlMain":"https://doi.org/10.1038/s41541-025-01183-0","RegionNum":1,"RegionCategory":"医学","ArticlePicture":[],"TitleCN":null,"AbstractTextCN":null,"PMCID":null,"EPubDate":"","PubModel":"","JCR":"Q1","JCRName":"IMMUNOLOGY","Score":null,"Total":0}
引用次数: 0

Abstract

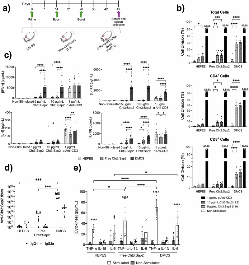
Candida albicans causes systemic infections with 20-50% mortality in critically ill and immunocompromised patients, despite antifungal treatment. Current therapies face limitations, including toxicity and resistance, underscoring the need for prophylactic vaccines. This study presents a novel divalent liposomal vaccine, delivering C. albicans Cht3 and Sap2 antigens. Vaccination induced protective Th1/Th17 immunity, a balanced Th1/Th2 ratio, antigen-specific antibodies, and boosted macrophage activity, improving survival in a mouse model of invasive candidiasis.

Abstract Image

Abstract Image

控制侵袭性念珠菌病的二价脂质体疫苗的临床前评价。
尽管进行了抗真菌治疗,但在危重病人和免疫功能低下的病人中,白色念珠菌引起全身感染,死亡率为20-50%。目前的治疗方法面临局限性,包括毒性和耐药性,强调需要预防性疫苗。本研究提出了一种新的二价脂质体疫苗,可递送白色念珠菌Cht3和Sap2抗原。在侵袭性念珠菌病小鼠模型中,接种疫苗可诱导保护性Th1/Th17免疫、平衡Th1/Th2比例、抗原特异性抗体,并提高巨噬细胞活性,提高生存率。
本文章由计算机程序翻译,如有差异,请以英文原文为准。
求助全文
约1分钟内获得全文 求助全文
来源期刊
NPJ Vaccines
NPJ Vaccines Immunology and Microbiology-Immunology
CiteScore
11.90
自引率
4.30%
发文量
146
审稿时长
11 weeks
期刊介绍: Online-only and open access, npj Vaccines is dedicated to highlighting the most important scientific advances in vaccine research and development.
×
引用
GB/T 7714-2015
复制
MLA
复制
APA
复制
导出至
BibTeX EndNote RefMan NoteFirst NoteExpress
×
提示
您的信息不完整,为了账户安全,请先补充。
现在去补充
×
提示
您因"违规操作"
具体请查看互助需知
我知道了
×
提示
确定
请完成安全验证×
copy
已复制链接
快去分享给好友吧!
我知道了
右上角分享
点击右上角分享
0
联系我们:info@booksci.cn Book学术提供免费学术资源搜索服务,方便国内外学者检索中英文文献。致力于提供最便捷和优质的服务体验。 Copyright © 2023 布克学术 All rights reserved.
京ICP备2023020795号-1
ghs 京公网安备 11010802042870号
Book学术文献互助
Book学术文献互助群
群 号:604180095
Book学术官方微信