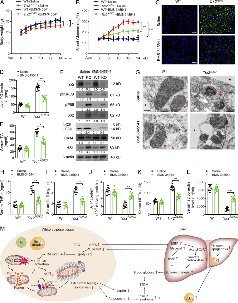
Correction: Mitophagy-mediated adipose inflammation contributes to type 2 diabetes with hepatic insulin resistance.

IF 10.6 1区 医学 Q1 IMMUNOLOGY
Journal of Experimental Medicine Pub Date : 2025-07-07 Epub Date: 2025-06-13 DOI:10.1084/jem.2020141606022025c
Feng He, Yanrui Huang, Zhi Song, Huanjiao Jenny Zhou, Haifeng Zhang, Rachel J Perry, Gerald I Shulman, Wang Min
{"title":"Correction: Mitophagy-mediated adipose inflammation contributes to type 2 diabetes with hepatic insulin resistance.","authors":"Feng He, Yanrui Huang, Zhi Song, Huanjiao Jenny Zhou, Haifeng Zhang, Rachel J Perry, Gerald I Shulman, Wang Min","doi":"10.1084/jem.2020141606022025c","DOIUrl":null,"url":null,"abstract":"","PeriodicalId":15760,"journal":{"name":"Journal of Experimental Medicine","volume":"222 7","pages":""},"PeriodicalIF":10.6000,"publicationDate":"2025-07-07","publicationTypes":"Journal Article","fieldsOfStudy":null,"isOpenAccess":false,"openAccessPdf":"https://www.ncbi.nlm.nih.gov/pmc/articles/PMC12164727/pdf/","citationCount":"0","resultStr":null,"platform":"Semanticscholar","paperid":null,"PeriodicalName":"Journal of Experimental Medicine","FirstCategoryId":"3","ListUrlMain":"https://doi.org/10.1084/jem.2020141606022025c","RegionNum":1,"RegionCategory":"医学","ArticlePicture":[],"TitleCN":null,"AbstractTextCN":null,"PMCID":null,"EPubDate":"2025/6/13 0:00:00","PubModel":"Epub","JCR":"Q1","JCRName":"IMMUNOLOGY","Score":null,"Total":0}
引用次数: 0

Abstract Image

Abstract Image

Abstract Image

更正:线粒体自噬介导的脂肪炎症有助于2型糖尿病伴肝脏胰岛素抵抗。
本文章由计算机程序翻译,如有差异,请以英文原文为准。
求助全文
约1分钟内获得全文 求助全文
来源期刊
CiteScore
26.60
自引率
1.30%
发文量
189
审稿时长
3-8 weeks
期刊介绍: Since its establishment in 1896, the Journal of Experimental Medicine (JEM) has steadfastly pursued the publication of enduring and exceptional studies in medical biology. In an era where numerous publishing groups are introducing specialized journals, we recognize the importance of offering a distinguished platform for studies that seamlessly integrate various disciplines within the pathogenesis field. Our unique editorial system, driven by a commitment to exceptional author service, involves two collaborative groups of editors: professional editors with robust scientific backgrounds and full-time practicing scientists. Each paper undergoes evaluation by at least one editor from both groups before external review. Weekly editorial meetings facilitate comprehensive discussions on papers, incorporating external referee comments, and ensure swift decisions without unnecessary demands for extensive revisions. Encompassing human studies and diverse in vivo experimental models of human disease, our focus within medical biology spans genetics, inflammation, immunity, infectious disease, cancer, vascular biology, metabolic disorders, neuroscience, and stem cell biology. We eagerly welcome reports ranging from atomic-level analyses to clinical interventions that unveil new mechanistic insights.
×
引用
GB/T 7714-2015
复制
MLA
复制
APA
复制
导出至
BibTeX EndNote RefMan NoteFirst NoteExpress
×
提示
您的信息不完整,为了账户安全,请先补充。
现在去补充
×
提示
您因"违规操作"
具体请查看互助需知
我知道了
×
提示
确定
请完成安全验证×
copy
已复制链接
快去分享给好友吧!
我知道了
右上角分享
点击右上角分享
0
联系我们:info@booksci.cn Book学术提供免费学术资源搜索服务,方便国内外学者检索中英文文献。致力于提供最便捷和优质的服务体验。 Copyright © 2023 布克学术 All rights reserved.
京ICP备2023020795号-1
ghs 京公网安备 11010802042870号
Book学术文献互助
Book学术文献互助群
群 号:604180095
Book学术官方微信