Fluticasone propionate in chronic rhinosinusitis with nasal polyps (CRSwNP): an artificial intelligence-driven consensus.

IF 3.1 Q2 ALLERGY
Frontiers in allergy Pub Date : 2025-05-29 eCollection Date: 2025-01-01 DOI:10.3389/falgy.2025.1594655
Emilio Avallone, Raffaella Iannella, Antonella Di Lullo, Michele Grasso, Salvatore Musto, Enzo Piermichele Troncone, Giuseppe Tortoriello, Bernardino Cassiano, Simona Nappi, Gianluca Bava, Giovanna Piazzetta, Giovanni Tomacelli, Aurelio D'Ecclesia, Giacomo Spinato, Giacomo Matrone, Doriano Politi, Carlo De Luca, Claudio Caporale, Livio Presutti, Gabriele Molteni, Ernesto Pasquini, Francesco Panu, Simonetta Masieri, Stefano Di Girolamo, Giulio Cesare Passali, Luca de Campora, Giandomenico Maggiore, Domenico Di Maria
{"title":"Fluticasone propionate in chronic rhinosinusitis with nasal polyps (CRSwNP): an artificial intelligence-driven consensus.","authors":"Emilio Avallone, Raffaella Iannella, Antonella Di Lullo, Michele Grasso, Salvatore Musto, Enzo Piermichele Troncone, Giuseppe Tortoriello, Bernardino Cassiano, Simona Nappi, Gianluca Bava, Giovanna Piazzetta, Giovanni Tomacelli, Aurelio D'Ecclesia, Giacomo Spinato, Giacomo Matrone, Doriano Politi, Carlo De Luca, Claudio Caporale, Livio Presutti, Gabriele Molteni, Ernesto Pasquini, Francesco Panu, Simonetta Masieri, Stefano Di Girolamo, Giulio Cesare Passali, Luca de Campora, Giandomenico Maggiore, Domenico Di Maria","doi":"10.3389/falgy.2025.1594655","DOIUrl":null,"url":null,"abstract":"<p><strong>Introduction: </strong>Fluticasone propionate (FP) is a topical corticosteroid used to treat rhinosinusitis with nasal polyposis (CRSwNP). However, the need for a consensus on its use stems from the increasing focus on optimizing topical therapies to improve clinical outcomes and minimize systemic side effects.</p><p><strong>Materials and methods: </strong>The Butterfly Decisions AI platform facilitated the collection and integration of evaluations and feedback, facilitating an expert consensus on 13 statements.</p><p><strong>Results: </strong>The participants agreed highly on the different statements. The experts agreed that FP effectively reduces the need for surgery and controls the symptoms of CRSwNP. The use of advanced delivery systems significantly improved drug delivery and therapeutic outcomes. Treatment with FP was associated with a reduction in the recurrence of nasal polyps and an improvement in the patient's quality of life.</p><p><strong>Conclusions: </strong>FP, as other equal corticosteroids, represents a first-line local therapy for patients with CRSwNP without complicating comorbidities due to its high efficacy and low systemic bioavailability. The Butterfly Decisions platform has demonstrated the effectiveness of integrating AI tools into clinical decision-making, improving the transparency and objectivity of assessments.</p>","PeriodicalId":73062,"journal":{"name":"Frontiers in allergy","volume":"6 ","pages":"1594655"},"PeriodicalIF":3.1000,"publicationDate":"2025-05-29","publicationTypes":"Journal Article","fieldsOfStudy":null,"isOpenAccess":false,"openAccessPdf":"https://www.ncbi.nlm.nih.gov/pmc/articles/PMC12159040/pdf/","citationCount":"0","resultStr":null,"platform":"Semanticscholar","paperid":null,"PeriodicalName":"Frontiers in allergy","FirstCategoryId":"1085","ListUrlMain":"https://doi.org/10.3389/falgy.2025.1594655","RegionNum":0,"RegionCategory":null,"ArticlePicture":[],"TitleCN":null,"AbstractTextCN":null,"PMCID":null,"EPubDate":"2025/1/1 0:00:00","PubModel":"eCollection","JCR":"Q2","JCRName":"ALLERGY","Score":null,"Total":0}
引用次数: 0

Abstract

Introduction: Fluticasone propionate (FP) is a topical corticosteroid used to treat rhinosinusitis with nasal polyposis (CRSwNP). However, the need for a consensus on its use stems from the increasing focus on optimizing topical therapies to improve clinical outcomes and minimize systemic side effects.

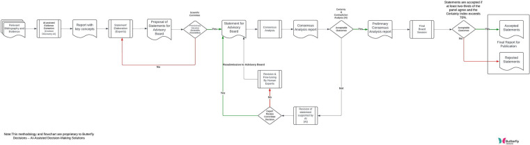
Materials and methods: The Butterfly Decisions AI platform facilitated the collection and integration of evaluations and feedback, facilitating an expert consensus on 13 statements.

Results: The participants agreed highly on the different statements. The experts agreed that FP effectively reduces the need for surgery and controls the symptoms of CRSwNP. The use of advanced delivery systems significantly improved drug delivery and therapeutic outcomes. Treatment with FP was associated with a reduction in the recurrence of nasal polyps and an improvement in the patient's quality of life.

Conclusions: FP, as other equal corticosteroids, represents a first-line local therapy for patients with CRSwNP without complicating comorbidities due to its high efficacy and low systemic bioavailability. The Butterfly Decisions platform has demonstrated the effectiveness of integrating AI tools into clinical decision-making, improving the transparency and objectivity of assessments.

Abstract Image

Abstract Image

Abstract Image

丙酸氟替卡松治疗慢性鼻窦炎伴鼻息肉(CRSwNP):人工智能驱动的共识。
简介:丙酸氟替卡松(FP)是一种外用皮质类固醇,用于治疗鼻息肉病(CRSwNP)的鼻窦炎。然而,对其使用达成共识的需要源于对优化局部治疗以改善临床结果和最小化全身副作用的日益关注。材料和方法:蝴蝶决策人工智能平台促进了评估和反馈的收集和整合,促进了专家对13项声明的共识。结果:被试对不同表述的认同程度较高。专家们一致认为,计划生育有效地减少了手术的需要,并控制了CRSwNP的症状。先进给药系统的使用显著改善了药物传递和治疗效果。使用FP治疗与鼻息肉复发的减少和患者生活质量的改善有关。结论:FP与其他同等皮质类固醇一样,因其疗效高、全身生物利用度低,可作为CRSwNP患者的一线局部治疗方法,且无合并症。蝴蝶决策平台已经证明了将人工智能工具整合到临床决策中的有效性,提高了评估的透明度和客观性。
本文章由计算机程序翻译,如有差异,请以英文原文为准。
求助全文
约1分钟内获得全文 求助全文
来源期刊
CiteScore
2.80
自引率
0.00%
发文量
0
审稿时长
12 weeks
×
引用
GB/T 7714-2015
复制
MLA
复制
APA
复制
导出至
BibTeX EndNote RefMan NoteFirst NoteExpress
×
提示
您的信息不完整,为了账户安全,请先补充。
现在去补充
×
提示
您因"违规操作"
具体请查看互助需知
我知道了
×
提示
确定
请完成安全验证×
copy
已复制链接
快去分享给好友吧!
我知道了
右上角分享
点击右上角分享
0
联系我们:info@booksci.cn Book学术提供免费学术资源搜索服务,方便国内外学者检索中英文文献。致力于提供最便捷和优质的服务体验。 Copyright © 2023 布克学术 All rights reserved.
京ICP备2023020795号-1
ghs 京公网安备 11010802042870号
Book学术文献互助
Book学术文献互助群
群 号:604180095
Book学术官方微信