MuSK cysteine-rich domain antibodies are pathogenic in a mouse model of autoimmune myasthenia gravis.

IF 13.6 1区 医学 Q1 MEDICINE, RESEARCH & EXPERIMENTAL
Journal of Clinical Investigation Pub Date : 2025-06-12 eCollection Date: 2025-08-01 DOI:10.1172/JCI173308
Marius Halliez, Steve Cottin, Axel You, Céline Buon, Antony Grondin, Léa S Lippens, Mégane Lemaitre, Jérome Ezan, Charlotte Isch, Yann Rufin, Mireille Montcouquiol, Nathalie Sans, Bertrand Fontaine, Julien Messéant, Rozen Le Panse, Laure Strochlic
{"title":"MuSK cysteine-rich domain antibodies are pathogenic in a mouse model of autoimmune myasthenia gravis.","authors":"Marius Halliez, Steve Cottin, Axel You, Céline Buon, Antony Grondin, Léa S Lippens, Mégane Lemaitre, Jérome Ezan, Charlotte Isch, Yann Rufin, Mireille Montcouquiol, Nathalie Sans, Bertrand Fontaine, Julien Messéant, Rozen Le Panse, Laure Strochlic","doi":"10.1172/JCI173308","DOIUrl":null,"url":null,"abstract":"<p><p>The neuromuscular junction (NMJ), a synapse between the motor neuron terminal and a skeletal muscle fiber, is crucial throughout life in maintaining the reliable neurotransmission required for functional motricity. Disruption of this system leads to neuromuscular disorders, such as autoimmune myasthenia gravis (MG), the most common form of NMJ disease. MG is caused by autoantibodies directed mostly against the acetylcholine receptor (AChR) or the muscle-specific kinase MuSK. Several studies report immunoreactivity to the Frizzled-like cysteine-rich Wnt-binding domain of MuSK (CRD) in patients, although the pathogenicity of the antibodies involved remains unknown. We showed here that the immunoreactivity to MuSK CRD induced by the passive transfer of anti-MuSKCRD antibodies in mice led to typical MG symptoms, characterized by a loss of body weight and a locomotor deficit. The functional and morphological integrity of the NMJ was compromised with a progressive decay of neurotransmission and disruption of the structure of presynaptic and postsynaptic compartments. We found that anti-MuSKCRD antibodies completely abolished Agrin-mediated AChR clustering by decreasing the Lrp4-MuSK interaction. These results demonstrate the role of the MuSK CRD in MG pathogenesis and improve our understanding of the underlying pathophysiological mechanisms.</p>","PeriodicalId":15469,"journal":{"name":"Journal of Clinical Investigation","volume":" ","pages":""},"PeriodicalIF":13.6000,"publicationDate":"2025-06-12","publicationTypes":"Journal Article","fieldsOfStudy":null,"isOpenAccess":false,"openAccessPdf":"https://www.ncbi.nlm.nih.gov/pmc/articles/PMC12321381/pdf/","citationCount":"0","resultStr":null,"platform":"Semanticscholar","paperid":null,"PeriodicalName":"Journal of Clinical Investigation","FirstCategoryId":"3","ListUrlMain":"https://doi.org/10.1172/JCI173308","RegionNum":1,"RegionCategory":"医学","ArticlePicture":[],"TitleCN":null,"AbstractTextCN":null,"PMCID":null,"EPubDate":"2025/8/1 0:00:00","PubModel":"eCollection","JCR":"Q1","JCRName":"MEDICINE, RESEARCH & EXPERIMENTAL","Score":null,"Total":0}
引用次数: 0

Abstract

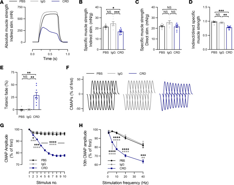
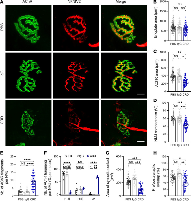
The neuromuscular junction (NMJ), a synapse between the motor neuron terminal and a skeletal muscle fiber, is crucial throughout life in maintaining the reliable neurotransmission required for functional motricity. Disruption of this system leads to neuromuscular disorders, such as autoimmune myasthenia gravis (MG), the most common form of NMJ disease. MG is caused by autoantibodies directed mostly against the acetylcholine receptor (AChR) or the muscle-specific kinase MuSK. Several studies report immunoreactivity to the Frizzled-like cysteine-rich Wnt-binding domain of MuSK (CRD) in patients, although the pathogenicity of the antibodies involved remains unknown. We showed here that the immunoreactivity to MuSK CRD induced by the passive transfer of anti-MuSKCRD antibodies in mice led to typical MG symptoms, characterized by a loss of body weight and a locomotor deficit. The functional and morphological integrity of the NMJ was compromised with a progressive decay of neurotransmission and disruption of the structure of presynaptic and postsynaptic compartments. We found that anti-MuSKCRD antibodies completely abolished Agrin-mediated AChR clustering by decreasing the Lrp4-MuSK interaction. These results demonstrate the role of the MuSK CRD in MG pathogenesis and improve our understanding of the underlying pathophysiological mechanisms.

Abstract Image

Abstract Image

Abstract Image

麝香富半胱氨酸结构域抗体在自身免疫性重症肌无力小鼠模型中具有致病性。
神经肌肉连接(NMJ),即运动神经元终端和骨骼肌纤维之间的突触,在整个生命过程中,对于维持功能性运动所需的可靠神经传递至关重要。该系统的破坏会导致神经肌肉疾病,如自身免疫性重症肌无力(MG),这是NMJ疾病最常见的形式。MG是由主要针对乙酰胆碱受体(AChR)或肌肉特异性激酶MuSK的自身抗体引起的。一些研究报告了患者对MuSK (CRD)的卷曲样富含半胱氨酸的wnt结合域的免疫反应性,尽管所涉及的抗体的致病性尚不清楚。我们在这里表明,由抗muskcrd抗体被动转移引起的小鼠对MuSKCRD的免疫反应性导致典型的MG症状,其特征是体重减轻和运动障碍。NMJ的功能和形态完整性受到神经传递的进行性衰退和突触前和突触后隔室结构的破坏。我们发现抗muskcrd抗体通过降低Lrp4-MuSK相互作用完全消除了agrin介导的AChR聚类。这些结果首次证明了MuSK CRD在MG发病机制中的作用,并提高了我们对其潜在病理生理机制的理解。
本文章由计算机程序翻译,如有差异,请以英文原文为准。
求助全文
约1分钟内获得全文 求助全文
来源期刊
Journal of Clinical Investigation
Journal of Clinical Investigation 医学-医学:研究与实验
CiteScore
24.50
自引率
1.30%
发文量
1034
审稿时长
2 months
期刊介绍: The Journal of Clinical Investigation, established in 1924 by the ASCI, is a prestigious publication that focuses on breakthroughs in basic and clinical biomedical science, with the goal of advancing the field of medicine. With an impressive Impact Factor of 15.9 in 2022, it is recognized as one of the leading journals in the "Medicine, Research & Experimental" category of the Web of Science. The journal attracts a diverse readership from various medical disciplines and sectors. It publishes a wide range of research articles encompassing all biomedical specialties, including Autoimmunity, Gastroenterology, Immunology, Metabolism, Nephrology, Neuroscience, Oncology, Pulmonology, Vascular Biology, and many others. The Editorial Board consists of esteemed academic editors who possess extensive expertise in their respective fields. They are actively involved in research, ensuring the journal's high standards of publication and scientific rigor.
×
引用
GB/T 7714-2015
复制
MLA
复制
APA
复制
导出至
BibTeX EndNote RefMan NoteFirst NoteExpress
×
提示
您的信息不完整,为了账户安全,请先补充。
现在去补充
×
提示
您因"违规操作"
具体请查看互助需知
我知道了
×
提示
确定
请完成安全验证×
copy
已复制链接
快去分享给好友吧!
我知道了
右上角分享
点击右上角分享
0
联系我们:info@booksci.cn Book学术提供免费学术资源搜索服务,方便国内外学者检索中英文文献。致力于提供最便捷和优质的服务体验。 Copyright © 2023 布克学术 All rights reserved.
京ICP备2023020795号-1
ghs 京公网安备 11010802042870号
Book学术文献互助
Book学术文献互助群
群 号:604180095
Book学术官方微信